

BLDG3022: CASE-BASED PROJECT
SYDNEY FOOTBALL STADIUM
REDEVELOPMENT

GROUP 13
DANIEL DAOUD z5309284
ALISIA HANNA z5312166
RAYNARD SUSANTO z5285167
CINDY YUAN z5271726
CHUOYU ZOU z5314107
8.5
1.1. PROJECT OVERVIEW
A Construction Project Management Plan (CPMP) is a document that includes information on the strategies, tools, resources, and knowledge sharing required to complete a construction project. Project managers may use this plan to determine the feasibility of the project viability and create resource schedules that are aligned with the project scope. Situated at Moore Park, which is adjacent to the Sydney Cricket Ground, New South Wales is the Sydney Football Stadium (SFS). This project is a redevelopment of the Allianz Stadium into a modern world-class venue for sporting and entertainment purposes. This project has an estimated total cost of $828 million and will include features such as a full roof coverage of over 45,000 seats, an open domain for easy mobility for the public, increased cafeterias, and advanced amenities. The SFS Redevelopment has announced in November 2017 that the project will commence in early 2020 and is expected to complete in July 2022.
This CPMP has been prepared by Group 13 Project Management Team for the purpose of supporting the planning, execution, management, and closure stages of the Sydney Football Stadium (SFS) Redevelopment Project. The CPMP will include the following items:
➢ Project Charter
➢ Scope Management Plan
➢ Schedule Management Plan
➢ Cost Management Plan
➢ Resource Management Plan
➢ Procurement Management Plan
➢ Quality Management Plan
➢ Risk Management Plan
➢ Stakeholder Management Plan
➢ Communication Management Plan
➢ Health, Safety, Security and Environmental Management Plan
The Project Manager (PM) can be held accountable and ensure that employees are committed to delivering the project on time while achieving excellent quality with the help of the CPMP. In addition, this plan will serve as a communication tool between key stakeholders, and the PM will update the plan as required during the project life cycle. Any change requests will need approval from project sponsors and before implementation, and documented in this plan.
PROJECT SCOPE MANAGEMENT PLAN & SCOPE BASELINE
2.1. PROJECT SCOPE DEFINITION
The Sydney football stadium is an advanced world class venue that provides the city of Sydney with a sporting and entertainment venue. The stadium has been designed by COX architecture and serves a purpose in allowing an enhancement in the local area by providing new active spaces.
The scope of works includes:

2.2. PROJECT SCOPE STATEMENT (PSS)
Project Name: Sydney Football Stadium Redevelopment
Client: NSW Government
Project Description
Date: 21st September 2021
John Holland is pointed as the main contractor to redevelop Sydney Football Stadium into a world class venue in the city of Sydney. The Sydney Football Stadium is redeveloped to satisfy people in NSW as the number one choice for sport competition and entertainment purpose. The redevelopment announcement was started in 2017 and expected to be completed in 2022. This redeveloped stadium will welcome athletes and sporting fans in a big competition including 2023 FIFA Women’s World Cup and 2032 Summer Olympics becoming a new icon of Sydney.
Project Deliverables
The Sydney Football Stadium redevelopment will include a new stadium with sustainable design, constructionandoperation,entertainmentservicesandsportingeventtostimulatetheeconomyinSydney
Stadium
An infrastructure project able to stimulate economic growth and provide job opportunities, and become a national and international hub for entertainment.
Sustainable Design, Construction and Operation
It is key that the stadium be built to sustainable design. This involves ensuring all aspects be taken into consideration:
➢ Energy requirements
➢ Dust
➢ Noise pollution
➢ Vibration
➢ Road and travel services
Entertainment Services
The stadium will be able to enhance the game day experience and atmosphere through providing a redeveloped and improved design.
Economic stimulation
The stadium will be able to provide the local economy with an increase in persons within the area and hence persons able to purchase goods and services therefore stimulating the local economy.
Project Acceptance Criteria
The Sydney Football Stadium will ensure that the scope of work is in compliance with:
➢ Sydney Football Stadium Redevelopment Contractual Project Requirements
➢ Sydney Football Stadium Redevelopment Mechanical Specification
➢ Sydney Football Stadium Redevelopment Civil Specification
➢ Sydney Football Stadium Redevelopment Design Drawings
➢ Sydney Football Stadium Redevelopment BASIX Report and Specifications
➢ All defects in the defect liability period will be fixed to ensure the safety and wellbeing of the community
Project Exclusions
The key activities and products excluded from the scope of work are:
➢ Demolishing the existing stadium that was happened in 2019 was done by Lendlease
➢ Development of car parks and motorcycles spaces
Project Constraints
The project constraints are as follows:
➢ Coronavirus: Due to COVID-19 pandemic construction has been slowed down drastically due to either supply issues or government stay at home orders. This has a constraint on the amount of time the project needs to be completed due to government orders.
➢ Vaccination: All members in the construction industry are required to be double dose vaccinated against coronavirus, for this reason workers have to take time off work and hence limits the schedule.
➢ Money: The Australian government has allocated a $828 million budget. This is a set financial resource allocation done by the NSW government.
➢ Time: Construction projects often take longer to complete than initially thought, for this reason the planning stage is the most critical to ensure key milestones are met to ensure the schedule is being met.
➢ Stakeholders: Noise pollution due to machinery and construction works has an effect on the nearby stakeholders so there is pushback from stakeholders on the stadium being created.
➢ Resources: There is currently a shortage of timber in NSW along with resources being preordered to ensure the efficiency on site when building.
➢ Quality: The works must be compliant with all Australian regulations and must be completed to a high standard to ensure that client needs are satisfied.
➢ Work Health and Safety: All works must comply with WHS act 2011 and WHS regulation 2017, this compliant to safety may affect time and cost constraints as special needs may be needed.
➢ Weather: A rainy day will always affect the project to be delayed because no workers are able to work during rainy days. During the rainy season, the construction progress will slow down a bit
➢ Noise, vibration, and dust: Construction projects always create noise, vibration, and dust to the environment. To minimise, all works must comply with Australian Standards 2436 and WHS Regulation 2017.
Project Assumptions
The project assumptions are listed below:
➢ The project cost will not succeed the set $828 million
➢ Project planning schedules will be met
➢ All stakeholders understand their roles and responsibilities
➢ The project will not include any other variations
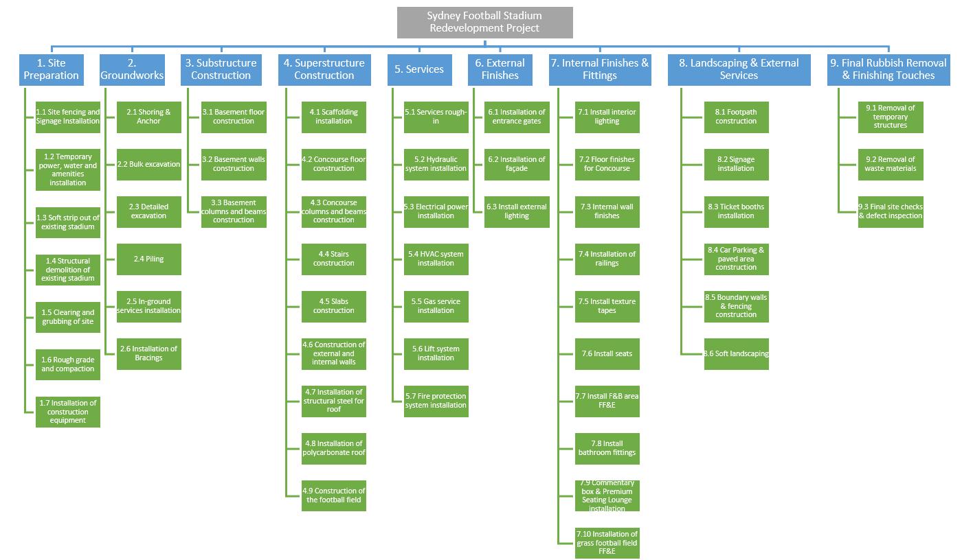
2.3. WORK BREAKDOWN STRUCTURE (WBS UP TO LEVEL 3)

2.4. WBS DICTIONARY (SAMPLE & 3 DICTIONARIES)
The WBS dictionary template adopted by this project is shown in Figure 2 below. WBS dictionaries willbepreparedforallworkpackagesinvolvedinthe WBSshowninsection2.3.ThreeWBSdictionary samples are provided below demonstrating the requirements and level detail for each work package in this project.

WBS Dictionary Sample for Demolition:
Work Package ID: 1.1
Work Package Name: Demolition
Work Package Description: this work package involves disconnection of services from the stadium, as well as soft strip out demolition and structural demolition of the existing stadium.
Assigned to: Angus Morten
Date Assigned: 1st Jan 2019
Estimated Cost: $40 million
Acceptance Criteria:
➢ The outcome meets the quality requirement.
➢ Final inspectioniscompletedbythe site engineer and site director.
Activity:
Group/Dept: Lendlease demolition project team
Date Due: 15th September 2021
Account Code: 055_Dem
Quality Requirement:
➢ Localcommunityisnotifiedandregularlyupdated with the demolition progress and upcoming events.
➢ Adhere to Australian Standard AS 2601-2001: Demolition of Structures
➢ Adhere to Safe Work Method Statement (SWMS) specifications
Assumptions:
➢ Disconnection of services
➢ Soft strip out of ancillary building
➢ Soft strip out of seats and F&B service areas
➢ Lowering the roof
➢ Structural demolition of existing stadium
➢ Processing and removal of waste stadium materials
➢ Plants removal
➢ All necessary approvals for demolition work to commence are acquired.
➢ Site investigation and site establishment are completed
➢ Service diversion and isolation from the stadium are completed before demolition commence
➢ Relocation of pedestrian and traffic is completed before demolition commence.
➢ Processing and removal of stadium materials are as per waste management plan
➢ Noise, vibration and dust management are as per project management plan
WBS Dictionary Sample for Basement Slab Construction:
Work Package ID: 2.3
Work Package Name: Slab on ground
Work Package Description: This work package involves construction of the concrete slab for basement of the stadium
Assigned to: Paul Cassel
Date Assigned: 5th Aug 2020
Estimated Cost: $900,000
Acceptance Criteria:
➢ The outcome meets the quality requirement.
➢ Quality test completed, final inspection is completed by site engineer and site director.
Activity:
➢ Material delivery
➢ Lay vapour barrier
➢ Lay reinforced steel
➢ Concrete pouring, screeding, floating and curing.
➢ Apply finish on top of the slab
Group/Dept: John Holland construction team
Date Due: 30th Aug 2020
Account Code: 073_BCS
Quality Requirement:
➢ Local community is notified and regularly updated with the construction progress.
➢ Adhere to Australian Standards requirement.
➢ Adhere to Building Code of Australia (BCA) requirements
➢ Adhere to Safe Work Method Statement (SWMS) specifications
Assumptions:
➢ All excavation works are completed
➢ Preparation of solid, levelled ground for concrete pouring is completed
➢ Traffic control as per traffic control management plan
➢ Material delivery as per resource management plan
WBS Dictionary Sample for Roof Construction:
Work Package ID: 3.4
Work Package Name: Roof construction
Work Package Description: This work package involves installation of roof’s steel structure, polycarbonate cover and facade
Assigned to: Paul Cassel
Date Assigned: 10th May 2021
Estimated Cost: $100 million
Acceptance Criteria:
➢ The outcome meets the quality requirement.
➢ Quality test conducted, final inspection is completed by site engineer and site director.
Activity:
➢ Material delivery
➢ Install structural roof steel
➢ Installation of polycarbonate roof and façade
Group/Dept: John Holland construction team
Date Due: Late 2022
Account Code: 087_ROF
Quality Requirement:
➢ Local community is notified and regularly updated with the construction progress.
➢ Adhere to Australian Standards requirements
➢ Adhere to Building Code of Australia (BCA) requirements
➢ Adhere to Safe Work Method Statement (SWMS) specifications
Assumptions:
➢ Noise control is conducted to ensure the noise is within predicted allowable levels.
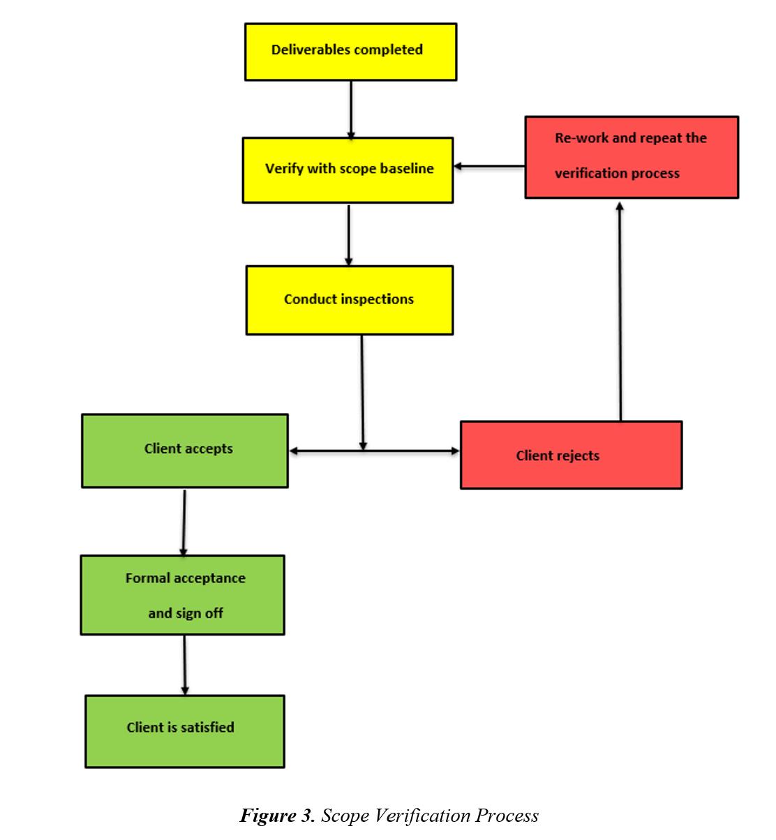
2.5. SCOPE VALIDATION & VERIFICATION PROCESS
The delivery team will engage with key stakeholders to ensure that the work packages and deliverables conform with the original project scope. These stakeholders include the clients, architect, engineers (hydraulic, structural, mechanical, communication, electric and fire) and other consultants. The team will conduct inspections by measuring, examining and validating completed deliverables and comparing them to specified requirements to ensure that they are satisfactory to the client. Regular site inspections are conducted at key milestones as the project progresses.
Inspections are also undertaken at the end of each work package (indicated in Section 2.3) by consultants assigned by the client to verify the works. After the inspection, the team will meet with the project sponsors for formal acceptance and create accepted deliverables which will then be forwarded to Close Project Phase. Project documents such as lesson learned register, requirement documents and traceability matrix will be updated. It is also the delivery team’s responsibility to ensure that the sign off sheet and other formal documents are recorded for future references.
Completed deliverables that have not been formally accepted will be reported, change requests will be issued for defect repairs and corrective measures. This process is repeated until client satisfaction is achieved.
The flowchart shown below describes the process of scope verification:

2.6. SCOPE CONTROL PROCESS
Project Monitoring & Control System:
Clear communication is essential to track the project's scope throughout its many construction disciplines, coordinating any modifications and/or ensuring that drawing requirements are recorded in each discipline's scope of work. The goal is to avoid situations when scopes do not capture all of the needed deliverables, resulting in changes to the project budget assigned to that discipline.
Scope Status Management:
Project contract administrators should have payment progress breakdowns set up monthly through the progress claim procedure in order to monitor cost against deliverables supplied and their % completion. This will necessitate the submission of trade break ups in order to maintain track of the scope agreed upon, as well as analysis when scope statuses need to be confirmed against cost. To monitor expected scope activities that have not been performed, relevant design managers and/or engineers must analyse the progress claims against the scope.
Scope Compilation Process:
1. Conducting effective tender meetings with the relevant building discipline to go through drawings, specifications, and details as part of the scope of work. Engineers will examine the appropriate paperwork to identify critical deliverables that must be included in the scope of
work. During tender discussions with possible tenderers for trade/consultant packages, engineers are encouraged to work with contract administrators and project managers.
2. Review scopes from prior comparable projects and talk through lessons learned from scope management items.
3. It is necessary to ensure that the scope of the head contract (e.g., GC21 NSW Government Projects) has been reviewed and that conditions such as post-construction maintenance, handover documentation (e.g., O&M manuals, As-Built drawings), training (i.e. providing training on howto use the new system), and relevant certifications for the occupation certificate have been included. It's possible that failing to include these elements in the scope may result in an inability to fulfil handover deadlines and additional costs.
4. Facilitate appropriate scope review workshops to go through the scope and identify any areas that were overlooked or that needed further information.
5. Once the scope has been agreed upon, ensure that a written statement from each party has been provided via Aconex and that a copy ofthecommunication has been saved onthe project server under the contract's administration area.
6. The subcontractor must understand and agree on tentative sums.
7. Site instruction correspondence for any customer variations is to be provided to the subcontractor for a charge that will be repaid to the client's head.
2.7. SCOPE CHANGE MANAGEMENT PROCESS
Project scope changes are the addition, subtraction or modification of the project scope. Scope changes are usually unavoidable in the projects, and can occur for a variety of reasons, including but not limited to:
➢ When additional project needs are identified, such as a change in client preferences or a modification to the project design, the client, project sponsor, contractors, or other project stakeholders may establish a scope change request.
➢ Common construction issues, such as funding, materials supply, and labour.
➢ Change of project constraints, such as environmental constraints, social constraints, new government legislations or regulations.
When scope changes cannot be managed properly, scope creeps may occur and cause an increase in project risks, project delays, budget overruns, or even quality issues. To effectively manage the scope changes, a scope change management process is developed for the Sydney Football Stadium project, outlining how the scope changes will be initiated, processed, decided and controlled over the project life cycle. All the scope changes to the Sydney Football Stadium project need to be processed under the change request procedure, as shown in the flowchart below:

Step 1: Establish Change Request (CR)
To request a project scope change, the SFS redevelopment project team members or stakeholders need to first complete and submit a change request (CR) form to the change manager (sample change request form provided below). The change manager needs to enter the CR into the system (CR Log), provide primary justification to the CR, and update the CR’s status throughout the CR process as needed.
Change Request Form
Project Name: Sydney Football Stadium Redevelopment Project
Submitter: Date of request:
Department / location: Contact [Phone/Email]:
CR No.: Title: Priority:
Description of the change:
Impact of the change:
Proposed action:
Status:
Step 2: Project departments review Change Request
As CR is entered into the system, project departments that the proposed CR has a potential impact on are responsible to review the CR, analyse the impact of the change and develop solutions for the potential impacts. This information will be recorded in the change request form and submitted to the project manager.
Step 3: Change Request evaluated by the project manager
As the change request form is submitted to the project manager, the project manager needs to evaluate the change request form. The project manager may approve or deny the CR depending on the feasibility of the CR; if the project manager approves the proposed CR, a Change Control Board (CCB) meeting will be scheduled to make a final decision on the CR.
Step 4: Authorise change request
The CR approved by the project manager will be submitted to the Change Control Board (CCB) of Sydney Football Stadium Project. The CCB consists of a minimum of 7 senior members of the Sydney Football Stadium redevelopment project board of directors, and is responsible for meeting, reviewing
the change request and making the final decision to approve or reject the CR. Details of the CCR is provided in the table below:
Role Name Contact Description/Responsibility
Project Manager
[Name] [Email/Phone]
Client (SFS) Representatives
Local Community Representatives
Peter Hynd (SFS Project Director, Infrastructure NSW)
Oversee and approve project scope changes, organise CCB meetings. Communicate the approved CR to relevant departments and stakeholders. Supervise change implementation process.
[Email/Phone] The authority to approve or deny the CR. Responsible for ensuring that scope changes are in line with the project's scope and mission. Assess the CR's feasibility in terms of project funding.
Julie Osborne [Email/Phone] Monitor the impact of the CR on the local community, communicate the concerns that arises within the local community to the CCB and assist in resolving disputes. Ensuring the negative impact of the project on the local community is kept to a minimum.
Local Government Representatives Cr Philip Thalis (City of Sydney Council)
Head Contractor Angus Morten (Lendlease)
Paul Cassel (John Holland)
Impacted Project Department Representatives
Change Manager
[Email/Phone] Ensure the CR are compliant with local government’s regulations and construction development guidelines, in order to minimise the negative impact of the project on the local community.
[Email/Phone] Assess the feasibility of the CR, ensure subcontractors and staff are aware of the changes and undertake construction works in accordance with the approved CR.
[Name] [Email/Phone] Assess the feasibility of the proposed CR, analyse the potential impacts of scope changes. Implement approved changes and report the result of scope change to the project manager and CCB and suggest solutions.
[Name] [Email/Phone] Make primary justification to the CR and update CR status in the system. Enforce and oversee scope change implementation process, update project documentation.
Step 5: Implementation of change request
OncetheCCBhasapprovedtheCR,theprojectmanager isresponsibleforcommunicatingtheapproved scope changes to the project team. Projects documentations that are affected by the changes also need to be updated, such as:
Constructionmanagement plan: scope management plan, schedule management plan, cost management plan, resource management plan, etc.
➢ Project drawings
➢ Contacts
➢ Other project specifications
Step 6: Tracking Change Implementation Progress
Regular review of the change implementation progress for Sydney Football Stadium project will be completed by the change manager to determine the effectiveness of the scope change. Any necessary modifications of the change request will be reported to the project manager and CCB, and will be assessed by relevant project departments.
PROJECT SCHEDULE MANAGEMENT PLAN & SCHEDULE BASELINE
3.1. SCHEDULING METHODOLOGY & TOOLS
It's critical to establish a pre-project planning framework for big projects like the Sydney Football Stadium. Another key feature of this pre-project planning outline is that it must be led by the managing contractor in accordance with the head contract and all milestone dates. It will be necessary to include clearly defined roles and responsibilities, as well as users such as operations and maintenance, in the outline.
An example of a procedure that can be utilised is:
➢ Plan schedule management
➢ Define activities
➢ Sequence activities
➢ Estimate activity resources
➢ Estimate activity durations
➢ Develop schedule
➢ Control schedule
3.2. ACIVITY IDENTIFICATION & ESTIMATE DURATION METHODS
3.2.1 – ACTIVITY
IDENTIFICATION
The activity identification is the process of determining activities involved in the Sydney Football Stadium Redevelopment. It is a critical step in schedule planning and development which includes estimating durations, identifying and defining resources, and determining external project constraints. The tools and techniques that will be applied are given below:
1. Decomposition
This technique progressively divides and subdivides deliverables into smaller components where the top layer (WBS) encompasses the decomposition and each layer gives a further breakdown and definition of the previous layer. The project team is to decompose the entire scope of works in order to achieve the project objectives and produce the requisite deliverables.
With project decomposition, work packages of the Redevelopment will be clearly identified which enables the project team to:
➢ Increase the accuracy of time and cost estimates
➢ Determine the scope
➢ Identify and control risks
➢ Have better control over the execution of the Redevelopment
➢ Develop a more precise plan
2. Rolling Wave Planning
This is the process of project planning where work packages become more detailed as they get closer to being current activities when the project proceeds. The project team will progressively elaborate and refine the work packages in greater detail over time.
3. Expert Judgement
Expert judgement is a vital technique for planning the project schedule of the Sydney Football Stadium as limited expertise can have a negative impact on delivering the project on time and with quality. It is based on the team's past experiences, skills, specialized knowledge, and expertise. The Project team
will seek judgments from experts including engineers (civil, structural, electrical, hydraulic and mechanical), project managers, project sponsors and consultants to identify activities.
4. Historical Information
The project team will collect and analyse data and lessons learned of historical projects similar to the Football Stadium in order to have a better understanding of how to determine the activities and avoid unnecessary mistakes. In the Sydney Football Stadium Redevelopment, the project manager and the team will examine and analyse data of the Western Sydney Stadium to define activities, make estimations and effectively improve the construction plan.
3.2.2 – ACTIVITY DUARTION ESTIMATING
Expert Judgment (team’s past experience)
Expert Judgement represents a point of view by the amateurs based on his/her experience in the construction area. An expert might include someone in the project team with specialized skill, education, training, knowledge, or even experience. The expert judgement is suitable on the situation when validating, interpreting, and integrating a data, calculating the possibility of upcoming events and theopportunitiesorthreads.Thecommonapproachofexpert judgement isaninterviewwiththeexperts by asking them a list of statements/questions. The presence of opinions by the experts is part of evaluation when defects/faults happened, then their opinions act as solutions/recommendations of problems and to improve so that those defects would not happen again in the future.
Analogous Estimating (historical records)
The analogous estimating technique analyses data from similar projects to create a cost estimate based on the information given. The combination of expert judgement with this method will be required to achieve a ‘dictionary’ for future projects. When there is a lack of information regarding the project, analogous estimating is utilised. Assuming that broad parallels can be found with a past project, then estimates about the cost, effort, and other factors required to complete the current job may be made.
Parametric Estimating
The elements that have the greatest influence on the work required to complete a software project successfully are time restrictions and defect elimination quality. There are tools available to aid with the estimating technique, and it is critical that any tool used can generate a duration assessment with risk for the go-live date, taking into account the estimated number of faults, in addition to resources and personnel profile. Depending on how many problems are introduced and how near to a zero-defect application the aim is to achieve, the testing effort will grow correspondingly.
Three-point Estimating
Three-point estimating is a statistical approach that may be combined with bottom-up estimating to get useful results. The most likely result is calculated by combining the lowest and highest estimates. Another approach to utilize three point estimating is to take the result from parametric estimating and combineit with the accuracy oftheinput, suchasfunction points,togeneratea picture of the cost range. If the size estimate for a parametric estimate has a potential variance of 25%, scenarios may be built to show the relative costs at the greatest and lowest size values, providing other factors like time remain constant.
Group Decision-Making Techniques
The group decision making technique involves brainstorming with the team members to estimate/pick the best choice/idea to solve an issue. After that, rational ideas are collected to be discussed with the team members. Cause and effect of each idea should be taken into consideration. Using the fishbone diagram will help to illustrate a variety of causes that are possible to happen and interrelated with the
effect or problem. After that, voting would be ideal for the team members to choose the best alternative after analysing the cause and effect in different situations.
Published Estimating Data
The team can utilize acquired data to inform their estimations by utilizing published data from sources such as books and industry magazines. One of the trusted published data is Rawlinsons.
Simulation
Program Evaluation and Review Technique (PERT) is a way for determining a Critical Path Method (CPM) variation by examining the activities in a timetable. It determines the minimal time to accomplish a project by analysing the time necessary to perform each job and its related dependencies. It calculates the quickest possible time for each action, the most likely amount of time, and the longest potential time if the activity takes longer than predicted. There are 3 terms to be understood before conducting PERT analysis :
➢ Optimistic time (O) = the shortest amount of time necessary to complete a task, assuming everything goes as planned.
➢ Pessimistic time (P) = the greatest amount of time it will take to complete a task if everything goes wrong
➢ Most likely time (M) = the most accurate estimate of how long it will take to complete a task if everything goes according to plan.
The formula to estimate how much time required for each project could be calculated as follows:
(P+4M+O)/6
3.3. ACTIVITY SEQUENCING METHOD
Precedence Diagram Method (PDM) is adopted to demonstrate the sequences of construction activities for SFS Redevelopment project. The project activities are connected with arrows, as shown in the sample precedence diagram below. With the use of PDM, information such as relationships between the project activities, activity duration, start and finish dates, as well as lead time and lags can be displayed in a logical and efficient manner.

SFS project team will carefully examine the project activities to determine the best relationships, dependencies, lead time and lags for the project activities. This ensures that the project activities are planned in the most efficient and rational activity sequences possible.
3.3.1 – RELATIONSHIP TYPES
There are 4 main types of relationships among construction activities of the SFS Redevelopment project, which are the Finish to Start (FTS), Start to Start (STS), Finish to Finish (FTF), and Start to Finish (STF).
Type of Relationship
Description
Finish to Start (FTS) The succeeding activity cannot start until the preceding activity is fully completed. This is the most common activity relationship in SFS project.
Start to Start (STS) The succeeding activity cannot start until the preceding activity has commenced.
Finish to Finish (FTF)
The succeeding activity cannot be completed until the preceding activity has fully completed.
Start to Finish (STF) A lead time portion of the preceding activity must be completed so that a lead time portion of the succeeding activity can be completed.
Example
Softstripoutoftheroof(preceding activity) and installation of roof structural steel (succeeding activity)
Trenching (preceding activity) and laying pipes (succeeding activity)
Power to lights (preceding activity) and installation of lights (succeeding activity)
Electrical wiring (Preceding activity) and lift installation and testing (succeeding activity)
Notice that a compound of two or more types of relationships may exist between two construction activities, hence the start and finish dates of activities must be carefully determined to satisfy all the requirements.
3.3.2 – DEPENDENCIES DETERMINATION
Activity dependency is a logical, constraint-based or preferential order of the construction activities. When sequencing the construction activities of the SFS redevelopment project, 4 types of dependencies are considered:
➢ Mandatory dependencies (hard logic) - The term "mandatory dependence" refers to a working connection that is unavoidable. This indicates that because the duties are contractually necessary, no other work shall be completed until the requirements of the mandatory tasks are met.
➢ Discretionary dependencies - A discretionary dependency is one that is based on a ‘should’ rather than a ‘have to’. Discretionary dependencies, often known as soft logic, represent how project teams expect to finish tasks. The project team can use this form of dependence to optimize the flow of work throughout the project life cycle. Simply said, one group of actions mayoccur atthesametimeasanother.This dependenceisusedbyproject managerstogenerate a "float" on the timeline.
➢ Internal dependencies - Between two project tasks, internal dependencies are defined.
➢ External dependencies - An external dependency is a requirement for a task to begin that requires input from a third party. This reliance is manifested as an approval.
➢ Dependencies of activities are carefully chosen based on study of the relationships between the construction activities.
3.3.3 – LEAD TIME & LAG
Lead time and Lag are the acceleration or delay of succeeding activities. In some circumstances, lead time and Lags need to be introduced between two activities, to develop a more time-efficient activity schedule while maintaining a high-quality standard of construction works. When scheduling project
activities, SFS redevelopment project management team will determine whether each dependency requires a lead time or a lag in order for the activities to run smoothly.
3.4. PROJECT SCHEDULE BASELINE (UP TO LEVEL 3)
3.4.1
– LEVEL OF ACCURACY
ThelevelofaccuracyforSydneyFootball StadiumRedevelopmentisaround4percent ofthecompleted schedule.Theschedulebaselinewillbefurthercomparedwiththecompletedscheduleinordertodecide whether further steps are required to keep the project on track.
3.4.2
– PROJECT WORKING DAYS & CALENDAR
Sydney Football Stadium construction site operates from Monday to Saturday, including public holidays:
➢ Monday to Friday: 7am - 5pm
➢ Saturday: 7am - 6pm, most works expected to be completed by 3pm.
3.4.3 – MASTER SCHEDULE





3.5. PROJECT MILESTONES & TIMELINE
KEY Milestones Estimated Completion Timeframe
NSW government announced the redevelopment of Sydney Football Stadium (SFS)
Business Case Summary released and final estimated cost announced ($729 million).
Request for Secretary’s Environmental Assessment Requirements (SEARs) lodged with the Department of Planning and Environment
Community and stakeholder engagement commenced
Department of Planning & Environment (DP&E) prepared & issued SEARs for preparation of Environmental impact Statement (EIS).
Stage 1 DA publicly exhibited
Design competition released to four participating firms
Response to Submissions Report released
Stadium operations cease
ThewinningdesignforthefutureSydneyFootballStadiumwas released (submitted by Cox Architecture and Aspect Studios).
The stage 1 of the redevelopment of the Sydney Football Stadium was approved, which involved the demolition of the existing stadium and a concept proposal for a new stadium.
The NSW government announced that Lendlease would be the construction contractor, stage 1 construction contract (demolition of existing stadium) awarded to Lendlease.
Soft strip out demolition work commenced
Stage 2 request for SEARs lodged with the DPE
Commencement of structural demolition
Stage 2 SEARs issued by the DPE
Stage 2 DA for the detailed design, construction and operations lodged with DPE
Stage 2 EIS on public exhibition
Response to submission published on Department of Planning, IndustryandEnvironment’swebsite
Stage 2 tender shortlist announced, Multiplex and John Holland were invited to participate in the tender process to deliver stage 2 of the project (reconstruction of the stadium)
Stage 2 planning approved
NSW Government awarded the $735 million contract to John Holland for delivery of the new Sydney Football Stadium (stage 2 construction)
Stage 1 construction work completed
Commencement of stage 2 construction, bulk earthworks, retaining walls, enabling and temporary works commence
Stadium substructure elements commenced
Structure - basement to concourse level construction commenced
Above concourse level works commenced
Completion of Concourse
Roof, façade, fit-out and remaining elements commenced
Design for stadium seats released
Stadium opening
Nov 2017
Mar 2018
Apr 2018
Apr 2018
May 2018
Jun 2018
Jul 2018
Sep 2018
Oct 2018
Oct 2018
Dec 2018
Dec 2018
Jan 2019
Jan 2019
Mar 2019
Apr 2019
May 2019
Jun 2019
Aug 2019
Aug 2019
Dec 2019
Dec 2019
Feb 2020
Mar 2020
Apr 2020
Jun 2020
Sep 2020
Mar 2021
Mar 2021
Jul 2021
Late 2022
3.6. LIST OF CRITICAL PATH ACTIVITIES
Critical Path Activities
Tenders and Contracts
Planning and Approvals
Site Preparations
Substructure
Superstructure
Install Facade & Roof
Exterior & Landscape
Site Defect Inspection
Building Completion
→ Tenders and Contracts
→ Planning and Approvals
→ Site Preparations
→ Basement Slab Pour
→ Column Pour
→ Ground Slab Pour + Concourse
→ Basement Slab Pour
→ Column Pour
→ Ground Slab Pour + Concourse
→ Pour Stairs
→ Pour Stand
→ Install Structural Steel
→ Polycarbonate Roof
→ Cleaning Site
→ Run & Test System Services
→ Private Certifier to check for Defects
→ Rectify Defects
→ Building Completion
3.7. SCHEDULE CONTROL PROCESS, SCHEDULE UPDATES & REPORTING FORMAT
A Contract Programme will be created to define important milestone dates, actions to meet these milestone dates, and associated tasks in order to monitor and accomplish the project's duration requirements. The Contract Program will be utilised to determine the important path and, as a result, the time-related risks connected with it. The Contract Programme will be revised monthly, or as needed under the Contract, to reflect the project's status. Site teams responsible for the related tasks, activities, and milestones will create status information. If the Contract Program has enough float to identify and act on opportunities, a target programme can be developed. Subcontractors are allowed to create their own programmes that mirror the Contract or Target Program, as long as they adhere to the contract's termsandconditions. Theseprogrammes will beutilised tosteer andidentifythe risks and opportunities that present themselves throughout time. To monitor and regulate the project timeline, the Project Manager will employ a variety of tools and approaches, which are illustrated in Figure 5.

The schedule in Figure 5 depicts the critical path for the new Sydney Football Stadium. According to the contract, the Stadium improvements are scheduled to be completed in early 2022 and the Stadium will be utilised once complete.
Only the Building Services and Aboveground Work activities have permitted float, thus the bulk of the jobs are sequential. As a result of any delays in the Site Establishment or Structural Works, the deadline in early 2022 will not be met. This increased the likelihood of the customer claiming exorbitant liquidated damages. The number of critical route activities is minimised as much as feasible by seeking to begin tasks sooner when a work area becomes accessible. Hence, all of the tasks in the Site Establishment are start-to-finish. As a result, any of these delays will cause Site Establishment to be delayed by the same length of time, delaying the start of the Structural Works and Services.
Furthermore, Concrete Footings and Retaining Walls can be started in the Structure section while the excavation is going on. Thus, a delay in the excavation would have no effect on any of these activities. Following the completion of the Retaining Walls, the Basements Slab (25-day time frame includes curing time) and Superstructure are finish-to-start. After quality checks, structural curing, and sign off, the Internal Fitout may begin two and a half weeks after the Structure is completed. While the Partitioning is being completed, the Wet Area Fitout and Painting may be completed.
Lastly, it is important that projects on the critical route are performed in accordance with the Baseline Schedule in order to avoid causing delays in the other works at the Sydney Football Stadium or the overall completion date. To guarantee that essential activities do not lapse, significant project resources and scheduling efforts will be used. The project and site managers, as well as project engineers, are fully aware of the key path activities and the need to keep them on track.
3.7.1 – PROGRESS MEASUREMENT SYSTEM
The Project team will record and assess the project progress with the following methods:
➢ Milestone-based: accurately assessing and reporting the WBS milestones that are in progress or completed.
➢ Percentage-based: recording the status of work packages that are completed and displayed as a percentage.
3.7.2 – SCHEDULE UPDATES PROCESS
There will be project progress status updates on a weekly basis from main contractors, subcontractors and suppliers. The Project management team will review the updates, identify deviations and manage changes to the baseline schedule in Section 3.4. Furthermore, the team is responsible for updating the work performance data, change requests, schedule baseline updates, lessons learnt and organisational process assets files every week. A monthly project update report will be generated and a meeting will be held to review the reports and ensure that the Project management team’s schedule is accurate and aligns with the contractors and other stakeholders schedule.
3.8. REPORTING
Project planners will report the project progress and effectiveness on a regular basis, compared with the project plan. This is to ensure that if a problem arises, a solution to resolve the issue will come quickly.
Report Type
Week Report
Month Report
Annual Report
Project Closure Report
Time
Every Friday
Every end of month
Every December
End of Project
Person Responsible
Project Manager
Project Manager
Project Manager
Project Manager
If corrective steps are needed to get the project back on track, one of the following activities must be completed to enhance productivity and minimise time :
➢ Project crashing =increasethe project resourcesto shortenthe project duration oncertaintasks. Consequently, project cost will directly increase as more resources are allocated to keep the project back on track.
➢ Fast tracking = executing the project parallelly to shorten the duration of the project instead of completing each task separately.
PROJECT COST & FINANCIAL MANAGEMENT PLAN & COST BASELINE
4.1. OVERVIEW
The purpose of this Cost & Financial Management Plan is to establish a cost framework for the numerous resources needed to accomplish project operations. To get the best outcomes, the main component of cost management planning must be completed throughout the design process. This project's effective cost management planning, which includes the integration of life cycle costing, value engineering, and constructability analysis, will result in a reduction in project cost and time, improved quality and performance, optimised design-to-cost facility performance, and streamlined decisionmaking.
Because the cost of a project is so closely tied to its design, it's critical to keep track of and control expenses as designs evolve.
To correctly estimate and manage a project's cost, the project team must first:
1. Define the project's scope, including a description of the project.
2. Make a list of assumptions and limitations to work with.
3. Determine the project's duration and create a work schedule
Cost estimating, budget determination, and cost control are three essential management stages that are required to manage cost on a project. The first two phases occur mostly during the project's planning phase, whereas the cost control step happens throughout the duration of the project.
The following are the major overall Key Performance Indicators (KPIs) that we will use to evaluate our Cost & Financial Management Plan's success:
➢ Cost estimation - Establishing an accurate cost baseline against which to measure the project's performance, such as if it is behind schedule in terms of cashflow and whether it is over or under budget.
➢ Regular cost reporting – Ensuring that the project's cashflow is continually monitored and managed
➢ Cost change management – Ensuring that the proper processes are created and followed when it comes to budget variances
➢ On budget To keep the project on track.
4.2. COST ESTIMATION & BUDGET DETERMINATION METHODS
Cost estimation in project management is the practice of projecting the cost and other resources to deliver a project within the scope. In order to perform cost estimates for the Sydney Football Stadium, the cost management team has taken into account each project needs, deliverables, and produces a total amount that is used to set the project cost. The estimated amounts are expressed in Australian dollars. However, cost estimates are not very precise due to lack of accurate data on resource quantities and detailed WBS, hence the management team will ensure that the data in the cost management plan is up to date as the detailed plans are available. The following basic methods of estimation will be adopted by the cost management team:
Parametric Estimation
This technique is used for estimating the project duration and cost which uses a statistical link between historical data and other variables. These historical data come from lessons learnt, and similar projects
such as Stadium Australia and Western Sydney Stadium. Depending on the sophistication, quantity of resources and cost data, it can yield higher levels of accuracy than Analogous Estimation.
Bottom-up Estimating
This estimation technique requires estimating tasks at the most granular level possible. In order for the Cost Management Team to arrive at summary totals, estimates are aggregated according to the WBS. The likelihood of achieving the predicted amounts improves significantly when detailed costs and time estimates are developed for a work package. This method takes a longer period of time to complete as they are more accurate than parametric estimates.
Three-point Estimating
This method predicts the likely outcomes of future project occurrences based on available information, which involves three measures, namely the “best-case estimate,” “most likely estimate,” and “worstcaseestimate”.Byincludingestimationuncertaintyandrisks,theaccuracyofsinglepointcost estimates may increase.
Determine Budget:
The project budget is the next step following the calculation and approval of cost estimates. In this part of the cost management plan, the management team will combine the projected costs of different activities or work packages in the WBS to develop an authorised cost baseline. It includes the cost baseline which comprises direct and indirect construction cost, the contingency and management reserves. The project budget can be impacted by organisational rules and policies, guidelines, lessons learnt, historical cost databases and reporting techniques.
The following diagram shows the elements that is used to determine the project budget.

Details of SFS Redevelopment project cost components are listed as below:
Cost Components Amount Description
Construction Work Package (CWP)
Costs
Allowance
Contingency
Escalation
Indirect Cost
Management Reserve
AU $522, 737,000 Construction cost of each individual work package demonstrated in WBS of the project, including the costs of construction materials and transportations, labour, plants, equipment and softwares, staff training and insurances etc.
In the Sydney Football Redevelopment project, the total CWP cost is roughly 69% of the total project budget, estimated by bottom-up method.
AU $55,273,000 An estimated budget added on top of CWP cost to cover the extra costs of construction activities, when the scope of the activities are unknown and cannot be accurately estimated (eg. The extent of the work is unclear at the time the project contract is signed.
TheallowanceforSFSRedevelopmentprojectis10% of the total CWP costs.
AU $99, 492, 660 Contingency refers to the allowance to accommodate unexpected risk that might occur in the construction project. The contingency will be closely associated with the risk management plan.
The contingency allowance for this Sydney Football Stadium is roughly 18% of the total CWP cost.
AU $11, 054, 740 The anticipated increase in cost of the SFS Redevelopment project over time due to various factors, including inflation, exchange rate as well as market conditions.
AU $608, 010, 700 Costs that are not directly related to the construction activities: taxes, fringe benefits, General sales and administrative (GSA) or General administrative (GA).
$52, 620, 560 The amount of the project budget withheld for management control purposes and are reserved for unforeseen work that is within the project scope. Additional 7% of the cost baseline is added on top of it as management reserve.
4.3. COST BREAKDOWN STRUCTURE (CBS UP TO LEVEL 3)
A cost breakdown structure is developed for the Sydney Football Stadium Redevelopment project, to demonstrate the allocation of project budget to different construction activities and work packages that are identified in the Work Breakdown Structure (WBS) (refer to section 2.3). This ensures the costs of construction activities can be accurately estimated and effectively controlled throughout the construction process, so that the project can stay within its budget. The Stadium Construction Cost Model created by Hein le Roux and Eugene Corrigan (Roux, H. & Corrigan, E., 2014) as well as the Rawlinson’s Australian Construction Handbook 2018 are used as a guidance when estimating the budget for each construction activities of SFS Redevelopment project.

The unit of measurements are as shown below:
Type Applications
Australian dollar (AU$)
Meter (m)
Item (no.)
Square meter (m2)
Cubic meter (m3)
Project budgets
Piping, footing, columns and beams, railings, texture tapes installation
Doors, windows, fixtures, equipment, lifts, precast structural steel installation
Slab, walls, landscaping, roof
Demolition, earthwork
4.4. CASH-FLOW DIAGRAM & COST BASELINE (FOR A 3-LEVEL WBS)
Cost baseline diagram for Sydney Football Redevelopment Project is developed based on the cost components and the CBS provided in section 4.1 and 4.2. By comparing the cost baseline with the actual project costs, the project management team can effectively monitor the performance of the project over the project duration, track for activities that are over budget and make necessary adjustments to the project budget, to ensure the project is within the budget.




4.5. COST MANAGEMENT ROLES & RESPONSIBILTIES
Project Director / Manager:
➢ Planning organising and orchestrating the completion of tasks.
➢ Ensure tasks are on time and within the budget.
➢ Oversee the entire project to analyse and manage potential project risks that may occur and eliminate them.
➢ Reduce cost while maximising efficiency as to have increased revenue.
➢ Ensure all subcontractors understand their roles and responsibilities and supervise them to ensure they are delivering to the desired specifications/plans.
➢ React to problems that may arise on site with solutions and liaise with site team on how problems can be quickly fixed to ensure project parameters are met.
➢ Manage reports and necessary documentation so all legal parameters are met.
Commercial Manager:
The Commercial Manager (also known as the Budget Officer or Fiscal Officer) is in charge of cost management, procurement, site administration, payroll, insurance, office support, and Contract Administration. Their role includes:
➢ Working with the design manager to ensure that proper cost planning is conducted during the design phase to guarantee cost efficient design solutions are generated for all project aspects within the specified Target Price.
➢ Ensure that supply/subcontract agreements, claims, and payments are completed in accordance with established procedures.
➢ Keeping track of the project's accounting and reporting system.
➢ Ensuring the effectiveness of the claim/variation system.
➢ Assisting the Project Manager with cost/expenditure forecasts so that financial reports may be developed.
➢ Keeping the financial database up to date and under control.
➢ On a business level, establishing and maintaining partnerships with subcontractors.
➢ Is in charge of asking Lendlease's finance board for any budget transfers.
➢ Assuring the project's financial viability
➢ Obtaining the necessary permits
➢ Constantly reviewing, analysing, and assessing the budget process, including using computer programmes (frequently updating and keeping financial data/reports).
Construction Manager:
➢ Ensuring all labour resources are coordinated
➢ Arranging for building supplies and equipment to be ordered and delivered.
➢ Engineers, architects, and other specialised or technical trade workers can be consulted with.
➢ Negotiating with all parties involved, including building owners, subcontractors, and property developers, to guarantee that all projects are completed on time and on budget.
➢ Putting in place a coordinated work programme for each location
➢ Creating proposals and tenders for contract work
➢ Local governments are organising construction inspections.
➢ Supervising the work of subcontractors and ensuring that it is completed to a high quality.
Cost Estimator:
An estimator is in charge of attempting to determine the cost of a project. They are in charge of determining each and every expense associated with a project including:
➢ Examining a project's labour, material, and time needs.
➢ Examining the complete project to estimate expenses.
➢ Upper management should be informed of your cost projections.
➢ Preparing reports that describe all of the expenses associated with a project.
➢ Incorporating cost information into the company's database.
➢ Observing the discrepancies between the estimated and real costs.
➢ Examining the project's needs from the perspective of the client.
➢ Preparing proposals with the help of the sales staff.
Contracts Administrator:
➢ Establishing and sustaining connections with stakeholders and suppliers is important because collaboration reduces risk and allows the contract's value to be maximised. As a result, construction is efficient and productive, with continual communication assisting in the identification and management of any possible dangers.
➢ Monitoring performance and resolving non-performance under the supervision of the project manager and the site manager to ensure that work is completed on time and at the highest possible level.
➢ Managing contract risks and updating and approving requests for contract changes to fulfil organisational commitments.Itisthecontractadministrator'sresponsibilitytoevaluaterequests for contract modifications, which may be rejected; complaints must be handled appropriately under the supervision of senior managers.
➢ Ensuring that all stakeholders, workers, and contractors involved understand and comply with contractual requirements and clauses in order to inform all of what is expected of them.
➢ After patent defects have been rectified, changes to the contract sum must have been agreed upon, and all claims must have been settled, certificates of practical completion and final certificate of competition will be issued.
Project Engineer:
➢ Prepare plans with accurate drawings consisting of project specifications and cost estimates.
➢ Design and execute engineering experiments to create workable and effective solutions.
➢ Develop engineering calculations, diagrams and technical reports in relation to the project.
➢ Complete daily requirements such as technical and regulatory documenting.
➢ Ensure projects are completed on time and within the specified budget.
➢ Present analysis results and project solutions to technical management, senior leaders and key stakeholders as necessary.
Contracts Manager:
➢ Contracts must be written, analysed, negotiated, and agreed upon.
➢ Assist in contract negotiations by acting as a single point of contact.
➢ Manage communication, paperwork, and contract records.
➢ Obtain advice on price, business requirements and limitations, and delivery dates from internal subject matter experts.
➢ Identify and resolve contract-related concerns both internally and outside.
➢ Manage contract terminations, such as renewals, cancellations, and renegotiations.
➢ Internal stakeholders should be kept informed.
Site Manager:
➢ Overseeing everyday activities on site, such as material deliveries, and ensuring the safety of all equipment.
➢ Managing onsite issues
➢ Assuring that every work satisfies the client's quality expectations as well as Australian requirements
➢ Putting together programmes
➢ Ensure that all members of the team on site adhere to the WHS guidelines.
➢ Collaboration with architects, engineers, surveyors, and planners.
➢ Reporting on a daily and monthly basis.
➢ Subcontractors and visitors to the site are given inductions.
➢ Identifying hazards and taking necessary action to minimise or reduce their impact on the building process.
Project Scheduler / Planner:
➢ Setting of assignments, tasks, and subtasks with the help of project managers and technical specialists.
➢ Creating, deploying, and maintaining an efficient schedule management system.
➢ Working with internal departments and external stakeholders to coordinate project timeframes.
➢ Timelines and deadlines for projects are being tracked.
➢ Identifying possible project schedule delays and allowing timely action.
➢ Performing performance evaluations and generating project status reports.
➢ Updates and modifications to project timelines are accommodated.
➢ Recommending steps to keep projects on track and under budget.
➢ Project timeframes and deadlines are communicated to all parties.
➢ Maintaining and documenting project scheduling methods.
4.6. COST PERFORMANCE MEASUREMENT (EARNED VALUE MANAGEMENT)
Earned Value Management (EVM) looks at the project cost and schedule performance by analysing cost andschedulevariancetomaximisethecost andscheduleefficiency.TheEVMtechniquesforecasts the future based on anticipated and actual values, allowing project managers to make necessary adjustments. The terms for EVM are as follows :
Performance measure definitions
The Cost Variance (CV) is the difference between the earned value of work performed and the actual cost at the data date
Cost Variance (CV) = Earned Value – Actual Cost
➢ If the result is POSITIVE, project is experiencing an “Under-run” (saving money!).
➢ If the result is NEGATIVE, project is experiencing an “Overrun” (over the budget).
Cost Performance Index= Earned Value/Actual Cost
➢ If CV is POSITIVE, EV > AC, CPI > 1, Cost performance is good as the project is saving money.
➢ If CV is NEGATIVE, EV < AC, CPI < 1, Cost performance is NOT good as the project is over the budget.
The Schedule Variance (SV) is the difference between the earned value of work performed and value of the work scheduled.
Schedule Variance (SV) = Earned Value – Planned Value
➢ If the result is POSITIVE, the project is ahead of schedule or on time.
➢ If the result is NEGATIVE, project is behind schedule
Schedule Performance Index (SPI) = Earned Value/Planned Value
➢ If SV is POSITIVE, EV > PV or SPI > 1, Schedule performance is good as the project is ahead of time.
➢ If SV is NEGATIVE, EV < PV or SPI < 1, Cost performance is NOT good as the project is behind schedule.
The Earned Value (EV), used to be called the Budgeted Cost of Work Performed (BCWP)
➢ Actual Progress% x Budget at Completion (BAC)
Estimated Actual Cost of Completion
➢ Estimate at Completion = Budget at Completion / Cost Performance Index

4.7. COST CONTROL PROCESS
Cost control is key to ensuring budgets are met. Methods of establishing thresholds in the variance response process is to use the earned value management technique, this allows costs to be measured and costs controlled at a detailed work level.
Cost Control Threshold Table:
4.7.1 – COST VARIANCE REPONSE PROCESS
The cost variance response is a direct visual representation that allows for the project to be controlled. It allows CPI scores to be read with a plan of action if goals aren't met.

4.8. COST CHANGE CONTROL PROCESS
During the control phase, it may be essential to change the cost baseline at some stages. This is important to ensure incorrect changes will not be considered in the cost baseline. There are 3 steps involved to establish a cost change control process :
Make a change request
Inorder tocreateachangerequest,thepersonwhoismakingtherequest shouldfilltheform ofachange request. All change requests are then recorded to prevent the occurrence of misunderstanding/misinformation in the project team
Assess the impact of change request
The project team should assess what the change request will affect the construction project either positively or negatively in terms of budget, time, and quality. One of the tools and techniques which can be implemented in this process is the Fishbone diagram. Using the fishbone diagram will help to illustrate a variety of causes that are possible to happen and interrelated with the effect or problem. Another tool that is suitable to assess the impact is the cost benefit analysis which is a process that analyse the benefit that the project will get versus the opportunity cost that it must forego. The brainstorming session is also involved in both tools.
Decision to accept or reject the request
After assessing the impact of a change request, the project team will decide whether to accept, reject, or even modify the change request to get the project on track. All decisions will also be recorded to prevent the misunderstanding/misinformation in the project team. All stakeholders should also be notified if there is a change or modification on the construction project.

4.9. REPORTING
Project planners will report the project progress and effectiveness on a regular basis, compared with the project plan. This is to ensure that if a problem arises, a solution to resolve the issue will come quickly.
Report Type Time
Week Report
Month Report
Annual Report
Project Closure Report
Every Friday
Every end of month
Every December
End of Project
Person Responsible
Project Manager
Project Manager
Project Manager
Project Manager
If corrective steps are needed to get the project back on track, one of the following activities must be completed to enhance productivity and minimise time:
➢ Project crashing = increase the project resources to shorten the project duration on certain tasks. As a consequence, project cost will directly increase as more resources are allocated to keep the project back on track.
➢ Fast tracking = executing the project parallelly to shorten the duration of the project instead of completing each task separately.
Unfortunately, these techniques will most likely affect the project budgeted.
PROJECT RESOURCE MANAGEMENT PLAN
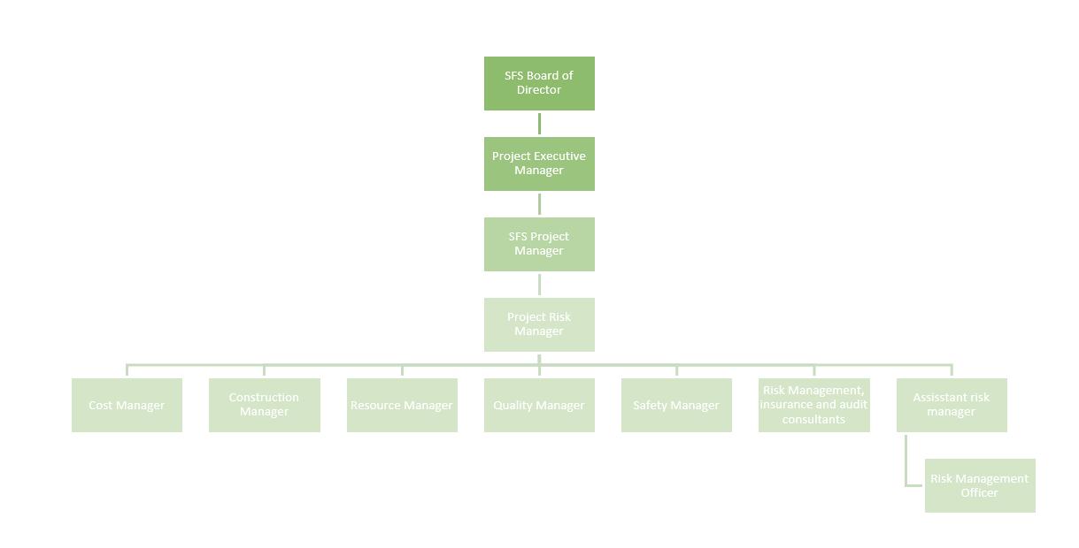
5.1. PROJECT ORGANISATIONAL BREAKDOWN STRUCTURE (OBS)
An Organisational Breakdown Chart is developed for the Sydney Football Stadium Project Team, to identify the hierarchical breakdown of the project team structure and illustrate the project team management strategy. The SFS Redevelopment Project OBS contains six levels, which are listed below in order of highest (level 1) to lowest (level 6):
➢ Level 1: SFS Board of Directors
➢ Level 2: SFS Project Executive Manager
➢ Level 3: SFS Project Manager
➢ Level 4: SFS Key Project Management Team Member (E.g. Safety Manager, Risk Manager, Construction Manager, …, Cost Manager).
➢ Level 5: Project Support Team (E.g. WHS Manager, Environmental Health Manager, …, HR Manager, Financial and Operation Manager).
➢ Level 6: SFS Project Support Team Assistant (E.g. WHS Officer, Environmental Health Officer, …, Quantity Surveyor, Accountant).
The project authorities are assigned to various levels of the project team reporting line. Each level of the OBS reports directly to the level above it, e.g., the Assistant HR Manager (level 6) reports to the HR Manager (level 5).

5.2. ROLES & RESPONSIBILITIES
Project Manager (PM):
Responsible for the successful delivery of the Sydney Football Stadium Redevelopment Project. The PM signs off contracts and authorises all expenditures. The PM is responsible for planning, organising and orchestrating the completion of tasks. The PM is also responsible for overseeing the entire project to analyse and manage potential project risks that may occur and eliminate them. The PM is to ensure that all subcontractors understand their roles and responsibilities and supervise them to ensure they are delivering to the desired specifications/plans. Additionally, the PM is responsible for managing reports and necessary documentation so all legal parameters are met. Skills that the PM must have are: Microsoft Project, communication, leadership, project management, negotiation and scheduling.
Design Manager:
The Design Manager is in charge of overseeing the design process to ensure that all design papers are generated to the appropriate standards, on time, and that the relevant designs meet RP's safety, quality, and risk management criteria while being cost efficient. The Design Manager is responsible for establishinga preciseschedule of design deliverables withthePM,and designing packages. The Design Manager is also responsible for identifying technical solutions that allow programme and/or cost advantages to be realised while still meeting RP's health and safety, quality, and environmental risk management standards. The Design Manager must possess the following skills: design skills and knowledge, engineering science and technology, analytical thinking, computing and software and leadership.
Construction Manager (CM):
The CM is responsible for overseeing the overall construction project from initial planning phases all the way through to completion. The CM authorises engagement of subcontractors and manages their work to achieve targeted outcomes. The CM is also responsible for ensuring all labour resources are coordinated, building supplies and equipment to be ordered and delivered, and creating proposals and tenders for contract work. Additionally, they are to supervise the work of subcontractors and ensure that it is completed to a high quality. The CM also has the responsibility of negotiating with all parties involved, including building owners, subcontractors, and property developers, to guarantee that all projects are completed on time and on budget. The CM must have the following skills: time management, effective communication, critical thinking, coordination and monitoring.
Environmental Health and Safety Manager:
EHS coordinators seek to instil a safety culture in their businesses. They put in place procedures, policies, and evaluations to guarantee their firm follows all federal and internal health and safety regulations. The EHS manager is responsible for developing and maintaining programme budget for administrationandmanagement ofhealthandsafetyprocedures,and mustauthorizespendingofmonies within subgroup programme budget. The EHS coordinator has the responsibility to inspect and identify hazards, and EHS infractions, they also create and submit health and safety compliance paperwork to the appropriate authorities. The manager is also responsible for making paperwork for assessments, incident and accident reports, and health and safety guidelines, and keeping up with the latest EHS practises. Skills that the EHS coordinator must possess are: knowledge on environmental laws and policies, analytical thinking, problem solving, writing and effective communication, Microsoft office, and attention to details.
Contracts Administrator:
The contracts administratoris responsible for establishing and sustaining connections with stakeholders and suppliers is important because collaboration reduces risk and allows the contract's value to be maximised. The contracts administrator authorises and certifies contractor’s interim payments. The
contracts administrator has the responsibility of monitoring performance and resolving nonperformance under the supervision of the project manager and the site manager to ensure that work is completed on time and at the highest possible level. The contracts administrator is also responsible for managing contract risks and updating and approving requests for contract changes to fulfil organisational commitments. Additionally, the contract administrator is required to evaluate requests for contract modifications, which may be rejected; complaints must be handled appropriately under the supervision of senior managers. The contract administrator must have the following skills: negotiation skills, accounting and finance knowledge, communication, analytical and problem solving, organisational and time management skills.
Project Engineer:
Project engineer is responsible for planning, organising, and overseeing the development of civil engineering projects. The Project engineer authorises and suggests approval of project procedures as needed. The engineer has the responsibility to prepare plans with accurate drawings consisting of project specifications and cost estimates, and ensure that projects are completed on time and within the specified budget. The project engineer is also responsible for designing and executing engineering experiments, developing engineering calculations, diagrams and technical reports in relation to the project. In addition, the engineer is required to complete daily technical and regulatory documenting, present analysis results and solutions to technical management, senior leaders and key stakeholders. The skills that the project engineer must have are: mechanical engineering, civil construction, earthworks, IT skills, communication, and decision making.
5.3. RACI MATRIX
An RACI Matrix is created to demonstrate the project team's proposed responsibility assignment in completing the work packages for the Sydney Football Stadium Redevelopment Project. The OBS presented in section 5.1 is linked to the RACI Matrix, in order to effectively identify the corresponding responsibilities of the hierarchy of team roles for delivering the project work packages. The RACI Matrix and the legends are as shown below:
R = Responsible – indicates the employees who are responsible for completing the work packages
A = Accountable - indicates the employees who are accountable for the work packages
C = Consult - indicates the employee who are responsible for assisting with the delivery of the work packages, and will be consulted in regard to the work packages
I = Inform – indicates the employees who will be kept informed in regard to the status of the work packages



5.4. RESOURCE AQUISITON & RELEASE PLAN
5.4.1
– STAFF ACQUISITION & RELEASE PLAN
The resource requirements for this project, such as informal processes, are to be determined by Senior Management and include meetings, inspections, anticipated tender possibilities, and management evaluations.Seniormanagementmustensurethatenoughresourcesareavailabletosatisfyprojectneeds and keep the IMS running smoothly. Human, infrastructure, operating environment, monitoring and measurement, and corporate knowledge are all examples of these resources.
The acquisition process will be centred on filling all project roles for the duration of the project. The company's available resources will be chosen first; for the remaining jobs, we may either hire new workersorcontractthemouttoathirdparty.Themannerofemployment willtakeintoaccountelements such as the project's duration and the organisation's general structure and thus, the human resources department will guarantee that we have enough resources and will design new position recruiting methods.
To meet the project’s human resource needs, we have employed various recruitment methods to recruit employees for the Sydney Football Stadium Redevelopment Project. The project manager will firstly work with the human resource manager to create job descriptions including the job title, location, workinghours,salaries,responsibilities, experiences,minimumqualification,andadescriptionofJohn Holland’s mission. The PM will then execute the recruitment plan by advertising the job on the company’s website, on Seek, Indeed, LinkedIn, and other platforms. Furthermore, the HR department will review the applicants’ resume, conduct phone screenings and interviews, contact references and make an offer if all requirements have been met.
The company have employed the following methods to recruit project team members:
Pre-Assignment
In the initial phase of the project, several roles have been determined within John Holland in advance, this is because their skills, knowledge and experiences are competent to deliver theproject successfully. This reduces the need to hire new employees when the right staff is available. Additionally, preassignment of resources allows the company to determine whether there is a need to recruit more staff or delay the project until the right personnel is available.
Internal Recruitment
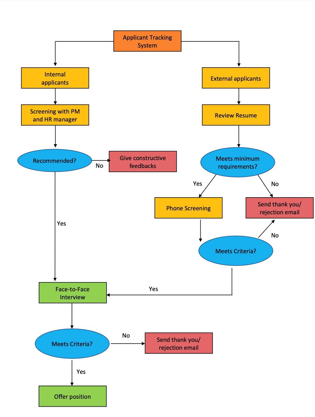
This is the process of recruiting personnel from the existing workforce of John Holland. The human resourcemanagerwillhavetheinternaljobboardrunninganduseanApplicant TrackingSystem shown in the flowchart given in figure below, to keep track of the hiring process. Senior managers may nominate employees or encourage employees to apply, and a screening process will take place with the PM and HR manager present. The qualified candidates will then be assigned a position in the Sydney Football Stadium Redevelopment Project, while the unqualified candidates will be given constructive feedback.
External Acquisition
This process takes place after the internal recruitment, when insufficient expertise is available within the company, we will acquire more staff from the external labour market. The HR department will identify the hiring needs with the PM, advertise job vacancies, review resumes, conduct interviews and offer positions to the personnel’s that have met the minimum requirements of the job descriptions. Although newly recruited employees may take time to familiarise themselves with the working environment and assigned tasks, they may bring in new ideas and skills.
The following flowchart illustrates the staff recruitment process:

5.4.2 – RELEASE PLAN
We'll try to distribute materials as quickly as feasible towards the end of the project and employees whose jobs have lower workloads will be assigned work from other internal initiatives. Contractual / subcontractor work shall be completed in accordance with the contract agreement and the earlier a task/ scope of work package is finished, the more probable the resource will be released from the project.
5.4.3 – RESOURCE CALENDAR:

5.6. MACHINERY & EQUIPMENT CALENDAR & HISTORGRAM
The machinery histogram/calendar record used to forecast the amount of machinery and equipment needed to finish the project. It depicts the amount of hours necessary for each piece of machinery and equipment during the course of the project.

5.7. STAFF INDUCTION
For Employees Working For John Holland:
Before starting new employment, an employee must complete the following checklist. The employer must make certain that the following steps are followed as part of the induction process:
➢ Before the employee's first day, the employer must inform them of where, when, and who they should report to, as well as whether they need to bring any tools or equipment.
➢ Organise building and IT access, as well as uniforms (if needed).
➢ A signed copy of the engagement letter received.
➢ The employees tax file number declaration, superannuation plans, bank details, emergency details, a copy of necessary licenses and “Fair Work Information Statement”, passport or working visa must be attained and saved in the company’s system.
➢ Introduced to current employees and shown around to get familiar with the working facilities as well as where the emergency exits are and what to do if a fire breaks out.
The employer must guarantee that the following is done during the initial few days of employment (post-start) or if there are any changes to work techniques or rules among present employees:
➢ Obtain copies of pertinent corporate policies or processes, such as codes of conduct and work health and safety policies or procedures, and have the following discussions:
- Thecompany'shistoryandfunction,whotheemployeeshouldreportto,theemployee's responsibilities and the training that will be offered, expectations for performance, as well as when and how it will be evaluated, keeping track of work hours and methods for registering finished work, such as leave policies, awards or a business agreement that apply, methods of payment and induction to all aspects of workplace health and safety
For Subbies Starting On Site:
The sort of work being done and the stage of the project determines the type of inductions required. Onthe-job training might be sufficient for tasks that aren't very complicated. A more comprehensive induction procedure is required for big and complicated projects, though. In a site induction, the following details should be provided:
➢ Inform the Site Manager that it is their first day on site, who they are, what company they work for and when / who they should report to in regards to what materials, equipment and substances they are using.
➢ Have thorough understanding of the project conditions along with their roles and responsibilities.
➢ Be advised of the John Holland policies, standards and procedures
➢ Site-specific hazards and dangers, such as overhead electricity wires close by.
➢ Risk control measures for no-go zones such as overhead electric lines.
➢ Personal protection equipment, which employees must wear and utilise, is an example of sitespecific rules.
➢ Workplace-specific safety documentation, rules, and plans Traffic management strategies are one example of this.
➢ Who should be notified of accidents and risks, and how should they be reported.
➢ Workplace equipment-related incident emergency and evacuation protocols.
➢ Entry and exit points, loading and unloading zones, facility locations, and first-aid and security needs should all be included in the workplace layout.
5.8. GROUND RULES
Company policies should be familiarised and understood by all workers since they define the standards that must be followed by everyone to guarantee that company is done efficiently. These policies are available in our people management system, the Integrated Management System (IMS), and may be obtained by contacting the Human Resources department. Some of the ground rules are outlined as below:
5.8.1 – DAILY OPERATION
➢ Starting a shift: all the team members should clock in 5 minutes before the shift. A short brief will be given by the line manager/supervisor to the team members before they start a shift, to provide them with instructions on the tasks of the day.All team members must understand their scope of work and complete their tasks meeting the quality requirements before the due dates.
➢ During the shift: All project team members are responsible to complete work log for their assigned tasks and update the task information in the project log. Team members are also required to report any construction risks to the line manager/supervisor immediately.
➢ Finishing a shift: Team members finishing a shift must not leave until the work logs are handed over to the team member taking over the shift. Team members should follow up the tasks they have been assigned and provide up-to-date information to their line manager/supervisor as required. Any risks of delays must be reported to the line manager/supervisor.
5.8.2 – COMMUNICATION
➢ Meetings: all the project team members have the obligation to attend team meetings as scheduled. In the case of unforeseen circumstances affecting the availability of any team members, the affected team members must inform the team 24 hours before the meeting. The absent team members will be provided with the meeting minutes and are required to subsequently complete the given tasks. The absent team member may be provided with an extension of the due day of the given tasks depending on the situation.
➢ Reporting: team members shall report their working progress, task outcome or any issues they found out or difficulties they experienced when carrying out the task to their line manager or supervisor. The reporting methods include immediate oral report to the supervisor and formal written report if required. In some circumstances, team members may also be required to attend meetings and reports to management level other than their line manager/supervisor.
➢ Feedback from supervisor: The line manager/supervisor are responsible to check team member’s working progress, indicate any issues of the work and provide instruction to the responsible team member. When receiving an issue report from team members, line manager/supervisor should provide feedback and instructions to the team members as soon as possible and follow-up team member’s performance.
➢ Disagreements and Conflicts: alltheteam membersshouldbeopentoeachother’sperspectives and any disagreements that arise within the project team should be negotiated with respect. Team members should provide opinions carefully, when an issue reported to the higher management level is returned with a decision, all the team members should respect and follow the instruction provided by the higher management level.
5.8.3 – TEAM VALUES
The core values for the SFS Project team are respect, integrity, cooperation, honesty, open communication and honesty. All the team members must strictly follow the rules, especially when disagreements and conflicts occur during team operation.
5.9. TRAINING PLAN
The staff training plan is used to improve employees' overall performance at work. Its primary goal is to keep track of and oversee employee performance. The following steps must be addressed in the training plan by the employer:
➢ Aims and Objectives of theOrganisation: During the training process, John Holland's goals and objectives are presented to employee so that they can relate to them and work towards accomplishing them.
➢ Training Resources: These are the sources and resources that are made available to employees in order for them to learn about various training programmes. This might be in the form of books or information from John Holland's intraportal system or the internet.
➢ Training Schedule: John Holland workers benefit from a variety of training programmes tailored to each job position and area of interest. Employees are encouraged to take part in training programmes in order to further their professional development.
➢ Trainer or Buddy System: A trainer or workers that specialise in a certain job or programme within the training plan must be nominated. The trainer might be from outside of John Holland or from within the company. The trainer's job is to make the procedure as simple as possible for all employees while staying true to John Holland's objectives. In order for the employee's personal objectives and John Holland's goals to be linked, the trainer must also recognise the employee's prior accomplishments and future aspirations.
➢ Tracking Process and Progress: This entails keeping track of the trainer's unique training strategies as well as the results that these tactics produce.
➢ The following are the general strategies for establishing the project's induction and training plan:
➢ Establish a policy and plan for induction and training.
➢ Establish a motivated atmosphere by determining the induction and training requirements.
➢ Putting together a training plan
➢ Methods of delivery should be carefully considered.
➢ Evaluate the training's success.
Throughout the project, there will be two primary types of training:
➢ On the job - training, apprentice guidance, graduate programmes, internships and placements.
➢ Off the job – lectures, seminars, technical sessions and workshops
When a new employee joins the project, the project director will provide assistance. Background of the project and its status and specific job responsibilities and expectations are among the elements included in the project advice. Moreover, the introduction of the employee and consultant, a brief summary of the facilities and infrastructure, time reports, attendance, and status meetings are all included in this overview of project processes.
Performance Review (Team & Individual):
Employees will be interviewed on their performance and capacity to adjust to their new roles during performance reviews. This should be a continuous conversation between the employer (management) and the employee.
To obtain a more formal approach to the performance evaluation system, the following guidelines must be established:
➢ Examine John Hollands aims and objectives
➢ Individual performance goals and objectives should be aligned with the aims and objectives of the organisation. This should include objectives related to the work description, as well as 'stretch' objectives that allow employees to go beyond their usual tasks and career ambitions.
➢ Establish the goal of the performance review and recommended rewards at the completion of the review
➢ Organise suitable training for the workers as emphasised throughout the review process
➢ The performance review process should include a mix of frequent formal face-to-face discussions with notes collected throughout the year (at a minimum, bi-annually), followed by a full year evaluation.
➢ As part of the review process, the employer must:
➢ Ensure that the employee assesses themselves against defined targets
➢ Provide a written performance evaluation to the employee
➢ Provide rationale for any bad or positive performance results with concrete examples from inside the organisation
➢ Introduction to employees and consultants
➢ Overview of facilities and infrastructure
➢ Overview of Project Procedures, including time reports, attendance, and status meetings
5.10. PERFORMANCE REVIEW & ASSESSMENT
The practise of ensuring quality control is met through monitoring the quality of work produced by subcontractors is critical. The use of performance review will be completed through the use of observation reports and non conformance reports to ensure quality standards may be met. Observation reports are essential for checking the quality of subcontractors' work. It compares the intended and finished work and allows for the latter to be corrected meanwhile non-conformance reports are commonly used as a simple formal approach of addressing a deviation from the contract's applicable criteria. This means of performance review and assessment will help in addressing performance of contractors.
Works that are not performed to standard will result in formal notices to subcontractors with subcontractors having to rectify works. It is recommended people on site be provided:
➢ Their roles and responsibilities and understand what is needed from them.
➢ Positives and negatives of works completed with detailed feedback
➢ Ensure there is an individual review for employees in which their performance standards can be measured.
➢ MUST understand all ground rules.
5.11. STAFF RECOGNITION & REWARDS PLAN
The project scope does not include monetary rewards for the project team members, hence there are some staff recognition and rewards planned listed below:
➢ Following the successful completion of the Sydney Football Stadium Redevelopment, a formal banquet will be held to honour all team members, with their family members in attendance.
➢ After the completion of the project, any team member who has completed all allocated work packages within the given time period will be awarded a certificate of appreciation from the CEO.
➢ Team members who have completed their assigned responsibilities will have their pictures taken and included in the company’s website.
➢ A fruit basket will be provided by the company for the top 3 performers in the project team.
5.12. COMPLAINCE, EQUITY, DIVERSITY & INCLUSION
5.12.1
– COMPLIANCE
The construction management process and resource management process of the Sydney Football Stadium Redevelopment Project must comply with the national and State Codes and Legislations listed below:
➢ National Employment Standards
➢ Fair work Act 2009
➢ Work Health and Safety Act 2011
➢ Equal Employment Opportunities
➢ Sex Discrimination Act 1992
➢ Workers Compensation Act 1987
➢ Workcover Authority of NSW
➢ Racial Discrimination Act
➢ National Construction Code
➢ Building Code of Australia
5.12.2 – EQUITY, DIVERSITY & INCLUSION
John Holland put equity, diversity and inclusion at the heart of the business. We are always committed to promoting fair employment procedures and equal opportunities, as well as creating an inclusive work environment that embraces all cultural and values diversity. Team members for Sydney Football Stadium Redevelopment Project will be selected regardless of their race, gender, nationality or lifestyle choice. Discriminatory behaviours are strictly prohibited in John Holland and severe penalties will be imposed to such behaviour.
John Holland is open to recruitment process adjustment and flexible workplace arrangement to support our job applicants and staff. We encourage applicants and staff to contact our HR management team for recruitment process adjustment and working arrangements, to create the most suitable working environment for everyone and support them in thriving and reaching their potential.
5.12.3 – SAFETY
Safety of our employees is of the greatest priority to us at John Holland. Sydney Football Stadium Redevelopment Project has strictly adhered to Work, Health and Safety Act 2011, and developed a Safety Guideline is developed for the project, in order to deliver the project in a safe manner:
➢ WHS management plans will be developed by the SFS Project Management Team and implemented on construction sites.
➢ All the employees are required to complete workplace First Aid & WHS training in their job induction, and will be retrained every 6 months.
➢ Induction and regular fire drill must be organised for all the employees to attend, to enable staff to use firefighting equipment and evacuate safely through the escape route in the event of a fire.
➢ All hazardous materials must be stored with extreme caution, and warning labels with noticeable sizes must be displayed on both the material packages and the storage room.
➢ All the employees will be provided with a regular-updated training manual for all possible hazards occurring on site and in the office. All the onsite employees must have received white card and are wearing Personal Protective Equipment appropriately.
PROJECT DELIVERY SYSTEM & PROCUREMENT MANAGEMENT PLAN
6.1. PROCUREMENT MANAGEMENT PLAN
In the construction industry, there are several techniques for procuring building projects to meet the unique objectives of the client. The selection of a technique is critical to the success of the project delivery. Project methodology is frequently an in-depth and complex process that necessitates the participation of the whole project team in order to properly integrate the client's objectives and requirements with the selected procurement method. This necessitates integrated communication between:
➢ The commercial manager, who oversees the head contract provisions
➢ The construction manager, who manages constructability
➢ The contracts manager, who manages procurement delivery. Thus, the procurement method is often one of the first issues to be decided on in a project, and subsequent items are chosen from this phase through either tendering early on within the project or through ECI’s (early contractor investigations).
Furthermore, Traditional (Design Bid Build), Design & Construct (D&C), Construction management (CM), and Guaranteed Maximum Price are the four basic procurement methods (GMP). It is critical to weigh the benefits and drawbacks of each of these tactics. For the Sydney Football Stadium, it was seen fit to choose the classic (Design Bid Build) procurement method. This strategy was chosen since it assures that the design is designed with the client's best interests in mind. This is especially crucial in the case of the Sydney Football Stadium, which is intended to become a national monument that will draw not just Australians but also worldwide tourists. Lastly, putting the project up to bid in the open market (with all bidders having access to the required drawings and documents) ensures competitive bidding. Following the award of the contract, it is critical to have a sound procurement management strategy in place to guarantee that the project is completed on time and within budget.
6.2. PROCUREMENT PROCESS DIAGRAM
The procurement process of the SFS starts with the owner developing the scope of works, identifying work packages, goods and services, and quality standards with expert judgements. This process is followed by drafting the Request for Proposal (RFP) which is a document that provides a standardised and structured method of obtaining information and pricing from the vendors. This enables the procurement team to ask vendors specific and detailed questions about their products, services and business. This allows for better comparison of supplier proposals and capabilities.
A meeting will be held with the suppliers to discuss the scope of works, identify resource quality requirements and about site visits. The scope of works will be updated following the meeting minutes and the final RFP will be sent to all sellers. The vendors’ proposals and pricing will be assessed with the evaluation criteria developed by the team in Section 6.6 of the procurement management plan. Negotiations with the successful vendor will take place and the contract is awarded. The successful seller will help deliver the SFS Redevelopment project and regular record keeping is to be undertaken.
The following flowchart summarises the procurement process:

6.3. DESIGNATED RESPONSIBLE ORGANISATION (DRO) LOG OR PACKAGE LIST
The procurement information table template for SFS Redevelopment Project is provided below. The procurement information table (or designated responsible organisation log) records detailed information of each procurement item, and needs to be updated by the procurement manager on a regular basis.

6.4. HIRE OR BUY ANALYSIS / MAKE OR BUY ANALYSIS
A make-or-buy analysis is one that involves deciding whether to manufacture a product in-house or to acquire it from a third-party vendor. A make-or-buy decision contrasts the costs and advantages of creating a required item or service in-house vs the costs and benefits of engaging an outside provider for the resources in question. To effectively evaluate prices, a corporation must take into account all aspectsofitemprocurementandstoragevsmakingthethingsin-house,whichmayincludethepurchase of new equipment as well as storage fees. When it comes to in-house manufacturing, costs such as the acquisition and maintenance of any production equipment, as well as the cost of production materials, must be included in. The additional labour required to produce the items, which can take the form of salaries and benefits, storage needs within the site, overall holding costs, and the proper disposal of any leftovers or by-products from the manufacturing process can all be included in the product's manufacturing costs. The price of the goods itself, any shipping or importing fees, and any relevant sales tax charges must all be considered when acquiring things from external vendors. In addition, the corporation must account for the costs of storing the incoming product as well as the labour costs connected with receiving the products into inventory. Signing any contracts with suppliers that require the organisation to be locked-in to particular arrangements for a set length of time is also part of it.
The quantitative analysis' findings may be adequate to make a decision based on the most cost-effective technique. Occasionally, qualitative analysis is used to address any problems that a corporation cannot quantify precisely. Lack of in-house knowledge, modest volume needs, a desire for multiple sources, and the fact that the item may not be vital to the firm's strategy are all factors that may affect a firm's choice to acquire a product rather than make it itself. If a company has the option to engage with a company that has successfully offered outsourced services in the past and can maintain a long-term relationship, it may give it more thought. Furthermore, current idle manufacturing capacity, greater quality control, or proprietary technology that has to be protected may all influence a company's decision to manufacture an item in-house. Concerns about the supplier's reliability may also be considered, especially if the product in question is vital to typical corporate operations. If a long-term agreement is required, the company should also assess if the supplier can provide it.
6.5. PROCUREMENT METHODS & CONTRACT TYPE SELECTION
Procurement Methods consist of:
Project Delivery Method
Project Delivery is a thorough process that involves the planning, design, and construction of a building facility or other sort of project. The Sydney Football Stadium will implement the use of design-bidbuild (DBB) for the delivery method. DBB is when the developer hires a designer/architect and then after the design plans are done, a number of contractors will bid according to the drawings plans and specifications. The traditional method (DBB) is also a common one in Australia due to the fact that Architect and Contractor are usually two different firms, in which in the Sydney Football Stadium, they are COX Architecture and John Holland, respectively. One of the advantages of implementing this systemisthattheprojectdeveloperhasmoreflexibilityandcontrolovertheprojectcost.Thisisbecause thecontractorwillbidaccordingtotheprojectdeveloper’sprice.Anotheradvantageisthatnoconfusion will occur during the construction phase by the contractor as the design/drawings plans are finalised prior to the bid phase. If the developer feels something needs to be changed, they have the ability to make changes without worrying starting from the beginning. On the other hand, the cost will not be a fixed price as changes/variations occur. Since the design was completed before the contractor came to bid, the contractor did not have the opportunity to discuss with the architect during the design phase about the buildability and cost efficiency. It might lead to project delay if an issue between architect and contractor happens, in which the project developer needs to solve that problem.
Contract Price Type
Contract Price type will arrange the payment of the project delivered by the contractor. The Sydney Football Stadium will implement the use of lump sum contract price type. Lump sum refers to a fixed total price until the completion of the project without any price fluctuation. This type of contract price type is suitable when the scope of work and project schedule are clear and project plans are finalised. The advantages of this method definitely will pay within the project budgeted so it is beneficial for the developer. In the point of view of the contractor, they will not require to calculate material and labour cost. However, it gives a high risk to the contractor because if the project is going over budget, the contractor will pay for that ‘over’ amount. Another common disadvantage for this method is that the contractor might use a lower quality material instead of using the premium one to get more profit.
6.6. SOURCE SELECTION CRITERIA
The Sydney football stadium procurement requires that the best vendor be chosen to ensure the most value for money, this is done through evaluating tender documents and putting these contracts under a selection criteria. The source selection criteria includes a set of qualities that a seller must achieve or exceed in order to be considered for a contract. Source selection criteria are frequently included in procurement documents under project management. These standards are put in place in order to find the best vendor, in order to obtain efficient procurement outcomes that positively impact the speed, quality, and cost of delivery schedules, suppliers delivering goods and services must adhere to strict requirements.
In order for a bidder to enter they must check eligibility status and follow all details as stated in the nsw guidelines for projects, if deemed eligible the bidder will be evaluated upon:
➢ Experience in previous commercial projects
➢ Contract price competitiveness
➢ Previous schedule failures with other projects
➢ Quality failures in other projects
➢ Experience of team members
➢ Workforce composition
➢ Industry reputation
➢ The understanding of the project requirements within the scope of work
➢ Company sourcing strategies for equipment plant and materials
6.7. PROCUREMENT METRICS TO EVALUATE & SELECT SELLERS, VENDORS OR SUBCONTRACTORS
An appropriate selection and evaluation strategy is required to identify suppliers who meet the company's overall strategic requirements. A true core value evaluation method considers the following criteria: quality, pricing, service, and certification criteria, among others.
Assigned weighting to each criterion
To calculate weighted scores multiplying the weighting factor by the rating for each proposal for each criterion
After the following evaluation the highest rated company will be given the opportunity to be invited to the project. This use of evaluation allows for a fair evaluation between select sellers, vendors or subcontractors.
6.8. PROCUREMENT CONTROLLING PROCESS & CONTRACT ADMINISTRATION
6.8.1 – CONTRACT ADMINISTRATION
The management of contracts with sellers of goods and services is known as contract administration. When monitoring and controlling a contract, the assigned contact management team must adhere to the terms and conditions as well as document and agree on any changes that occur during the delivery of the project. The objective of contract administration is to maximise performance while minimising risk for this project. This process begins when the contract is awarded/signed and ends after the defect liability period has expired and any bank guarantees or retention funds have been refunded (if applicable) for the SFS Redevelopment.
6.8.2 – MONITORING & CONTROLLING PROCUREMENT
In this process, procurement relationships are managed, contract performances are tracked, contract changes and corrections are made when necessary. It is carried out throughout the delivery of SFS. Monitoring and controlling procurement is critical for this project due to the following reasons:
➢ It ensures that contracting parties on both ends receive the benefits of the contract.
➢ Defends each contracting party's rights
➢ It ensures that all parties in the contract fulfils their contractual duties.
➢ It ensures that all standards are met in accordance with the contract.
The vendor's performance is evaluated objectively against pre-determined and agreed-upon criteria in the contract's terms and conditions. Effective techniques for monitoring performance must be used and this includes direct monitoring by the assigned procurement team, granting them more control over this process. Another method is regular reporting by the vendors, however, the accuracy and dependability of the information provided will be audited on a regular basis.
6.8.3 – TOOLS & TECHNIQUES
Procurement Performance Review Meetings
This meeting will be held on a monthly basis between key stakeholders within the company’s procurement and contract team, and the vendor’s management team. The topics that will be discussed in the progress review meeting includes performance trends, upcoming events or milestones stated in contracts, proposed recommendations for present or anticipated problems and other issues affecting contract operations.
Inspections
and Audits
Inspections will be undertaken to ensure that the goods and services supplied by the seller’s meet the contract’s requirements. Supplier performance spot checks may be announced or unannounced in advance. However, unannounced spot checks will not be relied upon as it can harm the relationships between the company and the vendors. This will be stated in the terms and conditions in the contract.
Contract change control system
All changes to the project management contracts are collected, tracked, and communicated using this system. Contracts will frequently include clauses that allow for revisions or addition of new items or works. To maintain effective contract management, the SFS procurement team is required to record contract changes that might have an impact on the entire project scope and including the project requirements. Additionally, documentations, dispute resolution, tracking systems, and approval levels are all involved in authorising the changes.
Progress payment system
Payments to the suppliers will take place after an authorised member of the project team certifies that their work is satisfactory and meets the contract requirements. All payments should be made and documented in accordance with the contract's terms and conditions.
6.9. CLAIM MANAGEMENT
Payments for the SFSRedevelopment Project will bescheduledandcompletedinaccordance withthe Building and ConstructionIndustry(Securityof Payment) Act of 1999. (NSW). SFS Redevelopment will provide a payment schedule for each contract signed with subcontractors (template provided below). The proposed payment schedule will be confirmed with the subcontractor, and payments will be made in accordance with the agreed-upon payment schedule.

Payment claim management process for Sydney Football Redevelopment Project is provided below:

Step 1: Construction Tasks completed with Construction Manager signed off Once the subcontractor has completed the tasks specified in the contract and has reached the payment claim milestone, the subcontractor must submit the completion report to the construction manager before submitting the payment claim. The construction manager will arrange for a site inspection to ensure that the construction tasks are completed in accordance with the standards and will sign off on the report.
Step 2: Payment claim form completed by subcontractors and submit to SFS Procurement Management Team
To claim payments for completed work, the subcontractor must complete the payment claim form shown below and email to the SFS Procurement Management Team. The signed completion report as well as a payment invoice for the claim specifying the amount claimed and the total contract price must also be attached to the submission. Once the payment claim request is received by the procurement team, a confirmation email will be sent to the subcontractor; if the subcontractor has not received the confirmation email within 3business days, the subcontractor is responsibleto resend the payment claim and notify the procurement team by phone call.

Step 3: Procurement Management Team to review the payment claim made by the subcontractor
To confirm the subcontractor's eligibility for the submitted payment claim, the Procurement Management Team will refer to the issued payment schedule. Confirmation from the construction manager is also required to ensure that the tasks were completed correctly and to the quality standards. Depending on the complexity of the task being claimed, the review process will take 3 to 15 days.
Step 4: Procurement Management Team approve or deny payment claim made by subcontractor
The procurement Management Team will make the approve or deny decision on the claim within 15 days of its submission and notify the subcontractor ofthe result. If theclaim is denied, the subcontractor will need to follow the instruction provided by the procurement team and resubmit the payment claim.
Step 5: Payment made to subcontractor
Once the payment claim has been approved, the procurement team will pay the subcontractor using the designated payment method. The payment will be made within 20 days of the payment claim being submitted to the procurement team by the subcontractor.
6.10. PROCUREMENT CLOSING PROCESS
As indicated in the construction and post-construction stages of the Procurement control section. The following will be carried out by the general contractor:
➢ Technical data sheets (according to the architect's criteria, R10 Slip Rating), manufacturer's warranties
➢ Built-ins
➢ Customised Operations and Maintenance Manuals developed by the Head Contractor.
➢ High-quality sign-off documents that correspond to the client’s design objective
PROJECT QUALITY MANAGEMENT PLAN
7.1. AUTHORISATION
7.1.1 – PLAN SUBMISSION & APPROVAL
Within 14 days of receiving the contract, John Holland will submit the Project Plan to the Contract Administrator (CA). We will meet with the CA throughout this period to discuss, collaborate, and coordinate our preparations to ensure that any client requirements are satisfied. This will give the CA 14 days to examine the Project Plan and, if not rejected, allow John Holland to immediately begin the Contractor's Activities to which the Project Plan relates.
7.1.2 – REVIEWING, AUDITING & UPDATING PLANS
At each audit, the scope of certification is evaluated to verify that it remains current and thorough. Environmental events, non-compliances, infringements, and complaints are all covered in monthly reports produced by all project activities. Issues reported are kept on file until they are declared corrected and/or addressed. Every quarter, an Environmental Compliance Report is produced, signed by the Chief Executive Officer, and presented to the Board of Directors. John Holland Group Pty Ltd and its controlled businesses have never been convicted of an environmental crime.
To evaluate the efficacy of environmental procedures, regular environmental audits are scheduled and executed by people independent of operations and third-party auditors. Environmental concerns and their potential implications on operations, regulatory compliance, and the efficacy of established environmental controls are all examined during the audits. Senior management is notified of the items identified for actions and improvements, and each issue is handled and resolved.
The National Greenhouse and Energy Reporting Act of 2007 mandates the consolidated entity to disclose its yearly glasshouse gas emissions and energy usage. The consolidated organisation has put in place systems and procedures to gather and calculate the relevant data, and it files its report to the Clean Energy Regulator every year.
7.2. JOHN HOLLAND COMMITMENTS & POLICIES
John Holland is committed to “Transforming Lives”, we believe in improving the quality of living and embracing challenges to make a difference anywhere. Redeveloping the Sydney Football Stadium is a great opportunity to achieve this core value. Our focus is on what we do and our purpose unlike other traditional infrastructure companies who focus on what they do and the method of carrying out their activities. We give careful consideration to what we do and how it affects communities. We are in it for the long haul, pushing limits and innovating, gaining trust through our actions and projects including this project that we are working on.
Our Code serves as a guide for our everyday work and explains how to put our commitment to uphold proper and ethical business standards into effect. The Code is more than just a set of regulations. It urges our employees to pause and think of what's right, to weigh their options, and make wise decisions that are consistent with our Code's spirit and meaning. Our code of conduct are consistent with the China Communications Construction Company Ltd Code of Conduct and is based on our beliefs, policies, processes, and applicable laws.
The John Holland Governance, Compliance & Audit Committee who reviews and amends the Code, will also be responsible for:
➢ Monitoring potential violations of our Code
➢ Identifying right courses of actions to correct breaches.
➢ Monitoring the execution of such measures.
➢ Identifying enhancements or changes to the ethical practices and compliance frameworks at John Holland.
All reports of Code violations, whether known or reasonably suspected, shall be investigated and dealt with. Disciplinary action may be taken if John Holland approves after investigations, this includes the following:
➢ A discussion with a manager about expected behaviours
➢ Verbal or written warning.
➢ Counselling.
➢ Changing responsibilities
➢ Employment suspension or termination
7.3. JOHN HOLLAND OBJECTIVES & TARGETS
At JohnHollandspecificqualityobjectiveshavebeenput inplacetoensurethat allAustralianstandards can be met and that we can leave behind quality work for future generations. The Sydney football stadium redevelopment plan is an opportunity to highlight the motto we have “we’re up for the challenge of improving lives”.
At John Holland we set a target of creating an atmosphere that encourages great performance and produces the results we want in all of the markets and industries where we operate.
7.4. PROJECT SPECIFIC (QA) PROCESS
Quality Assurance is a systematic process of verifying whether the work packages fulfils the defined requirements. This Process enables the quality management team to identify which part of the quality plan has been executed for the project. It includes a checklist and project quality audits to determine deviations from what has been planned into the quality plan.
The QA Process is summarised in the following diagram:

The Quality Management team have developed a QA plan that includes quality auditing and analysis for planned activities and an example is shown below in table:
QA
Project Initiation phase
Project Execution phase
Project stage approvals Phase
Project Closure Phase
Sydney Football Stadium Redevelopment
Project Quality Assurance
Conformance to contract requirements on preconstruction works
Conformance to CPM and proposed deliverymethodsand quality.
Conformance to specifications and standards.
Conformance to requirements stated in contracts.
Audit of project design, drawings, budget, legal parameters and resources.
Audit of project progress and updates, record keeping, and communications.
Design Manager and Construction Manager. At thebeginning of every project phase.
Construction Manager. Fortnightly
Audits and site inspections. Site/Project Engineers. As specified in the standards.
Monitor the completion, ensure that there is completeness in all records and documentations, and project performance assessment.
7.4.1 – QUALITY ASSURANCE TOOLS & TECHNQIUES
Construction and Project Manager. At practical completion and handover of project.
The Sydney Football Stadium Redevelopment Project have adopted the following two techniques for QA:
Quality Audits:
In this process, internal or external auditors will undertake an unbiased examination known as a quality audit and report it to the project stakeholders. The quality audit will be done on a monthly basis or on as-needed basis depending on the project phase. The audit is a systematic examination of quality management operations with the goal of identifying good practises as well as lessons gained that may be applied to current or future projects similar to the Sydney Football Stadium. It ensures that the activities executed and quality protocols conform to the stakeholders requirements. Corrective actions can then be identified in the Quality Control Section.
Process Analysis:
This technique is employed to identify areas in the project that need to be improved that are outlined in the process improvement plan. An important tool in the process analysis is the Root cause analysis and the purpose is to determine what has happened, the reasons and causes, and the preventative actions.
During the project delivery, it is not permissible to deal with unqualified quality or problems without authorisation. When issues are discovered, the project manager or quality manager must be notified as soon as possible and a meeting to be held to develop a solution.
7.5. SUBCONTRACTOR QC PROCESS
Quality Control is a process to ensure that the products delivered are acceptable and in accordance with certain acceptance criteria. The quality control planning is including:
➢ Overview of the project details including scopes, activities and deadlines
➢ Organisational chart
➢ Team member’s responsibilities
➢ Person responsible for each scope of work
➢ Supplier standards
➢ Testing
➢ Performance standards
➢ Acceptance criteria
➢ Deliverables
➢ Audits
➢ Corrective actions
➢ Monitoring project processes
The purpose of quality control in this project is to closely monitor the process of each scope of work to prevent any defects occurring and make corrective actions.

7.5.1 – QUALITY CONTROL TOOLS & TECHIQUES
There are Seven Basic Quality Tools: Check Sheet
Check sheets are basic forms with specific layouts that might assist the user in methodically recording data in a business. The frequency of certain events during a data collecting period is "collected and tabulated" on the check sheet. They provide a "consistent, effective, and cost-efficient technique" that may be used in quality assurance audits to review and follow the stages in a process. They also assist the user in organizing the information for subsequent use. The major benefits of check sheets are that they are simple to use and comprehend, and that they may provide a clear picture of the organization's position and condition. They are useful and strong instruments for identifying common issues, but they lack the capacity to assess quality issues in the workplace. There are numerous sorts of check sheets, with three primary ones being: Defect-location check sheets, tally check sheets, and defect-cause check sheets.



Histogram
The histogram is an excellent tool for describing the frequency distribution of observed values of a variable. It's a sort of bar chart that shows the distribution of data and the degree of variation within a process, as well as both attribute and variable data of a product or process. It shows the various central tendency measurements (mean, mode, and average). It should be well-designed so that people involved in the operating process may simply use and comprehend it. A histogram can also be used to study and determine the underlying distribution of the variable under investigation.

Pareto Analysis
A Pareto chart is a form of histogram that may be used to quickly identify and prioritize quality issues, conditions, and causes within an organization. It is, on the other hand, a sort of bar chart that displays the relative significance of variables in decreasing order from the chart's left to right side. The purpose of a Pareto chart is to determine the various types of "nonconformity" based on data figures, maintenance data, repair data, parts scrap rates, and other sources. In addition, a Pareto chart may be used to produce a mean for investigating quality improvement and efficiency, such as "material waste, energy conservation, safety concerns, cost savings," and so on.

Fishbone Diagram
The cause-and-effect diagram is a problem-solving tool that examines and analyses all of the possible or real causes that lead to a single consequence in a methodical manner. By "collecting and organizing the various reasons, achieving a shared understanding of the problem, revealing gaps in current information, prioritizing the most probable causes, and investigating each cause," this diagram can aid in problem-solving efforts.

Scatter Diagram
Scatterdiagramisaneffectiveinstrumentfordrawingthedistributionofinformationintwodimensions, which aids in detecting and analysing pattern relationships between two quality and compliance variables (as an independent variable and a dependent variable), as well as determining whether there is a relationship between them, and if so, whether the relationship is weak, strong, positive, or negative. The correlation may disclose the sources of a problem by the form of the scatter diagram, which frequently reveals the degree and direction of link between two variables. In regression modeling, scatter diagrams are quite useful. The scatter diagram can show whether of the following correlations exists between two variables:
a) There is a positive correlation
b) There is a negative correlation
c) There is no correlation

Flowchart
A flowchart is a diagrammatic representation that uses a series of symbols to represent the steps in a process or action. A flowchart, on the other hand, depicts a graphic that includes the inputs, activities, decision points, and outputsfor easy use and comprehension of the overall goal during the process. This chart, as a problem-solving tool, may be used to carefully discover and evaluate sections or points of process that may have had potential difficulties by "documenting" and describing an operation, making it extremely valuable in locating and improving quality in processes.

Control Chart
Control charts are a chart that shows how much and what kind of variation there is in a process over time. It may also sketch and describe what is happening during the procedure. As a result, it is critical to use a control chart to watch and monitor processes that are under "statistical control" (no quality issues) according to the samplings or samplings that are between upper control limit (UCL) and lower control limit (LCL). Because "statistical control" does not exist between UCL and LCL, it indicates that the process is out of control. Control may then be used to identify the sources of quality problems. This diagram may be used to estimate "parameters" and "decrease variability" in a process. The fundamental goal of a control chart is to avoid process problems. It is highly important for many organizations and sectors since unsatisfactory products or services are more expensive than preventing them with tools such as control charts.

The suitable tools and techniques to measure the quality control in the Sydney Football Stadium Redevelopment Project are check sheet, histogram, flowchart, and fishbone diagram. An example of a check sheet would be in a situation when it is going to pour slab on ground, the contractor is required to do a check sheet prior to that activity to check whether there is a misplacement of steel. Histogram is required to evaluate the relation between staffs’ working hours and defect frequency, therefore the contractorwill cometosolve theissue. Aflowchart will represent the stepsrequiredtocheckthequality of each work activity. In addition, a fishbone diagram will be implemented when a defect is found and then analyse the root problems.
7.6. EQUIPMENT CALIBRATION PROCESS
Thecalibrationofequipmentisregardedasacritical techniqueinqualitycontrol.It assurestheaccuracy and effectiveness of all measurement and test equipment used in the design, production, and testing of components, in-process subcomponents, final products, and devices. The process of testing and recording the correctness of all measuring, testing, and monitoring equipment is referred to as a calibrated equipment method. It specifies how calibration activities should be carried out, as well as who is responsible for each job and any other requirements or constraints that may apply to the calibration. It is frequently required to have calibrated inspection and testing equipment in order to ensure product and process compliance. This implies that all measuring equipment should be verified for accuracy on a regular basis, and tolerances should be compared to any appropriate reference standards or measures to verify that the measurements collected are correct. The method for calibrated equipment contains information such as the frequency of calibrations and who is responsible for doing them. It also contains any additional calibration-related information or criteria that were agreed upon when the equipment was purchased. The ISO 9001 hasbecome the standard for this procedure to ensure the accuracy of test and measurement.
7.7. QUALITY PLANS & STANDARDS
7.7.1
– ROLES & RESPONSIBILTIES
Project Director / Manager:
➢ Planning organising and orchestrating the completion of tasks.
➢ Ensure tasks are on time and within the budget.
➢ Oversee the entire project to analyse and manage potential project risks that may occur and eliminate them.
➢ Reduce cost while maximising efficiency as to have increased revenue.
➢ Ensure all subcontractors understand their roles and responsibilities and supervise them to ensure they are delivering to the desired specifications/plans.
➢ React to problems that may arise on site with solutions and liaise with site team on how problems can be quickly fixed to ensure project parameters are met.
➢ Manage reports and necessary documentation so all legal parameters are met.
Design Manager:
The Design Manager is in charge of overseeing the design process to ensure that all design papers are generated to the appropriate standards, on time, and that the relevant designs meet RP's safety, quality, and risk management criteria while being cost efficient. The following are their responsibilities:
➢ Working with the project manager to establish a precise schedule of design deliverables
➢ A thorough understanding of the scope of work pertaining to design tasks.
➢ Identifying technical solutions that allow programme and/or cost advantages to be realised while still meeting RP's health and safety, quality, and environmental risk management standards.
➢ Examining, verifying, and accepting design outputs (calculations, drawings, specifications, and so on) before they are released for construction.
➢ The Client's assessment of design papers and design certifications.
➢ Design Packages are created.
Commercial Manager:
The Commercial Manager (also known as the Budget Officer or Fiscal Officer) is in charge of cost management, procurement, site administration, payroll, insurance, office support, and Contract Administration. Their role includes:
➢ Working with the design manager to ensure that proper cost planning is conducted during the design phase to guarantee cost efficient design solutions are generated for all project aspects within the specified Target Price.
➢ Ensure that supply/subcontract agreements, claims, and payments are completed in accordance with established procedures.
➢ Keeping track of the project's accounting and reporting system.
➢ Ensuring the effectiveness of the claim/variation system.
➢ Assisting the Project Manager with cost/expenditure forecasts so that financial reports may be developed.
➢ Keeping the financial database up to date and under control.
➢ On a business level, establishing and maintaining partnerships with subcontractors.
➢ Is in charge of asking Lendlease's finance board for any budget transfers.
➢ Assuring the project's financial viability
➢ Obtaining the necessary permits
➢ Constantly reviewing, analysing, and assessing the budget process, including using computer programmes (frequently updating and keeping financial data/reports).
Construction Manager:
➢ Ensuring all labour resources are coordinated
➢ Arranging for building supplies and equipment to be ordered and delivered.
➢ Engineers, architects, and other specialised or technical trade workers can be consulted with.
➢ Negotiating with all parties involved, including building owners, subcontractors, and property developers, to guarantee that all projects are completed on time and on budget.
➢ Putting in place a coordinated work programme for each location
➢ Creating proposals and tenders for contract work
➢ Local governments are organising construction inspections.
➢ Supervising the work of subcontractors and ensuring that it is completed to a high quality.
Cost Estimator:
An estimator is in charge of attempting to determine the cost of a project. They are in charge of determining each and every expense associated with a project including:
➢ Examining a project's labour, material, and time needs.
➢ Examining the complete project to estimate expenses.
➢ Upper management should be informed of your cost projections.
➢ Preparing reports that describe all of the expenses associated with a project.
➢ Incorporating cost information into the company's database.
➢ Observing the discrepancies between the estimated and real costs.
➢ Examining the project's needs from the perspective of the client.
➢ Preparing proposals with the help of the sales staff.
Contracts Administrator:
➢ Establishing and sustaining connections with stakeholders and suppliers is important because collaboration reduces risk and allows the contract's value to be maximised. As a result, construction is efficient and productive, with continual communication assisting in the identification and management of any possible dangers.
➢ Monitoring performance and resolving non-performance under the supervision of the project manager and the site manager to ensure that work is completed on time and at the highest possible level.
➢ Managing contract risks and updating and approving requests for contract changes to fulfil organisational commitments.Itisthecontractadministrator'sresponsibilitytoevaluaterequests for contract modifications, which may be rejected; complaints must be handled appropriately under the supervision of senior managers.
➢ Ensuring that all stakeholders, workers, and contractors involved understand and comply with contractual requirements and clauses in order to inform all of what is expected of them.
➢ After patent defects have been rectified, changes to the contract sum must have been agreed upon, and all claims must have been settled, certificates of practical completion and final certificate of competition will be issued.
EHS Manager:
EHS coordinators seek to instil a safety culture in their businesses. They put in place procedures, policies, and evaluations to guarantee their firm follows all federal and internal health and safety regulations. Responsibilities include:
➢ Meetings with management to identify EHS goals and objectives.
➢ Health and safety regulations and best practises are taught to employees.
➢ Inspections and hazard identification, as well as EHS infractions.
➢ Hygiene, health, and safety risks require answers and intervention techniques.
➢ To guarantee that requirements are followed, additional health and safety protocols and measures are being implemented.
➢ Employee actions and operational procedures are being monitored.
➢ Making paperwork for assessments, incident and accident reports, and health and safety guidelines.
➢ Management, OSHA, and other regulatory authorities will be informed.
➢ Creating and submitting health and safety compliance paperwork to the appropriate authorities.
➢ Keeping up with the latest environmental, health, and safety trends, policies, laws, and best practises.
Project Engineer:
➢ Prepare plans with accurate drawings consisting of project specifications and cost estimates.
➢ Design and execute engineering experiments to create workable and effective solutions.
➢ Develop engineering calculations, diagrams and technical reports in relation to the project.
➢ Complete daily requirements such as technical and regulatory documenting.
➢ Ensure projects are completed on time and within the specified budget.
➢ Present analysis results and project solutions to technical management, senior leaders and key stakeholders as necessary.
Contracts Manager:
➢ Contracts must be written, analysed, negotiated, and agreed upon.
➢ Assist in contract negotiations by acting as a single point of contact.
➢ Manage communication, paperwork, and contract records.
➢ Obtain advice on price, business requirements and limitations, and delivery dates from internal subject matter experts.
➢ Identify and resolve contract-related concerns both internally and outside.
➢ Manage contract terminations, such as renewals, cancellations, and renegotiations.
➢ Internal stakeholders should be kept informed.
Site Manager:
➢ Overseeing everyday activities on site, such as material deliveries, and ensuring the safety of all equipment.
➢ Managing onsite issues
➢ Assuring that every work satisfies the client's quality expectations as well as Australian requirements
➢ Putting together programmes
➢ Ensure that all members of the team on site adhere to the WHS guidelines.
➢ Collaboration with architects, engineers, surveyors, and planners.
➢ Reporting on a daily and monthly basis.
➢ Subcontractors and visitors to the site are given inductions.
➢ Identifying hazards and taking necessary action to minimise or reduce their impact on the building process.
Project Scheduler / Planner:
➢ Setting of assignments, tasks, and subtasks with the help of project managers and technical specialists.
➢ Creating, deploying, and maintaining an efficient schedule management system.
➢ Working with internal departments and external stakeholders to coordinate project timeframes.
➢ Timelines and deadlines for projects are being tracked.
➢ Identifying possible project schedule delays and allowing timely action.
➢ Performing performance evaluations and generating project status reports.
➢ Updates and modifications to project timelines are accommodated.
➢ Recommending steps to keep projects on track and under budget.
➢ Project timeframes and deadlines are communicated to all parties.
➢ Maintaining and documenting project scheduling methods.
Foreman:
Supervisors are in charge of coordinating and supervising the work of employees under their supervision, as well as organising and planning the effective completion of certain tasks by acquiring the required information, equipment, tools, and people. They report to the Site Manager and have a variety of responsibilities, including:
➢ Attending process planning meetings before to the start of the project to discuss the work's execution.
➢ Before any high-risk work activity is carried out on site, Safe Work Method Statements must be prepared.
➢ Assume managerial responsibility for health and safety, quality, and the environment.
➢ Work with the Site Manager, Project Engineers, and EHS Managers/Coordinators to communicate and collaborate.
➢ Utilise collaboration and tight supervision to achieve optimal productivity and quality.
➢ Keep track of and implement statutory safety standards, rules, and regulations.
7.7.2 – QUALITY STANDARDS
It is vital that the construction of the Sydney Football stadium be built to the Australian standards and regulations. These standards and regulations can be found at https://www.standards.org.au/
Along with these standards technical requirements specific to the stadium must be met. These technical requirements include:
➢ An emergency exit plan with emergency exit conforming to Australian standards
➢ General access security at access points
➢ Emergency service access
➢ Fire prevention
➢ A risk assessment plan
➢ Exact field of play dimensions
➢ A playing surface of either natural grass or FIFA approved artificial grass.
All requirements must conform to Australian standards.
The use of pre award meetings along with terms and conditions within contacts will be a support in creating a team wide understanding on the quality standards required within the construction of the stadium.
7.7.3 – PROCESSES
The process of monitoring the quality of work performed by subcontractors is key to ensure quality control is met. This can be done through:
➢ Observation reports
➢ Non-conformance reports
Observation reports are vital to monitoring the quality of works completed by subcontractors. It compares the planned vs actual work completed and allows for the said work to be rectified. Nonconformance reports are typically used as a just formal means of addressing the deviation from the appropriate standards set forth in the contract.
7.7.4 – PROCEDURES
Followinganydeviationfromthedesired quality set forthinthecontractsand Australianstandardsfield deficiency reports (FDRs), contract violation notices and submittals will be used to rectify any quality deviations. Following the seven basic quality tools, procedures will be able to be identified and rectified.
Field deficiency reports are a formal written report used to identify deficiencies within a contract and helps prevent quality deficiencies by writing resolutions, showing cause of discrepancy and preventative measures. This can then be sent to subcontractors to allow them to rectify their work so that it conforms with the set standards set out. This will also typically be sent with contract violation notices and submittals to ensure that there is a paper trail of evidence from companies not conforming to the standards set out in the contract. Companies not found complying will typically pay a cost of nonconformance. This cost of non-conformance includes internal and external failures. Internal fails are costs incurred before the release of the stadium which includes rework and scrap whereas external failures occur after the stadium is released and include warranty work, liabilities and lost business.
7.7.5 – QUALITY METRICS
Quality metrics for Sydney Football Redevelopment Project are the measures developed based on the quality standards established by the SFS project management team, to evaluate whether the project deliverables achieve the project’s quality requirements. Quality metrics will be used to measure standards for:
➢ Project construction process
➢ Functionality of the products
➢ Project deliverables
➢ Regulatory compliance requirements
➢ Project management performance
➢ Documentation
➢ Testing process and results
Quality metrics for SFS Redevelopment Project are explained in diagram below:

Data required for calculation of relevant quality metrics will be collected through site investigations and sample testing The data will be documented using the Quality Metrics Check Log provided below, and compare with the standards:

7.7.6 – CHECKLISTS
Quality checklist is designed to complete before completion and handover of the project, to evaluate whether relevant quality standards are met by the project deliverables. It also ensures the project quality metrics are reviewed by the project management team regularly, and all the quality control tools, systems and techniques are correctly in place and utilised for the quality management process. Quality checklist templates for both the overall project as well as individual work package are provided as below:


7.8. INSPECTION / CHECKLIST
In order to assure quality assurance,it is keythat inspections and a checklist be carried out. This ensures all workshavebeencorrectly observedasin the observationreports and all non-compliance being listed so that rectifications can be carried out. Through the use of hold points all contractors will need to ensure their works are up to standard or risk non-conformance.
The hold point is a mandatory verification point after which work cannot continue without the approval of the specified authority. This will typically be done during set project completion milestones typically every1to 2weeks to ensurethat all works areconforming toall Australianstandards andwill be carried out by a private certifier.

PROJECT RISK MANAGEMENT PLAN
8.1. OVERVIEW
Project risk management's primary goals are to improve the possibility and impact of positive occurrences or opportunities while reducing the likelihood and impact of negative events or threats to the project. The creation of the Sydney football stadium will have risks which must be evaluated and combatted. The risk management book with ISO 31000 demonstrates the guidelines into which a framework can be possessed into managing risk. The SFS Project Risk Management plan is developed in accordance with ISO 31000 and has referred to historical data and lessons learned from other similar projects, aiming to identify and minimise the effects of risks in the Sydney football stadium development
8.2. RISK MANAGEMENT METHODOLOGY
The process of risk management for SFS Redevelopment Project contains five phases, as demonstrated as below. Potential risks of the project will be identified firstly using historical data from similar projects, as well as local expert judgments and checklist analysis. The identified risks will be recorded intheriskregister,andqualitativeanalysisandquantitativeanalysiswill beperformedusingprobability and impact matrix (for qualitative analysis) and Monte Carlo Analysis (for quantitative analysis). Risk responseplanwillthenbedeveloped,andresponsestrategiesforeachidentifiedriskwill bedetermined. The risk response plan will be implemented during the risk monitoring and controlling process, where the identified risks will be monitored and new risks will be identified using tools such as Variance and Trend Analysis, Meetings and Risk Workshops. Each of the risk management phases will be further discussed in the sections that follow.

8.2.1 – ROLES & RESPONSIBILITES
The diagram below illustrates the structure of proposed risk management team for Sydney Football Redevelopment Project:


Project Risk Manager: Responsible for the development, implementation and regular updates of Risk Management Plan for SFS Redevelopment Project. The project risk manager is also responsible for identifying and analysing project risks and developing risk mitigation and control strategies for SFS Redevelopment Project. Risk manager must review and authorise the tasks completed by the project risk management team (assistant risk manager, risk management officer and risk management consultants), and provide direction and decision on risk items reported by assistant risk manager, risk consultants, as well as risk submitter from other departments. In addition, the risk manager is in charge of communicating the risk management plan with the project manager, project executive manager and the board of directors, submitting the risk management plan for review and modifying the plan based on feedback provided by the upper level. Project risk managers must possess the following skills: leadership, team management, communication, time management and analytical thinking.
Construction Manager: Is responsible to oversee the construction process of the SFS Redevelopment Project, as well as identify and manage any potential risks on construction process. The construction manager authorises and approves all the risk reports submitted to the risk management team by the construction team, as well as authorises the implementation of risk response plans in the construction department. Construction manager is also responsible for making sure all the construction works being carried out are compliant with the Safe Work Method Statement as well as relevant regulations, in order to ensure the safety on the construction site. Construction manager must possess the following skills: team management and coordination, communication, analytical thinking, leadership, time management, and problem solving.
Assistant Risk Manager: Is responsible for preparing and implementing risk management plan for SFS Redevelopment Project. Assistant risk manager authorises and suggests approvals of tasks completed by risk management officers and risk consultants. Assistant risk manager is also responsible for communicating with the risk submitters from other project departments and follow-up with the implementation of the risk response process. In addition, the assistant risk manager is in charge of modifying and updating the risk management plan, risk register and risk response plan as required by the risk manager and submitting the risk documents for review. The Assistant Risk Manager must possess the following skills: reporting, risk identifying, analytical and problem solving, MS Office, communication, time management, teamworking.
SFS Project Manager: Responsible for reviewing the risk management plan and providing primary feedback on risk management plan as well as other risk management documents, communicating the risk management plan to the project executive manager. SFS Project Manager authorises and approves the project risk management plan and is responsible for supervising the development and implementation of the risk management plan. Project Manager is also responsible to provide suggestions and directions to eliminate issues reported by risk manager, and follow-up the implementationprogressoftheissueresolutions.Theprojectmanagermustpossessthefollowingskills: leadership, decision-making, communication, analytical thinking, problem solving, team management and coordination.
Project Executive Manager: Responsible for reviewing the risk management plan to ensure the project has included adequate risk management process and provide further feedback on the plan and other risk management documents. The project executive manager authorises and approves the submission of risk managementplantotheboardofdirectorsforfinalapprovalandimplementationofthe plan.Theproject executive manager is also responsible to communicate the risk management plan to SFS board of directors, and provide instructions on the plan for the risk management team to follow. The project executive manager must possess the following skills: leadership, project team management, effective communication, problem solving.
8.2.2 – BUDGETING
Funds for risk management of Sydney Football Stadium Redevelopment Project are included in the contingency reserve for SFS Redevelopment Project. The proposed contingency allowance for the project is AU$99,492,660 (18% of the total construction work package costs), and will be used to managegeneralriskslistedinsection 8.2Risk Breakdown Structureas well as anyemergingrisks being identified throughout the project. Distribution of budget allowances for each risk category is listed as below:

8.2.3 - TIMING
Risk management will be carried out continuously throughout the lifecycle of SFS Redevelopment Project to identify, analyse, plan and implement risks responses for both the identified risks and emerging risks. Risk management meetings will be held on a regular basis to review the project risk management process and to keep the project management plan up to date. Each project department should also report regularly to the risk management team in order to ensure relevant risk management strategies and risk response plans are implemented as required and desired risk management results are achieved.
8.3. RISK BREAKDOWN STRUCTURE (RBS)
The RBS displays the risks in a hierarchical structure, beginning from the highest level and dividing the risks into finer levels. At level 1, the risks are grouped into external and internal risks and in level 2, the risks are categorised according to their nature. For the Sydney Football Stadium Redevelopment, it is believed that 3 levels of risk is adequate for planning risk management. The RBS is updated regularly throughout the project cycle. However, the risks need to be identified by the team first before it is categorised in the RBS.
Risk Identification
This is an iterative process and its main aspect is identifying potential risk sources and underlying conditions that can cause a risk event and have an impact on a construction project's success rate. It is primarily based on previous project experiences. The three main method or tools used in this project are described below:
➢ Checklist analysis - This method is adopted as it is quick and simple, the checklist of possible risk sources are developed from historical data of past projects. Items that are missing from the checklist are to be investigated and the checklist is to be reviewed throughout the life cycle of the project.
➢ Documentation review - This method includes gathering project documents and reviewing them to verify the information's accuracy, completeness, and consistency. The documentation used in this project includes plans, assumptions, agreements and lessons learned from past projects.
➢ Local expert judgements - Expert judgement and expertise of staff in the relevant field are used in this method. The PM appoints experts who can immediately identify and advise potential risks while taking into account all components of the project. The biases of the experts is considered for this strategy because it can have a significant impact on the outcome.
Breakdown Structure (RBS up to level 3)
2.2 Planning and Schedule Risks
Increment weather
1.4.2 Change in currency rates
1.4.3 Inflation
1.4.4 Payment delays
1.4.5 Contractors financial failures
War 1.5.2 Governmental changes 1.5.3 Governmental rules changes
2.1.1 Unqualified designers
2.1.2 Design changes
2.1.3 Rushing designs
2.1.4 Delay in designs
2.2.1 Inefficient planning
2.2.2 Estimation errors
2.3 Execution Risks 2.3.1 Permits and licenses
2.3.2 Damage to persons and property
2.3.3 Inappropriate resources
2.3.4 Delayed, incomplete, or incorrect reviews
2.3.5 Deviations between specifications and implementation
2.4 Management Risks
2.5 Resources and Equipment
2.4.1 Losing skilled staff
2.4.2 Inappropriate team members
2.4.3 Changes in managerial methods
2.4.4 Inappropriate definition of goals and objectives
2.4.5 Assigning tasks to inexperienced staff
2.5.1 Machine failure
2.5.2 Acquiring spare parts problem
2.5.3 Lack of materials
2.5.4 Delay in material delivery
2.5.5 Materials quality
2.5.6 Lack of equipment and machines
2.5.7 Equipment performance
2.5.8 Human resource turnover
2.5.9 Lack of specialists
2.6 Partnership Risks
2.6.1 Delay of consultants
2.6.2 Challenges between stakeholders
2.6.3 Poor communication between parties
2.6.4 Lack mediators to solve problems
2.6.5 Contractors management
2.6.6 Contractors lack experience
2.6.7 Delay payments to contractors
8.4. RISK TOLERANCES & THRESHOLDS
1. Risk Tolerance is the technique by which a project team rates the magnitude of project hazards, indicating the acceptable degree of risk that the building firm can absorb.
2. The Risk Threshold is the method through which a project team sets a certain risk barrier that the firm will tolerate, and if it exceeds the threshold, it is rejected and labelled an unacceptable risk.
Trivial 1. No injuries / illnesses
2. Schedule delay lasting less than a day
3. Financial loss ($100,000 to $25,000,000)
Minor 1. Minor incident
2. Schedule delay exceeding 1 day but lasting less than a week
3. Financial loss ($26,000,000 to $50,000,000)
Moderate 1. Injuries that lead to sick days and lost progress
2. Schedule delay exceeding 1 day but lasting less than 3 weeks
3. Financial loss ($51,000,000 to $99,000,000)
Major 1. Major injuries
2. Schedule delay exceeding 4 day but lasting less than 3 months
3. Financial loss ($100,000,000 to $150,000,000)
Extreme 1. Fatality
2. Schedule delay exceeding 3 months
3. Financial loss (Exceeding $150,000,000)
Acceptable
Acceptable
Reject
Reject
Reject
8.5. DEFINITION OF PROABILITY & IMPACT
Probability refers to the likely occurrence that a risk might happen in the construction project. This likelihood is separated into 5 different levels, including rare, unlikely, possible, likely, and near certainty.

Impact means the result of risk that occurs in the construction project. The occurrence of risk directly affecting the project cost, project schedule and technical. The level of impact will be further divided into 5 different levels.

8.6. PROABILITY & IMPACT MATRIX
Rating scale is calculated by multiplying the level of probability and impact.

The risk assessment matrix will help to visualise the connection between probability and impact of risk in the construction project.

8.7. RISK REGISTER
Risk Register
Reference
Time and Budget Risks Weather
Allow for time delays in the schedule for weather causing delays in work, for example too much heat may cause worker fatigue or may cause overheating. Natural Hazards (Flooding, Bushfire)
Contractors not completing works on time
Create a response plan to any natural hazards that may occur and the response plan for handling each scenario.
Monitor works completed by subcontractors continuously to ensure all works are being completed on time.
Noise Near Certainty Minor
Vibration Near Certainty
Dust Possible Minor
Parking spaces Unlikely
Traffic
Strikes /Industrial Action
→ Use machinery high in dB during the midday as this will ensure you are not disturbing people trying to sleep.
→ Keep noisy machinery used to a minimum.
Ensure safe work practices to ensure vibration doesn't affect other buildings
Ensure active dust suppression systems
Avoid deliverables at peak traffic.
Follow traffic management plans.
Ensure contractors have a good history with workers
Have a relevant stakeholder communication plan
WHS Risks
COVID-19 Near Certainty
Physical injuries Possible Moderate
Machinery and Equipment Risks
Low
Follow national guidelines and be covid safe.
High
Ensure all workers are competent and have the relevant tra
Ensure all persons on machinery are licenced.
Heavy Machinery causing injuries
Damage caused to structure by machinery
Concrete not to standard
Environmental risk
Asbestos
Waste spills
Project Construction Risks
Unplanned work that must be accommodated
Late Delivery of Material
→Allow for helpers to guide and warn machinery operators of danger.
→ Ensure all persons are aware of safe operating procedures near heavy machinery.
→ Have structural engineer do the compression test to test concrete strength.
Have specialised personal remove asbestos waste
→ Ensure all personnel are competent and ensure waste spills are contained and disposed off safely.
→ Readjust scope and add to change control process.
→ Contact material store to ensure if deliveries will be on time prior to the day. Theft of materials
→ Ensure site is closed and locked from any trespassers entering and lock tools away.
8.8. RISK REPOSNSE PLAN
Risk response planning entails identifying measures to mitigate or eliminate project dangers, as well as expanding the opportunities for positive impacts. The PM should attempt to eliminate any negative impacts (threats) before they can occur. However, it is not necessary to eliminate all project risks due to budget and time constraints and the PM is to review all risks throughout the project duration. For this project, we will mainly focus on the negative risks. The following figure below shows the risk response process adopted by the management team:

8.8.1 – RISK RESPONSE STRATEGIES
The four main strategies to respond to negative impacts of project risks are described below:
Avoid
This strategy involves removing the cause of therisk completelyto protect the project from the impacts. It is ideal to avoid high and critical risks that are above 13 and 20 range of the risk rating scale in section 8.5 above.
→ Reduce scope
→ Avoid unfamiliar subcontractors
→ Add resources or increase time
→ Terminate the project
→ Employ familiar approaches and methods instead of innovative ones.
Mitigate
This strategy aims to bring the likelihood and/or impacts of negative risk events to an acceptable level. It involves taking early actions to reduce the possibility of the event occurring or its consequences on the project. It is suggested to mitigate low to moderate risks which are in the 3 - 12 range of the risk rating scale.
→ Using simple processes and methods
→ Working with familiar contractors
→ Choosing reliable and familiar suppliers
→ Undertaking more seismic or engineering tests
→ Training staff
Accept
For this strategy, the project team has opted not to alter the project plan to address a risk or cannot identify a suitable response strategy. It is recommended to accept very low risks that are less than 2 in the risk rating scale.
→ Establish a contingency plan and make allowances
→ Develop corrective plan as a passive acceptance
Transfer
This strategy involves shifting the risk to a third party, however, it does not eliminate the risk. It is ideal to transfer moderate to high risks that are in the 5 - 12 range in the risk rating scale.
→ Insurance
→ Contractually transfer risk to subcontractors, clients, suppliers and other third parties.
The four main strategies for risk response are used based on the risk rating scale and Risk Matrix in Section 8.5 above . These strategies are summarised in the following table for easier analysis and development of risk responses. However, further expert judgements are required to determine whether the responses are appropriate.

8.9. RISK CONTROL PROCESS
A risk control mechanism is developed for the Sydney Football Stadium Redevelopment Project to enforce the risk response plan developed in section 8.7 and therefore improve the efficiency of risk management throughout the project. Risks that are identified in section 8.2 Risk Breakdown Structure will be closely monitored and controlled to determine whether the risks have happened or not and implement corresponding risk response plans; meanwhile new project risks will also be identified and evaluated. Details of the risk control process is explained below:

Step 1 - Implement risk response plans
When a project event or incident happen, SFS project risk management team needs to firstly review the risk register and identify if the risks have been identified previously:

➢ If the incident does not belong to any identified risks in the risk register, a change request needs to be developed for thisincident todevelop and implement a workaround plan in order to resolve the issue. Appropriate level of control will be determined and applied to each individual risk based on specific circumstances. The hierarchy of control is provided as below, where Elimination is the highest level of control and PPE is the lowest. The higher level the more effective risk control result it can provide:

➢ If this incident belongs to an identified risk, a corresponding risk response plan will be implemented, and the risk register needs to be updated to indicate that the risk is active. The risk response plan for SFS Redevelopment Project is developed in section 8.7 of this project management plan and is reviewed on a regular basis. Any changes and deviations to the risk thresholds (as explained in step 4) will be carefully assessed and to determine if such change has a negative impact on the effectiveness of the risk response plan. The response plan will be reviewed during weekly risk management meetings and modified with consideration of the levels of control explained above, to ensure the plan is sufficient enough to control and resolve the incident.
Step 2 - Track identified risks
➢ Risks that are identified in the risk register will be tracked and reviewed weekly (or on aregular basisdecidedbytheprojectmanagementteam)todeterminewhethertherisks have happened or not and update the risk status and other risk information periodically throughout the project. The probability and impact of the identified risks may change throughout the project; hence the risk thresholds (as explained in step 4)and other relevant information for the identified but not yet happened risks will also be closely monitored and reassessed, and the corresponding risk response plan will be modified if necessary.
Step 3 - Monitor secondary and residual risks
➢ Although the risk controls levels are carefully selected for each identified risk, there might be some residual risks remaining after the risks control precautions are undertaken for the inherent risks. These residual risks will be specified in the risk register and closely monitored throughout the project.
Step 4 – Identify new risks
➢ Other than the identified risks and secondary risks, there might be emerging risks that are not previously identified. These new risks that arise in the project will be identified during the risk control process, by utilising the risk identification tools and techniques (as listed below) adopted by SFS Redevelopment project team:
• Variance and Trend Analysis: Variance and trend analysis are used to determine the deviation of the project activities. It is applied to determine the activity deviation from the project baselines and hence identify any potential project risks. Some of the risk control thresholds and their formulae are provided as below, and more details are provided in section 4.5 of this CPMP:
- Thresholds used for identifying whether there is a budget overrun:
o Cost Variance (CV) = Earned Value – Actual Cost
When the result is negative, the construction activity being assessed is experiencing a budget overrun
o Cost Performance Index (CPI) = Earned Value/Actual Cost
Whenthe result isless than1, cost performance of thisconstruction is not good and is over budget
- Threshold used to identify estimated cost of completion:
o Estimated Actual Cost of Completion (or Estimate at Completion, EAC) = Budget at Completion / Cost Performance Index
- Threshold used to identify whether the project activities are on schedule:
o Schedule Variance (SV) = Earned Value – Planned Value
When the result is negative, this construction activity being assessed is behind schedule
o Schedule Performance Index (SPI) = Earned Value/Planned Value When the result is less than 1, the project is behind schedule
• Technical Performance Measurement
Technical accomplishments during project execution are compared with the PMP schedule of technical achievements, including but not limited to the quality standards, number of delivered defects, storage capacity, weight and transactions. Detailed explanation and formulae refer to section 5.7.5 Quality Metrics.
• Meetings and Risk Workshops
Risk management meetings will be held fortnightly (or on a regularly basis as determined by the project management team) to conduct risk reviews for the SFS Redevelopment Project and update the risk status in risk registers. All members of SFS Redevelopment project risk management team (as specified in section 8.1) are required to attend. Stakeholders of SFS Redevelopment Project will also be updated with the risk management progress during stakeholder meetings, in order to assess the acceptable level of risk on the project. Any new risks or urgent identified situations will be identified with stakeholders by emails, phone calls or emergency meetings.
Risk workshops will be organised regularly for the risk management team to identify, analyse and plan responses for the project risks. All the risk management documents will be audited during risk workshops. Contingency reserve for risk management is also audited in risk workshop to ensure there is an adequate contingency reserve available for risk management of SFS Redevelopment Project.
Any newly identified risks should be reported to the risk management team using the project risk reporting template as provided below, and workaround plans will also be developed to manage the newly identified risks.

Step 5 - Evaluate risk process effectiveness throughout the project (Risk Audit)
➢ SFS Project risk management team will also conduct risk audits throughout the project. The risk audits contain two sections, which are evaluation of the effectiveness of the risk response plan and the evaluation of the effectiveness of the risk management plan. These evaluations are done by comparing the actual risk management result with the scheduled results:
• Effectiveness of risk response plan: assess whether the risk response strategies are effective enough when implementing to resolve the incidents.
• Effectivenessofriskmanagement: whethertheriskmanagement processiseffective,including the risk identification methods, quantitative analysis and qualitative analysis for the risks.
Necessary modifications will be undertaken to the risk response plan and risk management plan based on the risk audits results, to improve the effectiveness.
PROJECT STAKEHOLDER MANAGEMENT PLAN
9.1. INTRODUCTION
A stakeholder refers to anyone who may be affected by the project or has an interest in the outcome of the project. A stakeholder management plan is developed by the SFS Project Manager and the team to help identify and manage the objectives and expectations of key stakeholders from planning to closure of the project. The stakeholder management process will include analysing the demands, interests and possible influences of key stakeholders on the success of the project to establish proper management strategies to successfully engage the identified stakeholders throughout the project life cycle.
Stakeholder identification is important in the initial phase of project management of SFS to manage relationships and communicationseffectivelyamong all parties. It is to ensure that the keystakeholders needs are met and decision making is maximized from the beginning. Tools and techniques that were implemented to identify stakeholders include the following:
➢ Reviewing contract documents
➢ Project charter
➢ Historical stakeholder registers
➢ Brainstorming with project management team
➢ Government regulations and construction industry standards
9.2. STAKEHOLDER REGISTER
The purpose of the stakeholder register for the SFS project is to identify the key stakeholders with other relevant information such as role title, expectations on the project, category of stakeholder, etc.
The table below shows the stakeholder register for this project. It has identified whether the party is internal or external, their interests and impacts on the project.



9.3. STAKEHOLDERS ANALYSIS (POWER & INTEREST MATRIX)
The power and interest matrix will help to prioritise every stakeholder in the Sydney Football Stadium basedontheirpowerandinterest.Thismatrixwillassistindeterminingthemost powerful andimpacted stakeholder groups. It will also be used to document stakeholder issues, engagement levels, and management strategies. The power and interest matrix is shown below:

Monitor (low power, low interest)
These stakeholders will only need a small amount of management effort. Stakeholders in this area will havelittlepowerandinfluence,buttheyshouldbemonitoredwithaproper passiveengagementstrategy and kept updated through various communication channels. These stakeholders include the local community as well as the wider public.
Keep satisfied (high power, low interest)
These stakeholders must be satisfied by ensuring that their concerns and queries are effectively handled and that they are brought up to date on a regular basis. Stakeholders in this area will have a lot of power but little influence. Non-compliance with the stated requirements imposed by the individual departmentsmight resultincostlypenalties,andnon-compliancecanresultinworkstoppagewarnings.
Keep informed (low power, high interest)
To guarantee common ground, these stakeholders must be kept up to date on the project's status and development. Internal and external supporters who give constructive input and aid in the creation and building of the project will fall into this quadrant, which will have low power but significant impact.
Manage closely (high power, high interest)
These stakeholders are important individuals who must be included at all stages of the project planning and change management process. They should be fully involved and communicated with on a regular basis at all project status meetings, gate reviews, and impromptu meetings as necessary. Stakeholders in this sector on the rebuilding of Sydney Football Stadium will wield significant power and influence
9.4. STAKEHOLDERS ENGAGEMENT PLANS
The creation of the Sydney football stadium requires that stakeholders be involved within the creation in ordertocombat resilience tochange.Astheproject progressesandtheenvironment changes,keeping stakeholders informed will maintain or improve the efficiency and effectiveness of stakeholder engagement initiatives.

9.5. CONTROL STAKEHOLDER ENGAGEMENT
Sydney Football Redevelopment Project has implemented a stakeholder engagement controlling process in order to improve the efficiency and effectiveness of stakeholder engagement activities as the project progresses and its environment changes. The stakeholder engagement is controlled through the application of the tools listed below to monitor the overall project stakeholder relationships and make any necessary adjustments to project strategies and plans for engaging stakeholders:

PROJECT COMMUNICATION MANAGEMENT PLAN
10.1. COMMUNICATION REQUIREMENT
The requirement for communication would be identifying every relevant stakeholder for the first step. In order to determine the number of channels required on the redevelopment of Sydney Football Stadium, the formula would be:
[n * (n - 1)/2]
Regular meetings, ideally once a week, should be held to ensure that problems do not accrue or that they are appropriately addressed. Stakeholders monitor and report on meetings that are concluded through communication to avoid the problem. Simultaneously, the team should monitor and discuss all participating activities on a regular basis. The relevant key factors in this communication plan are including:
➢ stakeholder meetings and complaints are held on a weekly basis
➢ complain about stakeholder behaviour patterns such as resolution timeliness and efficacy
➢ adhere to the reporting standards and ensure that they are of high quality
➢ elicit comments from stakeholders and the general public
10.2. COMMUNICATION TOOLS & TECHNOLOGIES
In order to communicate with another party in the Sydney Football Stadium, there should be a tool for exchanging information between those parties. Unfortunately, most of the tools during the redevelopment of Sydney Football Stadium have become technologies as it was implementing the use of the internet for the basis of our communication. During this pandemic, most of the team's communication has changed to online to minimise the spread of COVID19. Team’s communication tools and technologies are including:
The exchange of brief informative messages between at least two persons via a computer network is known as email communication. Email web-based services like Gmail, Outlook, or Yahoo transmit messages comprising plain text, photos, or document attachments.
Zoom Meetings
Zoom is an online platform that enables the team to chat and see each other's faces and even share screens with the use of smartphones, laptops, and computers. The COVID19 has forced teams to communicate virtually, prohibited any face-to-face communication to prevent the spread of that virus.
Google Docs
Google Docs is a web-based program that allows teams to create documents and spreadsheets for free. In Google Docs, the teams can combine text with formulae, lists, tables, and images to create, edit, and update documents and spreadsheets in a variety of fonts and file formats. Google Docs also plays an important role for the report as it allows the team to add and adjust the document in distance or online whilst giving all the team members the opportunity to work on the same document at the same time. Google Docs also plays an important role for the report as it allows the team to add and adjust the document in distance or online whilst giving all the team members the opportunity to work on the same document at the same time.
Site Logbook
A daily, weekly, or project log book, when correctly documented, may greatly help a construction project manager, labourer, and firm understand what's going on the construction sites.
Social Media Network
The social media network in this area has become an informal communication among teams. Examples of social media would be WhatsApp and Messenger. This social media allows the team to chat or even send images and videos about the progress in the construction site.
10.3. COMMUNICATION MATRIX

10.4. PROJECT INFORMATION MANAGEMENT SYSTEM (PMIS)
Aconex is introduced to the SFS Redevelopment Project as a project information management system (PMIS) in order to enablean efficient and effective communication flows between project stakeholders. Aconex is used as a primary platform to collect, coordinate and distribute project information and documentation. This web-based service information management system allows for the efficient and secure storage and sharing of the project documents on a large scale, including project drawings, BIM models, contracts, reports, schedules and relevant specifications, which stakeholders with permissions can easily access via a variety of devices. The version of the project information can also be effectively managed; project team can easily access and manage the latest version of all the project documents. The permanent versions of the documents as well as full editing history of all the documents will be stored in the system so that the project tea can retrieve the information as needed. Furthermore, Microsoft Office will be used in conjunction with Aconex to improve the management of project communication and documentations. Microsoft SharePoint will be adopted to improve the project team’s internal communication and discussions,whereas Microsoft Projectsis usedto develop schedule for project durations, resources and budgeting.
10.5.
PROJECT PERFORMANCE REPORT
(TEMPLATE)

PROJECT INTEGRATION MANAGEMENT & CHANGE CONTROL
11.1. OVERVIEW
Managing changes is an important management component for any project. Change management, also known as change control, is a repetitive process that lasts the duration of a project. As change requests are filed and answered, the updated change log offers historical records for requested modifications or enhancements that have been addressed during the project's life cycle.
A change management system's primary goal is to provide a standardised method for submitting, documenting, and reviewing modifications in order to prioritise them. It specifies what changes should be made, who has authority to approve changes, how changes should be implemented, and how formal deviations and exemptions from the initial requirements should be handled. The change management process establishes a logical and efficient system for tracking submission, coordination, analysis, classification, and approval for all changes to the baseline. This system establishes rules for project change management and explains how changes will be documented, organised, and monitored in detail.
A change management plan is an ongoing procedure that is outlined during the project planning phase and continues throughout the project lifecycle. The intended users and audiences are the project manager, project team, project sponsor, and any senior managers whose support is required to execute the plan.
11.2. CHANGE MANAGEMENT PROCESS
Changes can be vital and have a significant impact on the project baseline, which is why the Project Manager must oversee, evaluate, and transmit verification, permission, or action to the necessary stakeholder in order to carry out the needed action. The scope, timeline, money, and design will all be affected by changes in this project, which will include both important and small parts of the project life cycle.
When carrying out essential activities on this project, there are several types of modification requests that are accepted and acknowledged by the builders. These are some of them:
1. Budget Changes: These possibilities might arise in connection to a project's finance, either as a result ofrequestsforextrafundsorasaconsequenceofbudget decisionsthat areunneeded.Theseadjustments might have a big impact on a project's ultimate budget.
2. Scope Shifts: Theseshiftsmight happen when you're tryingtoanticipate and respond to unanticipated requirements throughout the planning stage of the project lifecycle. As a result, the final Work Breakdown Structure (WBS) and Project Scope Statement will be affected.
3. Design Modifications: A customer may propose design changes for a variety of reasons, including physical and budgetary impracticalities in executing the original design, innovation emerging during theproject'slifecycle,orsimplyachangeofpreference.Thiswillhaveaninfluenceonthefinal designs.
4. Schedule Alterations: These are changes to the project's timeline that are caused by external circumstances that force the project to accelerate, slow down, or even crash. This will have a substantial influence on the project's ultimate timeline.
Creeps can arise when changes aren't handled appropriately, resulting in increased project risks, delays, budget overruns, and even quality difficulties. For the Sydney Football Stadium project, a change management process is being designed to outline how changes will be started, processed, decided, and
managedthroughouttheproject lifecycle.Thechangerequest protocolmust befollowedforallchanges to the Sydney Football Stadium project, as stated in the flowchart below:

11.3. ESTABLISH CHANGE REQUEST (CR)
To seek a project change, members of the SFS redevelopment project team or stakeholders must first fill out and submit a change request (CR) form to the project's change manager (sample change request form provided below). The change manager is responsible for entering the Change Request into the system (Change Request Log), providing the main reason for the Change Request, and updating the Change Request's status as needed during the Change Request process.
Change Request Form
Project Name: Sydney Football Stadium Redevelopment Project
Submitter: Date of request:
Department / location: Contact [Phone/Email]:
CR No.: Title: Priority:
Description of the Change:
Impact of the Change:
Proposed Cction:
Status:
11.4. PROJECT DEPARTMENTS REVIEW CHANGE REQUEST
A change request should be reviewed or revised before it is approved by the change control board. The change control board is responsible for the following activities throughout the review process for changes :
➢ Evaluate the influence of modifications over the whole project baseline
➢ Estimate the probability of changes that may influence time, quality, cost, and budget.
➢ Record any change request form for status control and monitoring needs in the change register
➢ Risk evaluation of anticipated changes made in order to minimize project delays or needless expenditures
➢ Include recommendations on any change-related ideas that will be offered to the client for authorization
Prior to making the best judgment in therequest reviewprocess,thechange controlboardmust examine a number of factors as follows:
➢ The best management approach for stakeholders to take the necessary actions in order to complete their tasks within the timeframe set
➢ Nonconformance can be mitigated by limiting the resources available to do so
➢ Local and statutory governing authorities continue to be subject to law and legal restrictions
➢ Analyse the cost-benefit ratio to see if adjustments are feasible given the present budget
Because each change request might be accepted or rejected, the outcome of the review process will decide the impact of the changes. This implies the project manager would have to update the project program, which has a direct influence on the timeline and budget, as well as communicate the effects of changes with key stakeholders. This will be documented and kept in the change log for future reference.
11.5. CHANGE REQUEST EVALUATED BY THE PROJECT MANAGER
After the change request form has been sent to the project manager, the project manager must analyze it. Depending on the practicality of the Change Request, the project manager may accept or refuse it; if the project management approves the proposed Change Request, a Change Control Board (CCB) meeting will be set to make a final decision on it.
11.6. AUTHORISE CHANGE REQUEST
The project manager's approved CR will be presented to the Sydney Football Stadium Project's Change Control Board (CCB). The CCB, which is made up of at least seven senior members of the Sydney Football Stadium reconstruction project board of directors, is in charge of convening, assessing the change request, and deciding whether to approve or reject it. The CCR is described in detail in the table below:
Role Name Contact Description/Responsibility
Project Manager [Name] [Email/Phone] Organize CCB meetings and supervise and approve project revisions. Notify appropriate departments and stakeholders of the approved Change Request. Oversee the process of change implementation.
Client (SFS) Representatives Peter Hynd (SFS Project Director, Infrastructure NSW)
[Email/Phone] The power to accept or reject the Change Request. Ensures that modifications are in line with the project's and mission's goals. Examine the viability of the Change Request in terms of project finance.
Local Community Representatives Julie Osborne [Email/Phone] Monitor the Change Request's influence on the local community, inform the CCB of any issues that arise, and aid in the resolution of disagreements. Assuring that the project has a minimalnegativeimpact onthelocalcommunity.
Local Government Representatives Cr Philip Thalis (City of Sydney Council) [Email/Phone] To minimize the project's negative impact on the local community,ensurethat theChangeRequest complies with local government legislation and construction development norms.
Head Contractor Angus Morten (Lendlease)
Paul Cassel (John Holland)
[Email/Phone] Examine the Change Request's viability, make sure subcontractors and employees are informed of the adjustments, and start building in line with the authorized Change Request.
Impacted Project Department Representatives [Name] [Email/Phone] Examine the feasibility of the proposed Change Request and the changes' possible consequences. Implement authorized adjustments and inform the project manager and CCB of the outcome, as well as potential remedies.
Change Manager [Name] [Email/Phone] Make a major explanation for the Change Request and update the system's status. Enforce and monitor the change implementation process, and keep project documentation up to date.
11.7. IMPLEMENTATION OF CHANGE REQUEST
The project manager is responsible for informing the project team of the accepted modifications after the CCB has approved the Change Request. Changes to project documentation, such as:
➢ Construction management plan: schedule management plan, cost management plan, resource management plan, etc.
➢ Project drawings
➢ Contacts
➢ Other project specifications
11.8. TRACKING CHANGE IMPLEMENTATION PROGRESS
The change manager will conduct a regular evaluation of the change implementation process for the Sydney Football Stadium project to determine the change's efficacy. Any required changes to the change request will be notified to the project manager and CCB, and appropriate project departments will examine them.
11.9. CHANGE CONTROL BOARD
Achangecontrolboard(CCB)isagroupofstakeholdersresponsibleforapprovingorrejectingchanges.
In thefootball stadium redevelopment a changecontrolboardisin charge of overseeing,recommending and making decisions on requested changes to baselined work.
Position Role
Project manager
Contract manager
Design manager
Safety Manager
Government Representative
Roles and responsibilities of CCB members:
CCB Chair
CCB member
CCB member
CCB member
CCB member
Project Manager As CCB leader it is the role of the project manager to have the final say on change requests.
Government Representatives It is the role of the government representative to oversee any changes that may occur onsite and have the government's best interest in hand when overseeing the project. It is also the role of the government representatives to ensure all works are compliant to code and that the project is on track.
Contract Manager It is the role of the contract manager to update all documents along with assessing the impact of the change request on legal requirements along with financial changes caused by those changes
Design Manager It is the role of the design manager to ensure that any variations will not cause any clashes on site.
Safety Manager It is the role of safety manager to ensure that any variations will not cause any harm to workers or those third party to the site. The safety manager must also ensure that the changes are within legal safety legislation.
The change control board must hold weekly or if not bidaily meetings to ensure that all change requests can be met in an efficient timeframe as to ensure works are constantly progressing. All approvals and denials on the change control board will be documented. The CCB Chair will transmit approvals on the change request to the requestor and relevant stakeholders using the existing communication infrastructure.
HEALTH, SAFETY, SECURITY & ENVIRONMENTAL MANAGEMENT PLAN
12.1. OVERVIEW
Based on John Holland’s Work, Health, and Safety Policy, the Work, Health, and Safety Management Plan outlines the health and safety strategies and objectives for the Sydney Football Stadium Redevelopment. This strategy is driven by the requirements of the NSW Work Health and Safety Act 2011 and the Work Health and Safety Regulation 2011, as well as the requirements of SafeWork NSW.
12.2. HEALTH, SAFETY & SECURITY MANAGEMENT
12.2.1
– HEALTH, SAFETY & SECURITY APPROACH
At John Holland, every worker in our company has the right to leave their work safely. Our objective is to create safe working environments to minimize injuries and sickness while increasing employees’ resilience, mental, and physical health. John Holland has four main principles which serve as a foundationfordailyinteractionsandguideourapproachtohealth,safety,andwell-being.Thisincludes:
Caring:
Our organization deeply cares about our activities and how it affects our employees’ health, safety and wellbeing by promoting a robust safety culture throughout the company, including our offices, projects, and business partners. It also involves having the community’s and employees’ health, safety and wellbeing in mind while making decisions.
Empowering:
John Holland increases trust through action by motivating all employees and health and safety officials to participate and collaborate. We also ensure that all workers are accountable for their own and others’ health, safety and well-being by driving accountability.
Imaginative:
Our organisation strives to go above and beyond boundaries by analysing performance, documenting and sharing lessons learned, to focus on continuous learning and improvement. We explore and introducenewtechniques,toolsandmanagementmethodsregularly.Thisprinciplealsoincludeshaving a transparent and effective risk management strategy that enables us to find opportunities and improve our systems and procedures on a regular basis.
Future-Focused:
Our company is in it for the long term and this is achieved by going beyond our statutory, customers expectations and other legal obligations. Under this principle, we also create and maintain a successful project management system.
12.2.2 – HEALTH, SAFETY & SECURITY MANAGEMENT POLICY & CHECKLIST
The WHS policy of John Holland has laid a foundation for the company’s commitment to providing safe and healthy working environments and enhancing work performances. The most important aspects of attaining this commitment, and the minimal requirements for our company to meet this obligation, are addressed by this policy and its associated rules and processes, as well as the Global Mandatory Requirements (GMRs). Additionally, all construction works must comply with WHS act 2011 and WHS regulation 2017.
As part of the security policy, John Holland’s project team will:
➢ Assess safety concerns and develop procedures that match the different levels of threats.
➢ Provide prompt and effective solutions when issues occur.
➢ Provide regular training to workers under our care and improve their awareness and knowledge of our security programs and other controls, as well as their roles and responsibilities within them.
➢ Evaluate whether the objectives are being accomplished, examine the implementation and operation of the safety systems and controls.
➢ Ensure that personal protective equipment is provided.
➢ Ensure that clear signages are used throughout all worksites.
Safety Checklists:
The safety checklist will be used during safety inspections of the SFS project to identify potential hazards in order to managethe work, health and safety in the workplace. The items that will beincluded in the project security checklist, but are not limited to are as follows:
➢ Jobsite hazard identification
➢ Personal protective equipment
➢ Covid-19 health and safety
➢ Workplace housekeeping
➢ Electrical plug and equipment safety
➢ Scaffolding safety
➢ Hot work and welding inspection
➢ Chemicals
➢ Employee induction
➢ Electrical installations
➢ Risk management
➢ Tower cranes and heavy equipment
➢ Asbestos
12.3. ENVIRONMENTAL MANAGEMENT
An Environmental Management Plan is developed for Sydney Football Stadium (SFS) Redevelopment Project , to address the impact of the construction and operation of SFS on surrounding environment, including:
➢ Impact on local flora and fauna
➢ Impact on water quality
➢ Impact on air quality
➢ Hazardous materials
➢ Construction waste
Proposed environmental management approaches are also provided in the following sections in order to minimise the generation of environmental and community disturbance by the project.
12.3.1 – ENVIRONMENTAL LEGISLATIONS
John Holland will ensure that any licences or approvals required for construction are obtained prior to commencement of work, and all the construction activities are undertaken in compliance with the relevant legislations. A list of environmental regulatory requirements and legislations are provided as below:
Environmental Aspects Requirements and Regulations
General Environmental Requirements
➢ State Environmental Planning Policy (State & Regional development) 2011
➢ Environment Protection and Biodiversity Conservation (EPBC) Act
➢ Environmentally Hazardous Chemicals Act 1985
Flora and Fauna
Water Quality
Air Quality
Hazardous Materials
Construction Waste
Federal Legislation
➢ Environmental Protection & Biodiversity Conservation Act 1999
State Legislation
➢ Protection of the Environment Operations Act 1997 (NSW)
➢ Biodiversity Conservation Act (NSW 2016)
➢ National parks and Wildlife Act (NSW, 1974)
➢ Forestry Act (NSW, 1916)
➢ Biosecurity Act (NSW, 2015)
Australian Standards
➢ AS4970 -2009 Protection of trees on development sites
➢ AS4373-2007 Pruning of amenity trees
➢ Urban Erosion and Sediment Control 1992 (CALM)
➢ Clean Water Act 1970
Federal Legislation and Guidelines
➢ National Environment Protection (Ambient Air Quality) Measure 2016 (NEPM AAQ 2016)
➢ National Environment Protection (Air Toxics) Measure, 2015 (NEPM AAQ 2015)
State Legislation
➢ Protection of the Environment Operations (Clean Air) Regulations 2010 (NSW)
Australian Standards
➢ Approved Methods for the Modelling and Assessment of Air Pollutants in New South Wales (2016)
➢ Guidance on the assessment of dust from demolition and construction (IAQM, 2014)
➢ Approved Methods for the Sampling and Analysis of Air Pollutants in New South Wales (January 2007)
➢ AS/NZS 3580.1.1: 2007 Methods for Sampling and Analysis of ambient air – guide to siting air monitoring equipment
➢ Environmentally Hazardous Chemicals Act 1985 (NSW)
➢ Australian Dangerous Goods Code
➢ Waste Avoidance and Resource Recovery Act 2001
➢ Environmentally Hazardous Chemicals Act 1985 (EHCA)
➢ Waste Minimisation and Management Act 1995 (NSW)
➢ Code of Waste Handling 1994
12.3 2 – ENVIRONMENTAL MANAGEMENT STRATEGIES & CHECKLISTS
To minimise the negative environmental impact caused by the construction and operation of Sydney Football Stadium,following action plans and checklists will be applied in SFS Redevelopment Project:
Construction Waste & Hazardous materials
The SFS Redevelopment Project aims to recycle or reuse 80% of construction waste, and achieve the goal of zero wastes related to incidents. Proposed waste management strategies include:
➢ Waste streams will be segregated, and disposal of wastes will be completed by licensed subcontractors at licensed facilities.
➢ A detailed waste minimisation plan will be established and implemented in SFS Project, which will specify applicable methods to minimise waste generation and maximise waste recycling
➢ Hazardous and non-hazardous construction materials are selected, stored and utilised in a manner that can minimise their potential negative environmental impacts.
➢ Staff training: all the construction team members are required to complete site induction and are able to:
o Identify waste types
o Understand the requirements for handling, transportation and storage, including segregation of wastes
➢ Reporting Requirement will be established for waste management and related to project progress claims, in order to enforce the implementation of the waste management plan.
The waste management checklist is provided as below and will be updated on a regular basis:
1. Staff waste handling training program is properly developed and implemented in the construction team.
2. Waste management personnel is involved in the project management team to handle waste management process and hazardous material management process
3. Sufficient waste bins and recycling bins are provided on site and in the office
4. Waste minimisation plan is properly established and implemented to minimise the generation of construction waste and maximise the recycling of waste materials.
5. Both unused and disposed hazardous materials are stored separately in a safe and dry location or as required.
6. All waste storage locations are inspected to daily ensure that there is no risk of unplanned movement of waste
7. Waste tracking system is established to track the project waste for the duration of the project.
Air quality
SFS project adopts the air quality standards developed by the air quality consultant Wilkinson Murray, as shown in figure below:

Proposed Air Quality Management Strategies Include:
➢ Staff training will be developed and provided to all project members on the requirements of the Air Quality Management Plan
➢ A detailed dust minimisation method statement will be established and implemented in SFS Project, which will specify methods to minimise dust generation and improve air quality
➢ Speed limits are implemented on internal haulage routes to prevent dust generation
➢ Burning of materials and/or rubbish is not permitted on site
➢ Temporary fencing is installed with shade cloth to minimise fugitive dust emissions
➢ Regular air quality report will be completed by site manager to evaluate performance
➢ Disposed materials that have a potential to produce dust from site as soon as possible
➢ Weather forecasts are reviewed daily, and appropriate measures implemented if dry weather or strong winds are anticipated
The air quality management checklist is provided as below and will be updated on a regular basis: Check
1. Speed limits are set up and communicated to all construction team members:25km/hronsurfacedhaulageroutesand15km/hronunsurfaced haulage routes
2. Temporary fencing is installed with shade cloth
3. All construction team members have completed site induction and understand how to apply dust minimisation methods.
4. Water carts and foggers are provided on site for dust management
5. Asbestos air monitoring is carried out in on the site boundary
6. All the waste materials, stockpiles of dusty materials are properly covered or watered
7. Dusty roads are paved or sprayed with water
8. Dust generating activities and spoil stockpiles are located as far away from sensitive receivers as possible
9. Adequate water supply are provided on site for effective dust suppression during dusty construction activities
Flora and Fauna
SFS project team has developed and implemented a biodiversity management plan, to minimise the disturbance of construction activities on the food source, habitation, reproductive cycles of the local fauna and flora. A list of local fauna and flora is provided as below:

Flora and Fauna protection strategies include:
➢ Develop and implement staff training program to ensure all the construction team members can clearly identify:
o Nominated trees for retention
o Construction exclusion zones
o Locations of identified sensitive flora and fauna and responsibilities in relation to these
o Fauna interaction rules
➢ Nominate local vet or rescue organisation for emergency contact, engage an arborist in the project to inspect the tree protection measures
➢ Tree protection zones (TPZ) are identified and communicated with all team members, daily inspection of TPZ will be scheduled.
➢ Branch protection is properly installed
➢ Construction team members are not allowed to intentionally damage or injure native flora or fauna, and no feeding of native fauna are allowed.
➢ Summary of environmental flora and fauna incident management to be completed monthly and included in the project report.
➢ Fauna relocation register is established, and all fauna relocations are to be recorded
➢ if any protected fauna or plants are hurt by an construction activity, construction employee should stop the construction work and notify hie/her direct manager immediately for further instruction.
The Flora and fauna protection checklist is provided as below and will be updated on a regular basis:
1. All construction employees have completed Flora and fauna protection training program
2. Tree protection zones (TPZ) are identified, and visible signs are installed
3. No plant/equipment/materials are stored within the TPZ
4. Tree Protection Fence are installed with 1.8m high wire mesh panels supported by concrete feet
5. Local vet or rescue organisation for emergency contact and arborist are engaged.
6. Fauna relocation register is established
12.4. HEALTH, SAFETY, & ENVIRONMENTAL RISK MANAGEMENT MATRIX
12.5. MONITORING & CONTROLLING
In order to monitor and control the health, safety, security and environmental management plan steps must be put in place by John Holland to ensure that the Sydney Football Stadium Redevelopment is in accordance with all work health and safety standards and regulations along with an environmental management plan.
There is always a danger inthe construction process. However, before risk can be managed, it must first be identified and evaluated to guarantee that it can be managed effectively. The customer should have spread the risk to where it is best managed through contract provisions, ideally through terms in the contract. Work should adhere to all Australian norms and regulations, with personnel adhering to all safety standards outlined in the Work Health and Safety Regulation 2017. Wherever a risk exists, adequate measures must be implemented to reduce the potential for injury.
Risk management should be adequately planned as followed per construction project management plan. Risksintheconstructionproject management plan have adequate solutionsidentified inthe riskregister which also cover environmental impacts, the safety manager on site must do daily check-ups on all aspects of the construction site to ensure works are being adhered to.
Environmental impact reports should be provided by said contractor and should identify said environmental problems, said problems should then be monitored through the use of daily and weekly check-ups or as per detail provided in the management plan.
CONCLUSION & RECOMMENDATIONS
The Construction Project Management Plan for Sydney Football (SFS) Redevelopment Project is developed by John Holland SFS Project management team based on Project Management Body of Knowledge (PMBOK). This project management plan establishes baselines and provides extensive guidance for the planning, implementation, control and monitor of the SFS project and the construction activities involved, from the dimensions listed below:
➢ Scope Management
➢ Schedule Management
➢ Cost and Financial Management
➢ Resource Management
➢ Delivery System and Procurement Management
➢ Quality Management
➢ Risk Management
➢ Stakeholder Management
➢ Communication Management
➢ Integration and Change Management
➢ Health, Safety, Security and Environmental Management
This project plan is developed during the planning stage of the SFS Redevelopment project and must be updated on a regular basis throughout the duration of the project. Regarding the implementation and updates to the project management plan, the following recommendations are made to the SFS Redevelopment Project Team and project stakeholders:
➢ In order to achieve the project goals, the project management plan must be correctly implemented throughout the project, and actions undertaken by any members of the SFS Redevelopment Project must be compliant with the relevant requirements specified by the project management plan.
➢ Project audits and follow-up supervisions are recommended to be introduced during the Project Management Plan Implementation stage, to ensure the plans are correctly followed by all the team members. Project audits and follow-up supervisions are also responsible for identifying and reporting any potential issues in the project management to the project management team.
➢ It is recommended that the project board schedule regular meetings to review and update this management as well as other documents on a monthly or more frequent basis, to improve the accuracy of the plan and to ensure the plan can best suit the SFS project.
➢ Project management team should make the adjustments or modifications to the project management plan within 7 business days after such change is approved by the project board. The project board should review the submitted project management plan and provide necessary feedback and approve/deny decision within the next 5 business days.
Construction Project Management Plan Acceptance
Approver Name (Print) Title
Approver Signature
Date Signed
Behm, J. (2020). The Advantages and Disadvantages of Design-Build and Design-Bid-Build Dumpsters. Retrieved from https://www.dumpsters.com/blog/design-bid-build-vs-design-build
Ease. (2018). 14 Metrics Every Quality Exec Should Monitor & How to Calculate Them. Retrieved from https://www.ease.io/14-metrics-every-quality-exec-should-monitor-how-to-calculatethem/
Evaluating offers, State of Queensland (Department of Housing and Public Works) 2018
Football New South Wales. (2018). Stadium Technical Requirements. Retrieved from https://footballnsw.com.au/wp-content/uploads/2018/04/Stadium-Technical-Requirements2018.pdf
Green, C. (2006). Estimating as an art what it takes to make good art. Paper presented at PMI® Global Congress 2006 EMEA, Madrid, Spain. Newtown Square, PA: Project Management Institute
Infrastructure New South Wales. (2020). Community Communication Strategy. Retrieved from https://www.infrastructure.nsw.gov.au/media/2428/community-consultation-strategy.pdf
Infrastructure New South Wales. (n.d.). Sydney Football Stadium Redevelopment. Retrieved from https://www.infrastructure.nsw.gov.au/projects-nsw/sydney-football-stadiumredevelopment/#library
John Holland. (2020). Biodiversity Management Sub Plan. Retrieved from https://www.infrastructure.nsw.gov.au/media/2413/construction-biodiversity-managementplan.pdf
John Holland. (2016). Code of Business Conduct Retrieved from https://www.johnholland.com.au/media/2070/jhg-code-of-business-conduct-may-2016.pdf
John Holland. (2019). Code of Business Conduct Retrieved from https://www.johnholland.com.au/media/2817/jh_cobc_-june-2019.pdf
John Holland. (2020). Construction Air Quality Management Sub Plan. Retrieved from https://infrastructure.nsw.gov.au/media/2830/construction-waste-management-sub-plan.pdf
John Holland. (2021). Construction Waste Management Sub Plan. Retrieved from https://infrastructure.nsw.gov.au/media/2830/construction-waste-management-sub-plan.pdf
John Holland. (2020). Health, Safety & Wellbeing Policy Retrieved from https://www.johnholland.com.au/media/3005/john-holland-health-safety-and-wellbeingpolicy.pdf
John Holland. (n.d.). Transforming Lives. Retrieved from https://www.johnholland.com.au/who-weare/transforming-lives/
Kenton, W. (2021). Make-orBuy Decision. Retrieved from https://www.investopedia.com/terms/m/make-or-buy-decision.asp
New Zealand Government. (2020). Community Engagement Design Tool. Retrieved from https://dpmc.govt.nz/sites/default/files/2020-10/policy-project-community-engagementdesign-tool.pdf
Roseke, B. (2017). Project Quality Assurance According to PMBOK. Retrieved from https://www.projectengineer.net/project-quality-assurance-according-to-the-pmbok/
Roseke, B. (2017). Quality Control According to PMBOK Retrieved from https://www.projectengineer.net/quality-control-according-to-the-pmbok/
Roux, H. & Corrigan, E. (2014). Cost Model: Stadium Construction. Retrieved from https://www.building.co.uk/cost-model-stadium-construction/5068838.article
Voss, C. (2020). Sydney Football Stadium Construction Commences. Retrieved from https://www.austadiums.com/news/766/sydney-football-stadium-construction-commences
WorkSafe Vic. (2021). The Hierarchy of Control. Retrieved from https://www.worksafe.vic.gov.au/hierarchy-control

1 INTRODUCTION
1.1 PURPOSE OF PROJECT CHARTER
John Holland is to complete the Case-Based Construction Project Management Plan assignment as part of Course BLDG3022/CPM Practice Capstone. The Sydney Football Stadium project charter documents and tracks the necessary information required by decision maker(s) to approve the project forfunding.Theproject chartershouldincludetheneeds,scope,justification,andresourcecommitment as well as the project’s sponsor(s) decision to proceed or not to proceed with the project. It is created duringtheInitiatingPhase of theproject. The overall objectivesaretomaster thecourse material related to the Sydney Football Stadium and to demonstrate that mastery through our final report, especially for the CPMP. We are also committed to working effectively as a team, by monitoring our process effectiveness, frequent communication among each other, following through on commitments and helping one another to learn something brilliant. This will be achieved by dividing the five team members into different roles which are Project Manager, Site Engineer, Quantity Surveyor, Contracts Administrator, and Site Manager based on their capability, guaranteeing perfectness and tidiness.
The intended audience of the Sydney Football Stadium project charter is the project sponsor and senior leadership.

2 PROJECT AND PRODUCT OVERVIEW
Located in Moore Park, Sydney, the Sydney Football stadium is a transformational infrastructure which will boost the visitor economy, support a vibrant cultural and sporting sector and enhance the quality of life in NSW. Designed by Cox Architecture, this project will provide seats for up to 45,000 audience. The stadium will have technologies to enhance the spectator experience as well as sightlines and amenities to meet both current and future needs. The estimated budget for the stadium is $828 million once demolition and contingency expenses are included, which is $99 million exceeding the government's election commitment. Its construction will begin in early 2020 and is estimated to completeintimeforthe2022NRLGrandFinal.Throughouttheproject,it will providepre-employment opportunities for Aboriginal and Torres Strait Islander individuals and will invest in local Aboriginal operated businesses to provide construction, supply chain and support services. After completion, this world-class stadium will offer a full roof coverage of the seats, increased numbers of amenities for better mobility, more than 48 food outlets with a wide range of options and enhanced media and broadcast facilities.
3 JUSTIFICATION
3.1
PROJECT PURPOSE OR BUSINESS NEED
The Sydney Football Stadium is redeveloped to satisfy people in NSW as the number one choice for sport competition and entertainment purpose. This stadium will be built into a modern and world class stadium, implementing international standards for each part of the stadium. Fortunately, this redeveloped stadium will welcome athletes and sporting fans in a big competition including 2023 FIFA Women’s World Cup and 2032 Summer Olympics becoming a new icon of Sydney. This stadium is able to handle 45,000 spectators and is able to provide those spectators with a wide array of foods and beverages.
4 SCOPE
4.1
OBJECTIVES
The objectives of the Sydney Football Stadium are as follows:
➢ Ensurethat NSW continuesto bethe number one location forathletic and entertainment events.
➢ Stimulate the local economy by providing grounds of entertainment and recreation.
➢ Improve sports day experience.
➢ Provide 45,000 seats, all with shade and closer to the games for better audience experience.
➢ It is accessible to a wide range of people of various ages, ethnicities, genders and mobility.
➢ Create a space that is open and accessible to the public and that is able to connect the precinct to its surrounding local communities.
4.2 MAJOR DELIVERABLES
The following table presents the major deliverables that the project’s product, service or result must meet in order for the project objectives to be satisfied.
Major Deliverable
A Stadium
Sustainable Design, Construction and Operation
I Deliverable Description
→ An infrastructure project able to stimulate economic growth and provide job opportunities, and become a national and international hub for entertainment.
→ It is key that the stadium be built to sustainable design. This involves ensuring all aspects be taken into consideration:
• Energy requirements
• Dust
• Noise pollution
• Vibration
• Road and travel services
Entertainment services
→ The stadium will be able to enhance the game day experience and atmosphere through providing a redeveloped and improved design.
Major Deliverable I Deliverable Description
Economic stimulation → The stadium will be able to provide the local economy with an increase in personswithintheareaandhencepersonsabletopurchasegoodsandservices therefore stimulating the local economy.
5 DURATION
5.1 TIMELINE
The Sydney Football Stadium project is expected to take 5 years from concept. The key milestones of the project is shown in the timeline below:

5.2 KEY MILESTONES
The table below lists the high-level Key Milestones of the project and their estimated completion timeframe.
KEY Milestones
NSW government announced the redevelopment of Sydney Football Stadium (SFS) Nov 2017
Business Case Summary released, and final estimated cost announced ($729 million). Mar 2018
Request for Secretary’s Environmental Assessment Requirements (SEARs) lodged with the Department of Planning and Environment Apr 2018
KEY Milestones
Community and stakeholder engagement commenced
Department of Planning & Environment (DP&E)
prepared & issued SEARs for preparation of Environmental impact Statement (EIS).
Stage 1 DA publicly exhibited
Design competition released to four participating firms
Response to Submissions Report released
Apr 2018
May 2018
Jun 2018
Jul 2018
Sep 2018
Stadium operations cease Oct 2018
The winning design for the future Sydney Football Stadium was released (submitted by Cox Architecture and Aspect Studios).
The stage 1 of the redevelopment of the Sydney Football Stadium was approved, which involved the demolition of the existing stadium and a concept proposal for a new stadium.
The NSW government announced that Lendlease would be the construction contractor, stage 1 construction contract (demolition of existing stadium) awarded to Lendlease.
Soft strip out demolition work commenced
Stage 2 request for SEARs lodged with the DPE
Commencement of structural demolition
Stage 2 SEARs issued by the DPE
Stage 2 DA for the detailed design, construction and operations lodged with DPE
Stage 2 EIS on public exhibition
Response to submission published on Department of Planning, Industry and Environment’s website
Stage 2 tender shortlist announced, Multiplex and John Holland were invited to participate in the tender process to deliver stage 2 of the project (reconstruction of the stadium)
Stage 2 planning approved
NSW Government awarded the $735 million contract to John Holland for delivery of the new Sydney Football Stadium (stage 2 construction)
Stage 1 construction work completed
Oct 2018
Dec 2018
Dec 2018
Jan 2019
Jan 2019
Mar 2019
Apr 2019
May 2019
Jun 2019
Aug 2019
Aug 2019
Dec 2019
Dec 2019
Feb 2020
KEY Milestones
Commencement of stage 2construction, bulk earthworks, retaining walls, enabling and temporary works commence Mar 2020
Stadium substructure elements commenced Apr 2020
Structure - basement to concourse level construction commenced Jun 2020
Above concourse level works commenced Sep 2020
Completion of Concourse Mar 2021
Roof, façade, fit-out and remaining elements commenced Mar 2021
Design for stadium seats released Jul 2021
Stadium opening Late 2022
6 BUDGET ESTIMATE
6.1 FUNDING
SOURCE
The funding source is to be provided by the NSW government.
The estimated budget for the stadium is $828 million once demolition and contingency expenses are included, which is $99 million exceeding the government's election commitment.
6.2 ESTIMATE
$729 was the original estimated cost by the NSW government, however the estimated budget now is $828 million which include demolition and contingency expenses
7 ASSUMPTIONS, CONSTRAINTS AND RISKS
7.1 ASSUMPTIONS
This section identifies the statements believed to be true and from which a conclusion was drawn to define this project charter.
It is assumed:
1. That the project cost will not succeed the set $828 million
2. That project planning schedules will be met
3. That all stakeholders understand their roles and responsibilities
4. That the project will not include any other variations
7.2 CONSTRAINTS
This section identifies any limitation that must be taken into consideration prior to the initiation of the project.
1. Coronavirus: Due to COVID-19 pandemic construction has been slowed down drastically due to either supply issues or government stay at home orders. This has a constraint on the amount of time the project needs to be completed due to government orders.
2. Vaccination: All members in the construction industry are required to be double dose vaccinated against coronavirus, for this reason workers have to take time off work and hence limits the schedule.
3. Money: The Australian government has allocated a $828 million budget. This is a set financial resource allocation done by the NSW government.
4. Time: Construction projects often take longer to complete than initially thought, for this reason the planning stage is the most critical to ensure key milestones are met to ensure the schedule is being met.
5. Stakeholders: Noise pollution due to machinery and construction works has an effect on the nearby stakeholders so there is pushback from stakeholders on the stadium being created. .
6. Resources: There is currently a shortage of timber in NSW along with resources being preordered to ensure the efficiency on site when building.
7. Quality: The works must be compliant with all Australian regulations and must be completed to a high standard to ensure that client needs are satisfied.
8. Work Health and Safety: All works must comply with WHS act 2011 and WHS regulation 2017, this compliant to safety may affect time and cost constraints as special needs may be needed.
7.3 RISKS
Risk Mitigation
Budget overrun
→ Reviewing a detailed plan before executing the project to make it more accurate.
→ Get to know the subcontractors’ capacity if they are able to meet the project needs. Get any information from outside whether the subcontractor works well
→ Minimising changes over the project
→ Ensure clear communication between stakeholders and project managers to minimise the chance of delay happening, which leads to cost overrun
→ Reallocating resources
Over Schedule
→ Reviewing a detailed plan before executing the project to make it more accurate.
→ Use a software application such as Microsoft Project to minimise miscalculation
→ Ensure clear communication between stakeholders and project managers to minimise the presence of delay
COVID-19
Weather constraints and natural disaster
Construction
Operation Risks:
→ Cost Risk
→ Schedule Risk
→ Performance risk
→ Operational risk
→ Doing a regular PCR Swab test to ensure the workers are safe
→ Vaccination is also required to enter the site
→ Reviewing the weather forecast to able to predict bad weather incoming
→ Weather constraints are connected with project schedule, if bad weather happened, a project would run over schedule. To fix this issue, weather constraints should be taken into account when scheduling a project.
→ Maintain a clear scope of work and accurate cost estimating in the project
→ Use a software application to minimise miscalculation on schedule
→ Undertake a performance management plan to ensure the that the project is built in accordance with the project specifications
→ Ensure the tools and utilities used are working effectively, and make a backup plan in case of failure
Risk Mitigation
→ Legal risk
→ External risk
→ Identifying and predicting the legal risk in early stages
→ Undertakeaweatherforecastreviewtocalculatetheexternal hazardsthatmightaffect the completion of the project
8 TEAM ORGANISATION
8.1 TEAM MEMBERS
Name Email
Daniel Daoud d.daoud@student.unsw.edu.au
Alisia Hanna a.hanna@student.unsw.edu.au
Raynard Susanto raynard.susanto@student.unsw.edu.au
Cindy Yuan cindypuisan.yuan@student.unsw.edu.au
Chuoyu Zou jessie.zou@student.unsw.edu.au
9.1 TEAM ROLES AND RESPONSIBILITIES
Name Role
Daniel Daoud Project Manager
Alisia Hanna Site Engineer
Responsibilities
→ Planning organising and orchestrating the completion of tasks.
→ Ensure tasks are on time and within the budget.
→ Overseetheentireprojecttoanalyseandmanagepotentialprojectrisks that may occur and eliminate them.
→ Reducecost whilemaximisingefficiencyastohaveincreasedrevenue.
→ Ensure all subcontractors understand their roles and responsibilities and supervise them to ensure they are delivering to the desired specifications/plans.
→ React to problems that may arise on site with solutions and liaise with the site team on how problems can be quickly fixed to ensure project parameters are met.
→ Manage reports and necessary documentation so all legal parameters are met.
→ Prepare plans with accurate drawings consisting of project specifications and cost estimates.
→ Design and execute engineering experiments to create workable and effective solutions.
→ Develop engineering calculations, diagrams, and technical reports in relation to the project.
→ Complete daily requirements such as technical and regulatory documenting.
→ Ensure projectsare completed ontimeand within the specifiedbudget.
→ Present analysis results and project solutionstotechnicalmanagement, senior leaders and key stakeholders as necessary.
Raynard Susanto Quantity Surveyor
→ Manage the construction project in all financial aspects including cost estimation.
→ Ensure that the project is being built within the budget.
→ Make adjustments to the budgeted project if there’s a change to the design.
→ Check the construction materials price with subcontractors and suppliers.
→ Prepare reports for evaluation.
Cindy Yuan Contracts Administrator
Jessie Zou Site Manager
→ Generate contract proposals that support the organisation’s goals
→ Create contract letters, notices and other communication means.
→ Analyse contract estimates such as proposed materials, cost of production and evaluate if they are reasonable and accurate.
→ Negotiate and consent contract conditions while ensuring that the project is delivered within the budget.
→ Assess the status of ongoing projects and share the progress with shareholders.
→ Ensure that all information and records are accurate and current
→ Examine contracts to ensure that they comply with local, state and federal rules and regulations.
→ Coordinate onsite labour activities and manage overall site performance.
Name Role
Responsibilities
→ Supervise construction site workers, assess their skills and schedule necessary staff training.
→ Makeregular safetyinspectionstoensurethesafetyof theconstruction site.
→ Maintain the quality control procedure and resolve onsite issues.
→ Ensure adherence to industry standards of the services being carried out, in reference to the company policy.
→ Review, implement and update project documentations (including construction site diary, incident reports and site reports), and keep the project management team and the client up to date
- Consultants and Certifiers
Barnaby Joyce MP Minister for Infrastructure, Transport and Regional Redevelopment
→ Consultants use their specialised knowledge in order to provide the necessary steps to make the building compliant to codes and regulations alongwithhavingoccupants’ safetyinmind.Theyworkverycloselywith designers of the project in order to meet certifier requirements. A certifier has the responsibility of giving formal validation and certifying that the installation, equipment, and performance of the installed and commissioned systems meet all applicable codes and standards and are in accordance with the authorised design.
→ The role of the minister for infrastructure, transport and regional development is to ensure that Australians have access to the necessary infrastructure requirements needed to achieve effective communication services, technologies and inclusiveness for economic growth while promoting Australian content and culture. It is with the minister and government funding that this project has been approved, it is key that the minister oversees the construction of the stadium to ensure it is on schedule.
9.2 TEAM COMMUNICATION PLAN
The main source of communication for this task will be in the form of a group messenger chat. This is the main source of communication as it creates a formal setting to complete work meanwhile allowing for people at work and in different time zones to understand what is taking place. The other form of communication will be in an online meeting program such as Zoom due to members located in places outside of Sydney. There will still be opportunity for face-to-face communication during stages with other group members.
In person meetings will be carried out on a weekly to fortnightly basis, with online zoom meetings taking place during the same period. This will ensure that enough time is being spent on this task and everyone will be able to understand their roles and responsibilities. If problems arise in the construction process, the team will notify the group messenger chat which will act as the main communication source. An arrangement for an emergency meeting via zoom or an in-person meeting to solve the problem will then take place. Google Docs also plays an important role for the report as it allows the team to add and adjust the document in distance or online whilst giving all the team members the opportunity to work on the same document at the same time.
Furthermore, team members will be assessing performance throughout the semester to ensure that the quality of work is outstanding. Performance will be carried out on a task-by-task basis and will be assessed by the group weekly. This ensures members are able to meet their task and can allow for
Risk
corrective action as by having weekly check-ups, any struggles can be voiced and can be correctly accounted for. Similarly, to ensure that this project goes to plan and is successfullycomplete, Advanced Constructions will ensure that each stage is complete with exceptional professionalism and to the standards of the marker. The company will further establish a decision-making process which will be carried out by team vote after all thoughts and perspectives have been voiced; this will reduce the number of disagreements within the group and will ensure that the majority is able to decide for a process, as it puts less risk on any individual person since everyone will be able to have their say. This will further establish a common ground between team members and set the goals of the project clearly so as it can be completed adequately.
9.3 TEAM RISK MANAGEMENT PLAN
Approach Taken to Mitigate Risk
The site may not be available to students → Approaching the developer and asking for access to the site prior may be useful in achieving access.
All team members are not based in Sydney so communication will have to take place online so all team members can be filled in.
Team members have work commitments, so they may find it challenging to work on the assignment
This group of students have not worked with each other so there may be a lack of trust or a doubt of each other’s skills
This course is not in person so there is less time in person, hence less time for the group to meet face to face to discuss the assignment.
9.4 SIGN OFF:
→ The use of Facebook messenger has proved beneficial in allowing the team to have the necessary communication needed to be a high-performance team. Regular check-ups with group members and weekly meetings has meant that communication is not really an aspect to worry about.
→ Being proactive and allocating tasks early in this assignment will allow for those with work commitments to complete tasks on their own times and will hence allow for a better output from the team
→ All members of this team carry a reputation of completing their tasks and being active members in group tasks. The use of meetings will allow for more trust within the group and allocating tasks will allow for accountability and responsibility for all group members.
→ The use of Facebook messenger has meant that the team can stay in contact with all members of the group.
→ Due to COVID there have been previous courses in which all group members have been fully online creating no face-to-face contact, this should mean that group members are familiar with communicating online.
I have participated in the development of this charter and agree to it
Team Member (Name) zID
Daniel Daoud z5309284 D.Daoud 14/09/2021
Alisia Hanna Z5312166 A.Hanna 14/09/2021
Raynard Susanto z5285167 R.Susanto 14/09/2021
Cindy Yuan z5271726 C.Yuan 14/09/2021
Chuoyu Zou z5314107 C.Zou 14/09/2021