Daniela Ruiz Gallego

Daniela Ruiz Gallego
Juan Daniel Londoño Jaramillo
Juan Esteban Tabares Gómez
Institución Universitaria Colegio Mayor de Antióquia Facultad de Arquitectura Pregrado Arquitectura 2022
Informe de Investigación
Asesoras Metodológicas. Arq. Mag. Sandra Vélez Murcia Arq. Mag. Diana Bustamante Parra Arq. Mag. Catherine Preciado Santa Arq. Mag. Natalia Cardona Rodríguez
Medellín, 2022
Zócalo y ciudad, Espacio público de los edificios de oficina en el centro de Medellín
Ruiz, Daniela rudanielagallego@gmail.com Lodoño, Juan Daniel juannjaramilloo@gmail.com Tabares, Juan Esteban juanestabares426@gmail.com
Informe de Investigación
La pieza, el lugar, y lo colectivo Trayectoria del edificio de oficinas y el primer nivel Relaciones horizontales y verticales
El PRIMER NIVEL Y SU INFLUENCIA EN EL ENTORNO
Analisis de la composición física y la apropiación del espacio Diagnosticar para rehabitar La norma sobre la rehabitación del zócalo
El zócalo del edificio de oficinas, como extensión del espacio público. Dinamizar - Atraer - Activar CONCLUSIONES REFERENCIAS BIBLIOGRÁFICAS
INDICE DE IMAGENES 6-9 12-18 19-24 25-33 36-45 46-47 48-55 58-61 62-71 72-73 74-75 76-79
Usualmente, se ha definido el zócalo como el espacio intermedio entre la calle y el edificio, también como la transición del espacio público al privado; Giambattista Nolli, representaba en 1748 la ciudad de Roma en un plano donde sombreaba en color negro los espacios privados, en cambio, las calles, espacios y edificios públicos se dejaban en blanco; como vacíos urbanos entre los volúmenes de las edificaciones, delimitando las áreas que podían ser habitadas y permeadas por el peatón.
Sin embargo, el crecimiento de la población y la preferencia de las personas por la calidad de vida urbana a la campesina, generó un fenómeno de construcciones en masa y, por lo tanto, las tendencias de crecer de manera vertical y no horizontal; en consecuencia, la ciudad de Medellín hereda de los estilos de la revolución industrial y los rascacielos norteamericanos; una serie de edificios de oficinas, los cuales reemplazaron el estilo colonial de la arquitectura Medellinense, que se venía desarrollando hasta los años 50 aproximadamente.
De ese momento en adelante se empezaron a construir edificios cuya característica principal es la composición de volúmenes alargados; dicha verticalidad impulsó la implementación de mixturas de usos entre la torre y su basamento para que se relacionara de manera abierta con la ciudad; estas primeras plantas entonces se denominaron en Latino América, zócalo urbano.
El edificio de oficinas a partir de los años 60 fue colaborador de la identidad de la ciudad y su objetivo sería representar la magnificencia y la prosperidad, de las entidades propietarias desde la monumentalidad y la altura; esta investigación centra su interés en las plantas bajas de los edificios de oficinas, pues allí, convergen el programa propio de la edificación y los flujos variables
Fig N° 1. Fragmento plano Nolli de Roma Fig N° 2. Fotografía rascacielos en Chicago Fig. N° 3. Fotografía aerea Av. Oriental 1976de la cotidianidad de los habitantes de la ciudad, por esta razón el zócalo es parte fundamental de la composición de la trama urbana, para que sea continua.
Teniendo en cuenta esto, se propone el zócalo urbano cómo una extensión y complementación del espacio público y las dinámicas sociales; la finalidad de esto es auxiliar las deficiencias de espacio público, que presenta la ciudad de Medellín, pues según los Informes de Calidad de Vida, del año (2019), la ciudad cumple escasamente con el 30% de lo recomendado por la Organización Mundial de La salud, en índices de espacio público por habitante; además se evidencian problemáticas como la inseguridad, el caos de los comercios informales, llevando a las propiedades horizontales de los edificios de oficinas a generar cerramientos, controles de seguridad y por ende el desuso de estos, el cierre de oficinas, locales, espacios deteriorados y por último el desconocimiento de la existencia de las actividades, servicios y/o comercios ofrecidos.
Actualmente, la teoría, en general, da por sentada la existencia del zócalo y que debe formalmente enlazarse con la ciudad, más toda la conceptualización que se teje alrededor del zócalo se encuentra separada e imperceptiblemente relacionada. Sin embargo, es menester mencionar La Planta Baja de los Rascacielos, de Carlos Mario Pérez Nanclares (2016) y el texto La Torre plataforma, Colombia, años 50 y 60, (2011) de Edison Henao Carvajal; quienes explican los antecedentes, de la planta baja y la torre plataforma como recurso universal aplicable a los trazados, pendientes, y composiciones de manzana de las ciudades colombianas; por las posibilidades de variación de esta y las relaciones urbanas.
Fig. N° 4: Tipos de zócalo Fig. N° 5: Foto aérea tomada en 1998. Alta densidad en el centro de Medellín Fig. N° 6: Relación entre zócalo y torrePere Joan Ravetllat (2005) también hace énfasis en la importancia de la planta baja como el punto de contacto entre la verticalidad de un edificio y la horizontalidad del emplazamiento, punto que tiene la cualidad de permitir diversidad de formas y usos.
Hasta este punto se evidencia el interés por el zócalo desde la composición formal, funcional y estético; sin embargo, el objetivo de la presente investigación es proponer estrategias de revitalización de los zócalos de los edificios de oficinas como nodos activos, habitables donde se pueda desarrollar el diario vivir de la ciudad, para ello no se debe concebir el zócalo del edificio de oficinas sin hacer referencia a las dinámicas del entorno, de los gustos de la comunidad, vincularse directamente con la localización, las centralidades de ciudad, la identidad, las costumbres y los hitos.
Por lo tanto, se debe mencionar a Jan Gehl, y su texto Ciudades para la Gente (2010) la cual muestra la importancia de los gestos de recibimiento y acogida de la planta baja para con el transeúnte, y finalmente el proyecto de investigación de Antonio Yemail, Reactivar es Reprogramar (2005) quien ve el mayor potencial en los espacios residuales de la ciudad.
Se busca, entonces, sugerir estrategias de intervención que respondan a los cuestionamientos de ¿cómo potenciar el zócalo urbano de los edificios de oficinas, si son tan importantes, para la población flotante y la identidad de la ciudad?, ¿Qué requieren los edificios de oficinas en su entorno inmediato para incrementar las visitas, atraer y no perder la vigencia?, y ¿Qué estrategias se pueden implementar en el zócalo para solucionar las deficiencias de espacio público de la ciudad?
Con relación a lo mencionado anteriormente, la intención es analizar el zócalo de los edificios de oficinas desde sus dinámicas y composición formal, para identificar las
Las críticas sobre los edificios considerados rascacielos, así como los análisis, se centran en la comparación de la altura de las torres y la forma adjudicada a la misma. Poco se ha discutido y estudiado sobre el papel de las plantas bajas y los elementos de relación urbana que introducen los rascacielos de la época.
(Pérez Nanclares, 2016, pág. 134)
Fig. N° 7 Actividades habituales centro de Medellín Fig. N° 8 Actividades habituales centro de Medellínnecesidades y problemáticas, abordando tres edificios del centro de Medellín construidos entre los años 60 y 80, los cuales son el Banco de la República que se encuentra entre las Avenidas Bolívar y Colombia; el Edificio Coltejer ubicado en la calle 52 y Junín; por último el edificio Vicente Uribe Rendón cuya localización es la Oriental con la Avenida La Playa.
En estos edificios se desarrolla la presente investigación, con una estructura de tres capítulos; iniciando con el “edificio de oficinas en de Medellín de los años 60 - 80” en el que se hace un acercamiento a los conceptos desde la búsqueda de documentación y planimetrías; que sustentan la importancia de tener una atención más integral a la hora de proyectar la planta baja de un edificio icónico, de igual manera es pertinente revisar la línea del tiempo de los antecedentes históricos del edificio en altura y las torre plataforma.
Con lo anterior ya se permite profundizar y llevar a cabo un análisis más minucioso desde el trabajo de campo; realizado en el segundo capítulo, “el primer nivel y su influencia en el entorno”; que consiste en la observación, conteo de personas, registros fotográficos y en video a las mecánicas sociales y la pieza; el funcionamiento de la sociedad en torno, de los usos y en qué espacios se dan; ello con el fin de arrojar y clasificar en tablas las necesidades del zócalo urbano de los edificios de oficinas; además se da un vistazo a la norma vigente, con el fin de idear posibles intervenciones realistas y viables.
También se ejecutaron entrevistas a profesionales, quienes darán una guía sobre cómo efectuar un tratamiento al zócalo; para finalmente concluir con el tercer capítulo “Corresponder a la ciudad para rehabitar el primer nivel” el cual desarrolla y unas estrategias con el objetivo de guiar en cómo se debe extender el espacio público al zócalo de oficinas.
Fig. N° 9 Edificio Banco de la República 1967 Fig. N° 10 Edificio Coltejer 1968 Fig. N° 11 Edificio Vicente Uribe Rendón 1977Con el objetivo de evidenciar la importancia del edificio administrativo de Medellín, el primer capítulo de esta investigación busca determinar los conceptos fundamentales que giran en torno a las relaciones dadas entre edificio y ciudad; este marco conceptual, permite construir criterios para la interpretación y comprensión de las problemáticas, actuales; con base en los antecedentes históricos de los edificios administrativos en sus distintas tipologías. Para ello se consideran tres edificios icónicos de la modernidad Medellinense, dados entre los años 60 y 80.
Para conocer y entender la importancia del papel del zócalo urbano en ciudades cómo Medellín es conveniente ver dicho concepto cómo una composición de términos, términos que se tejen alrededor de este y que no se deberían separar a la hora de intervenirse o diseñar el “zócalo”; una idea para comprender las relaciones conceptuales, es agrupar los términos en tres categorías: La pieza, la cual contiene el zócalo; el lugar, que es donde habita la pieza y por último el colectivo, que hace alusión a quienes ocupan, utilizan y manipulan el espacio compuesto por, la pieza, el lugar y el zócalo.
El edificio de oficinas, como se conoce y se ha venido desarrollando en la ciudad de Medellín y en todas las ciudades de Colombia; está íntimamente relacionado con el concepto de edificio en altura y el rascacielos, que se dio precisamente por la tendencia de las urbes en crecer verticalmente; pues los últimos 50 años las principales edificaciones de usos de oficinas, o administrativos fueron edificios altos, ejemplo de ello las torres Atrio en Bogotá (2015), La Torre de Cali (1984), Torre Colpatria (Bogotá 1978), como los más representativos; estos prototipos prosperan en Colombia a raíz de como Norte América y Europa visualizaban el futuro de las ciudades modernas.
Horacio Capel, (2003) expone que el proceso de verticalización, tiene que ver con la construcción de edificios para oficinas, sedes de bancos y compañías, pero que también se implementa en la vivienda; y que esta predisposición al edificio en altura, es una evolución de propuestas y teorías como las que planteaba el arquitecto y músico Iannis Xenakis en Ciudad cósmica, escrita en Berlín (1964). En la que se expone el paso a la futura ciudad vertical, cuya altura podría alcanzar varios miles de metros, en torres; ciudad vertical que podría
ocupar una superficie mínima de terreno con relación a su población, y se caracterizaría por la movilidad vertical a través de ascensores y aceras o calles rodantes.
Si bien la ciudad cósmica de Xenakis era una utopía sobre desarrollar la vida urbana en altura a gran escala, la verticalización de igual manera se daría de manera veloz, e interpretada en función de cada ciudad; pero todas concluían en un progresivo impulso de la ciudad de habitar en altura, pues el espacio urbano horizontal ya no daría abasto, para el incremento de residentes en busca de la oferta de calidad de vida en la ciudad; en este mismo orden Louis H. Sullivan (2007) explica que la raíz del modelo de edificio de oficinas viene de la necesidad de la oficina para la economía de las urbes, la creciente población y con ello la congestión de los centros, el valor del suelo, y las técnicas nuevas como el ascensor, un elemento revolucionario para ir de manera vertical más fácilmente y adicional a esto los nuevos métodos de la construcción y materiales como el acero que permitieron edificios rígidos, seguros y económicos de gran altura; estimularon la mayor cantidad de pisos, apilados unos sobre otros, surgiendo así una forma de construcción elevada llamada el “moderno edificio de oficinas” (pág. 403)
Se considera entonces el edificio de oficinas como una tipología del edificio en altura o el rascacielos; donde su característica principal es la de tener una geometría prolongada, con una base de contacto con el suelo y una reproducción de la misma planta hasta su remate, según el número de pisos deseados.
Ciertos críticos, y muy reflexivos, han adelantado la teoría que el verdadero prototipo del edificio alto de oficinas es la columna clásica, que consta de base, fuste y capitel, la base moldurada de la columna típico de los pisos inferiores de nuestro edificio,
El edificio de oficinas de Medellín
el eje liso o estriado sugiriendo la monótona serie ininterrumpida de oficinas-niveles, y el capitel el poder completo y la exuberancia del ático. (Sullivan, 2007, pág. 406)
De esa llamada “base” del edificio, tiene origen la idea de zócalo, pues este punto de contacto con el suelo, es el contacto con la ciudad; varios autores han mencionado que es punto de gran importancia y es allí donde se deben tomar las decisiones más importantes del edificio; un proceso adecuado y ético de diseño considera como parte fundamental la planta de acceso, por su relación con el entorno, con la superficie y la topografía, con la calle y con las personas, esa base que enlaza usos interiores y exteriores.
La relación existente entre el rascacielos y la ciudad requiere de un tipo de espacio que oscila su carácter entre lo público y lo privado, siempre presente en las plantas bajas, las cuales adquieren la condición de plantas urbanas. (Pérez Nanclares, 2016, pág. 10)
No obstante, es de aclarar que “zócalo” es un término de la arquitectura y la construcción, según La Real Academia Española: Diccionario de la lengua española 23.5ª Edicición, que se refiere al cuerpo inferior de una estructura, como un pedestal, o la franja inferior de las paredes; por ende, tiene sentido en el vocablo latinoamericano el relacionar el primer nivel o la planta baja de un edificio con el término zócalo; para definirse entonces como esa franja del primer nivel que se relaciona con la calle y que es punto intermedio entre el privado del edificio y la ciudad.
Otros idiomas lo definen mejor que el nuestro, (…) Piano terra, Ground floor, Reza-de-chaussée o Erdgeschoss, son términos que aluden de manera distinta pero inequívocamente a esta trascendente
Fig. N°18: Ilustración comparativa columna clásica con el rascacielos.
Fig. N° 19: Ilustración detalle zócalo en la costrucción
Este elemento de transición de ciudad es el que posterior mente funciona como una extensión del espacio público, “como un medio para integrar los componentes formales e informales de las ciudades, los cuales frecuentemente se encuentran segregados social y espacialmente. (Grauer & Samper, 2016, pág. 15)
toma de contacto del edificio con su entorno, la calle, la tierra o el suelo. Más que de un punto, un nivel o una cota, hablamos de un espacio, de la generación de un espacio surgido a partir de una dualidad difícil y al mismo tiempo imprescindible. (Ravetllat, 2005, pág. 26)
Cuando se habla del zócalo, y la pieza o edificio de la que hace parte, en determinado momento se debe tocar el concepto de espacio público, concepto que es inmensamente extenso; pero una definición aceptada por varios es “el espacio público como un vacío con forma, constituido por la edificación y elementos que lo bordean como equipamientos y circulaciones.” (Perahia, 2007, Parr. 3), una manera más gráfica de entender esto, es el plano Nolli, pues Giambattista Nolli en 1748 representaba el plano de Roma como vacíos en blanco, las calles y los espacios colectivos; es decir, el espacio público era el negativo o el opuesto a los espacios privados el edificio privado, o la vivienda.
Sin embargo, para esta investigación la idea de espacio público es más que el espacio vacío, es el lugar para las dinámicas colectivas y sociales; Manuel Delgado, (2011) basado en varios autores lo define como: el lugar de acción y lugar de la comunicación (…) como espacio de interacción constate entre habitantes de manera intencionada o inadvertidamente; tambien se le ha llamado al espacio publico “lugar de la accesibilidad universal (…) pues hace referencia a lo colectivo y abierto para todos; y finalmente como el resultado de una construcción social que está en permanente proceso.
De manera concreta se puede entender “el espacio público como una producción social, llevada a cabo en
El edificio de oficinas de Medellín
este caso entre desconocidos y basada en interacciones efímeras.” (Marrero Guillamón, 2008, pág. 79)
Estas interacciones efímeras es lo que comúnmente se designa como dinámicas sociales, que son todas estas conductas, actividades y demás fenómenos que se dan en las comunidades y que en este caso van a depender en gran parte de la experiencia física que le provea el edificio a su zócalo.
El fluir de las costumbres, usos y creencias de una sociedad. Es el mecanismo que rige la conducta de las masas frente a determinados estímulos y en determinadas circunstancias, siempre respondiendo al condicionamiento social al que el individuo ha sido expuesto durante el transcurso de su vida, la propia experiencia y el subconsciente.
(Méndez, 1984, pág. 14)
Ligándose directamente con esos espacios de gran confluencia, y de libre acceso, como lo son los centros de ciudad, quienes entonces son los principales sitios donde se encuentran los edificios de oficinas, y además los espacios que por naturaleza demuestran de manera más clara el funcionamiento de las dinámicas sociales de la ciudad y con las que debe interactuar el edificio desde su primera planta, es decir ya dicha planta baja no solo debe interactuar con elementos físicos como la calle, o la topografía sino con asuntos más abstractos, intangibles y variables como lo es la sociedad.
Esto se da para Medellín y también, alrededor del mundo los centros de ciudad, son elementos espaciales que surgen de la personalidad de la ciudad, donde confluyen la arquitectura, la identidad y la cultura; de modo que estos corazones urbanos son un gran reto en el momento que una edificación tiene el cometido de vincularse a ellos.
Entre las décadas de los años 40 y el 50 se pueden visibilizar en las principales ciudades colombianas, cambios que pretendían convertir el aspecto pueblerino de las mismas en centros urbanos modernos. (Botero Herrera, 1996, pág. 169)
Para cerrar, Pérez (2016) habla del centro de ciudad y cómo históricamente cooperaron al desarrollo de los edificios de oficinas en altura.
Los centros de ciudad determinaron pautas físico espaciales para la adaptación de edificios en altura, se construyeron numerosas edificaciones que como característica común presentan el hecho de estar construidas en predios inscritos en manzanas consolidadas incluyendo en su configuración formal una torre liberada de medianeros o relacionada con ellos mediante dispositivos de adaptación al espacio urbano. (pág. 25)
Para la comprensión de esta investigación, paralelamente se encontró que el edificio de oficinas no solo cumple una función con la ciudad desde el zócalo urbano; también cumple un papel importante en la identidad de la ciudad, se concibe por consiguiente el edificio oficinas como punto de referencia, identidad histórica, cultural y como hitos que el peatón reconoce al andar, para esto Lynch (1960) usa el término “mojones”:
Puntos de referencia, que se consideran exteriores al observador, por lo común se trata de un objeto físico definido con bastante sencillez, por ejemplo, un edificio, una señal, una tienda o una montaña. Su uso implica la selección de un elemento entre una multitud de posibilidades. Algunos mojones están distantes y es característico que se los vea desde muchos ángulos y distancias, por arriba de las cúspides de elementos más pequeños, y que se los utilice como referencias radiales. Se trata de claves de identidad e incluso de estructura usadas frecuentemente y parece que se confía cada vez más en ellas a medida que el trayecto se hace más familiar.
El edificio de oficinas de Medellín
Si bien ya se ha visto en el anterior apartado el edificio de oficinas como concepto; el recorrido histórico del edificio de oficinas que hoy ocupa la ciudad de Medellín, comienza con el cambio de época, que trajo el desarrollo industrial, convirtiéndose en un elemento arquitectónico representativo de la modernidad, una tipología de edificio en altura, dedicado a alojar actividades administrativas, económicas y lucrativas; el edificio de oficinas que se construiría en Colombia hasta 1970 se remonta a Norteamérica.
Pérez (2016) cuenta que la idea de rascacielos es un fenómeno moderno, que nace, en Chicago, durante la última década del siglo XIX; pero que para los años 20, Manhattan se había convertido en una vorágine de edificios, que alcanzaba a limitar la adecuada entrada de luz hasta las calles; Idea, que posteriormente llegaría a Colombia cuando el edificio en altura en Norte América tuviera un recorrido de errores y aprendizajes del hecho de llevar la ciudad a las alturas.
Y aunque el rascacielos actualmente no es la única tipología de edificio de oficinas, pues también encontraríamos el edificio horizontal, ya se ha presentado la trascendencia de la verticalidad en los estilos de la época.
No obstante, el precedente del edificio de oficinas en altura tiene un recorrido largo, Hernández Chávez (2002) hace una breve reseña de la evolución del espacio administrativo o de oficinas, de la que se infiere entonces que, el edificio de oficinas como tipología y cómo concepto no aparecería hasta el siglo XIX, y que el motivo de ello es que hasta la última década del siglo XIX, las ciudades cambiarían sus mecánicas y la mayoría de la población se dedicaba al trabajo campesino, minero o marítimo.
El edificio de oficinas de Medellín
Fig. N° 29: Oficios época medival, vinicultor Fig. N° 27: Vista aérea parcial del centro de Chicago (Loop), de la guía de la ciudad. Fig. N° 28: Fotografía manhattan años 20Aun así, la actividad y el atribuir a un espacio el uso de “administrativo y de servicios” estaba ya aunque disimulado, vigente desde aproximadamente el siglo XV; cuando Franceso Di Giorgio, Arquitecto italiano, nombró en uno de sus tratados la “Casa Degli Officiali” que se ubicaría en la plaza de la ciudad; también una muestra importante es el palacio de los Uffizi (1560) de los Medicis, que se tomaría como referente en Europa; hasta esta época las oficinas no tenían un edificio definido, pero tenían espacios específicos al interior de otras tipologías, como en los mercados, las bibliotecas, despachos de aristocracia, consultorios e incluso viviendas en la edad media hibridas entre viviendas y talleres.
Para 1819 Jonh Nash y Robert Abraham dan inicio oficial a la tipología de edificio administrativo o de oficinas, con el “County Fire Office”; esta tipología seguirá desarrollándose a partir de las necesidades de la revolución industrial y el capitalismo norteamericano; para la segunda mitad del siglo XIX se distinguen tres tipologías: el edificio corporativo, el edificio de bolsa y el especulativo; ejemplos de ello el Life and British Fire office (1831) The Piece Hall (Halifax Inglaterra) y el Reliance Building (1890).
El edificio corporativo surge de la iniciativa de las grandes corporaciones para encargar el diseño de un edificio para sus oficinas, para el trabajo de oficinas y las necesidades de una empresa. Esto dio pie a la creación de proyectos osados y nuevas composiciones espaciales.
El edificio de bolsa, se basaba en un esquema celular, rodeado de un espacio central, para desarrollar transacciones financieras, además su ubicación y reconocimiento para estar al alcance de todos y funcionar óptimamente. El origen de ese orden, los teóricos, se lo atribuían a las iglesias, y a los mercados.
En cambio, la tipología especulativa, era un nuevo esquema que cambió la manera de construir el espacio administrativo, la base de ello es generar espacios para alquiler de oficinas, y se desarrollaban las tipologías según las teorías sobre el orden y la productividad del hombre en un entorno laboral administrativo.
Ya teniendo la tipología definida, el edificio de oficinas; se convertiría en un elemento común de la ciudad con los mencionados anteriormente avances técnicos de la construcción como el acero de refuerzo y el acero estructural, y otros inventos como el ascensor que evolucionó rápidamente de freno a vapor a hidráulico en 1870; la escuela de Chicago fue quien dio origen a los primeros rascacielos de oficinas como el home Insurance Building 1883-1885.
Mas, sin embargo la ciudad de New York desarrollaría la técnica y difundiría el edificio administrativo como rascacielos por el mundo y así mismo llegaría a las principales ciudades Colombianas; en ese orden de ideas, Estrada Cano (1993) consideró que el primer rascacielos de Medellín fue el edificio “Henry” con seis pisos y mansarda, pues entre 1900 y 1930 la altura promedio era de dos a cuatro pisos; y la forma de estos se trataba de volúmenes puros con fachadas planas y tal vez balcones. Para esta época era frecuente ver la ornamentación en fachadas de molduras, revoques y acabados, influenciados por la estética europea.“A principios de la década de los veinte, con el edificio Olano llega el primer ascensor, lo que permite pensar en aumentar la altura de los edificios de oficinas.” (Estrada Cano, 1993, pág. 80)
La idea de que los centros de ciudad Norte Americanas y del mundo se llenarían de altos edificios en la época industrial en lo que se refiere a las nuevas condiciones de vida y trabajo con dinámicas y morfologías de ciudad
El edificio de oficinas de Medellín
utópicas; tiene un gran recorrido, pero finalmente, el que más se le acercaría a la tipología de edificios de oficinas en plataforma que vemos en Colombia y el centro de Medellín, a partir de los años 60 se fundamenta en la Highrise City de Ludwig Hilberseimer (1924); quien “propone un esquema teórico de ciudad moderna en altura, que establece una estructura conformada por plataformas, destinadas a usos industriales y comerciales y torres de 15 pisos” (Henao Carvajal, 2011, pág. 30)
Una muestra visual, de la evolución del rascacielos en torre plataforma que después influiría los arquitectos de Colombia y Medellín es la Lever House (1949) “la Lever se caracteriza por ser un conjunto de dos partes claramente diferenciadas: la plataforma, que se desarrolla en un edificio bajo horizontal, y la Torre que se representa en un prisma de proporciones verticales” (Henao Carvajal, 2011, pág. 36)
Simultáneamente en Colombia se venían avanzando planes de desarrollo, por lo tanto, se evidencia la búsqueda de una ciudad próspera y organizada con el plan piloto de Wiener y Sert, (1948 y 1950), quienes, con raíces en la carta de Atenas, aplicaron “los Principios del urbanismo moderno en el espacio de la ciudad: Zonificación, funcionalidad, eficiencia.” (Mesa Sánchez, 1997, pág. 20) Para una creciente ciudad industrializada como Medellín ordenaron alrededor de: Las cuatro funciones doctrinales del urbanismo moderno: habitar, trabajar, cultivar el cuerpo, el espíritu y circular “síntesis de todas” las actividades humanas. En este sentido, el Plan pretendió la segregación de estas funciones y a su vez propendió la eliminación de áreas de uso mixto con el fin de organizar la ciudad. (Cuervo Calle, 2017, pág, 214)
Planes que finalmente repercutieron en una visible
división de las categorías sociales, dejando de lado la realidad de la ciudad, sin darle crédito la cotidianidad y desarrollo cultural; dándole el protagonismo al centro de Medellín; esto hizo que la ciudad obligara desde su forma y economía al ciudadano a trasladarse, y desarrollar gran parte del día y de sus vidas laborales y económicas en torno del centro de Medellín donde estarán adscritos los edificios de oficinas.
Edificaciones monumentales que representaran entonces no solo la imagen de una entidad sino también a la ciudad misma, puesto que las dinámicas del habitante se desarrollarían ligados a los edificios de gran altura, pues aquí se aglomeraba la mayor parte laboral y comercial de la ciudad, dado la organización categorizada de la ciudad. “La carencia de servicios comunales en los barrios, conserva todo el poder de atracción en el centro, el cual se congestiona cada vez más”. (Hernández Ciro, 2010, pág. 150)
Es así como para finales de los 60 el sector textil, dominaba la economía de la ciudad, por consiguiente, el edificio más alto y llamativo de la época sería un grande de la industria textil, “el Coltejer”. Construido en 1968.
La zonificación y la omisión de espacios públicos y colectivos, no permitió la conciencia del dinamismo social y cultural de Medellín, y dejó la “Única identidad viva: el barrio, la vida cotidiana, lo privado.” (Mesa Sánchez, 1997, pág. 23) refiriéndose a la constante presión sobre las personas con la disposición zonificada de la ciudad; esto sitúa al edificio de oficinas, como el volumen que se dispuso para cumplir funciones únicas debido a la poca conciencia del uso futuro de ellos, “es posible evidenciar la fuerza dominante de los actores económicos en la construcción de sentidos que se tejen sobre la calle, de alguna manera, el actor privado en alianza con el actor público se impuso sobre las demás significaciones
El edificio de oficinas de Medellín
impulsando un campo de poder sobre el paisaje y sobre las prácticas sociales.” (Garcés Arboleda, 2018, pág. 80)
Varios edificios de oficinas en Medellín, se convirtieron en referentes e hitos importantes, pues el edificio privado no se resume solo a que cause inquietud por ser un edificio de gran altura, es que además hace parte del colectivo, como explica Garcés Arboleda, (2018) en su texto sobre la calle Junín: “Fue transformándose a merced de los intereses para los cuales fue definida, intereses netamente comerciales… un tránsito ligado necesariamente a actividades de tipo empresarial y comercial, las personas caminaban esta carrera en búsqueda de resolver asuntos legales o pactar negocios” (pág. 74)
Para Colombia y especialmente para Medellín, la modernidad y los edificios prominentes empezaron a poblar la ciudad en la década de los 60 y 70; en este punto de la historia se encuentra la base y la identidad del edificio de oficinas, como lo describe (Glick, 1992), “La construcción de imponentes estructuras, grandes rascacielos y monumentos son hechos en parte para impresionarnos o para insinuar la importancia que van tomando algunas personas, organizaciones o entidades.”
Es así como se demuestra que la capacidad de llevar a cabo proyectos de grandes edificios en Medellín, solo se le es posible a las entidades públicas y privadas, por su alcance económico, pero es además el acceso al conocimiento técnico requerido y adicionalmente la base del concepto del edificio de oficinas, es la muestra del poder de un sujeto o entidad en un elemento arquitectónico; como si de mensajeros se tratara, los edificios privados que se construyeron en Medellín y se seguirán construyendo llevan marcados implícitamente en su composición de gran formato el sello que identifica la economía de la ciudad.
Dados los antecedentes históricos y conceptuales que se plantean en lo que se refiere al primer nivel, y teniendo como fin un entendimiento de la importancia de los edificios de oficinas y su zócalo para la ciudad, se presentan tres edificios, ubicados en el centro de Medellín; importantes por su localización, escala y trayecto histórico para la ciudad.
El emplazamiento y la ubicación estratégica de los edificios corresponden a la representatividad de las instituciones que generan los encargos.
“Los predios en los que se emplazan los edificios institucionales son piezas claves del desarrollo urbano de la ciudad.” (Villa Montoya & Correa Velázquez, 2014, pág. 41)
A continuación, tres construcciones que son hitos con respecto a la ciudad e incluso a escala Nacional; y que, si bien en sus instalaciones hay oficinas, y usos administrativos, la ciudad les exigió mixturas de usos y una recepción acorde el contexto.
Si se les compara, claramente tienen tendencias verticales, correspondiendo a la labor de representar entidades y demostrar el progreso paisa. Pero aun así cada uno tiene particulares maneras de tratar la superficie y la relación con el entorno, a demás de la escala; se seleccionaron entonces un ejemplo del edificio plataforma, otro en el cual la torre es independiente de la plataforma y finalmente una torre totalmente vertical sin plataforma definida.
No obstante, estas tres arquitecturas hacen parte del gran sistema que es el centro de Medellín, la variedad de actividades, y el frenético ir de venir de medios de transporte, personas de todas las clases.
El edificio de oficinas de Medellín
Construcción: 1968 – 1970
Altura: 23 pisos Ubicación: Cl 50 (Av. Colombia)
Cr 50 (Av. Palacé) Cr 51 (Av. Bolívar) Cl 49 (Av. Ayacucho)
Un edificio administrativo, un Banco que carga el peso de representar la economía del País, no es el más alto, pero aun así genera respeto y se lleva la atención del transeúnte al ocupar una manzana completa y estar enfrentado por el Parque Berrio, espacio que hace parte desde hace muchos años del colectivo de la ciudad y que también es un gran punto de referencia, su forma es básica, utiliza las líneas rectas y la edificación se compone de rectángulos superpuestos.
En cuanto al zócalo concentra la torre en un costado de la plataforma, esto permite que la base tenga un carácter más público, el zócalo se compone de la superficie que es una gran plazoleta con espejos de agua, y la plataforma que incluso permite el paso a través de ella, y está enmarcada por vegetación; como los edificios de su época emplean el acero y el vidrio oscuro como contraste al gris del concreto como materiales principales.
Es una edificación que enmarca desde su costado sur el Parque Berrio, su composición consta de tres partes superpuestas: una plazoleta que absorbe las diferencias de nivel entre las calles, sobre esta plazoleta una base o plataforma horizontal en forma de “L” elevada, que permite el tránsito peatonal a través de la plazoleta, y define dos espacios urbanos: el elevado (la plaza) y el soterrado (la plazoleta), finalmente se remata con una torre dispuesta sobre el brazo suroeste de la base, cuya planta es cuadra y el punto fijo nuclear permite liberar las fachadas. (Hernández H, 2021, pág. 134)
El banco de la república contiene oficinas, pero también es sede el centro cultural de Medellín, Banco de la República; sede del centro de documentación económica enfocado en la investigación y divulgación de la cultura económica, además de la colección filatélica, exhibición monetaria; exposiciones temporales distintas cada cuatro (4) meses, auditorio con capacidad de 150 personas y sala de exposición, compra y venta de metales precisos, ventas de oro, plata y platino para uso industrial.
Este Banco lleva entonces más de 50 años acompañando la ciudad, siendo testigo de los cambios del centro, siendo un punto de encuentro, pues en una esquina reside una de las “Gordas” de Botero, también es de destacar la cercanía con el viaducto del metro de Medellín y la estación parque Berrio; el edificio del Café que siempre lo acompaña y que parecieran ser uno solo; finalmente es un edificio con una gran extensión de zócalo, sin embargo, los últimos años, no se da uso sino hasta el 5.° piso, los accesos son restringidos, se han clausurado entradas y su infraestructura ha sido maltratada por manifestaciones.
Construcción: 1968 -1972
Altura: 172 pisos
Ubicación: Cl 52 (Av. La Playa) y Cra 49 (Junín)
Este es posiblemente el edificio más icónico y reconocido, representa la Compañía Colombiana de Tejidos, (Coltejer) y fue en su momento el rascacielos más alto de Latinoamérica, aun así, la edificación no solo carga sus usos, sino el símbolo del progreso colombiano, en él habitan varias cadenas de radio, oficinas y comercios.
La torre Coltejer emerge por una necesidad de la empresa textilera (Coltejer) de tener un edificio donde ubicar sus oficinas, se vuelve una realidad a través de un concurso privado donde se presentan 6 proyectos, quedando como ganador la propuesta del equipo Germán Samper, Raúl Fajardo y Jaime Muñoz.
Se inserta el edificio en una manzana antes ocupada por el Ed. Gonzalo Mejía diseñado por Agustin Goovearts en 1922, donde se encontraba el teatro Junín y el hotel Europa.
El lote es rectangular con una adición a un costado que lo convierte en un predio irregular; la torre emerge del suelo en una esquina libre, con una base lateral que la separan, pero la articulan a la manzana, densificando la manzana verticalmente, con un volumen que llama la atención al disminuir su sección a medida que aumenta su altura, un remate icónico y la fachada compuesta por los elementos estructurales. (Hernández, 2021, pág. 78)
Fig N°: 51 Esquema Planta primer nivel
Fig N°52: Esquema, sección transversal
El remate: Hay un evidente descuido en los remates de los edificios altos. Cuartos de máquinas, tanques de agua, culatas, avisos, antenas. Y estos remates, son los que conforman la silueta de la ciudad moderna. Dentro del tal descuido una silueta característica, bien diseñada, no solo da el ejemplo para el futuro, si no que se puede convertir en motivo de propaganda. Un logotipo a 140 metros de altura, conforma el paisaje urbano y lleva el nombre de la empresa a las más alejadas regiones. (Hernández, 2021, pág. 87 Cita a Germán Samper)
Ya diversos autores han hablado sobre el Coltejer, y es innegable su atractivo, la imponencia que ejerce sobre la ciudad, que se distingue de entre los demás desde varias cuadras antes y que también se le reconoce el tratamiento de la superficie, los cambios de nivel que diluyen el espacio privado al público, la materialidad; un gran zócalo de esquina que habitan cientos de personas a diario, aun así su acceso también es controlado por horarios y se han creado nuevos cerramientos a diferencia de los diseños iniciales por motivos de seguridad.
Construcción: 1977-1980 Altura: 17 pisos
Ubicación: Av oriental y Av. La Playa.
Este edificio se encuentra en una importante esquina del centro de Medellín; es una edificación que da cuenta lo hablado hasta ahora sobre el histórico recorrido de la arquitectura de la ciudad, Todo el proyecto arquitectónico e incluso su localización sobre la Av. La Playa y La Av. Oriental, es la resulta de los cambios que la ciudad tuvo en los años 70, cuando se hizo la ampliación vial más grande que ha tenido Medellín “el ensanche de La Av. Oriental” en la búsqueda del desarrollo y el progreso; que dio pie para la construcción de manzanas con edificios imponentes a lo largo de las avenidas del centro de Medellín; como lo es el Ed. Vicente Uribe Rendón.
Natalia Ospina, habla un poco de la historia de este edificio; que se construyó donde se encontraba el antiguo palacio arzobispal de Medellín, proyecto a cargo del grupo de arquitectos “Conconcreto y Arquitectos e ingenieros asociados” liderado por el Arq. Augusto González, Carlos Ceballos, Iván Londoño; en un lote de 2378,90 m² y describe el edificio como un elemento que:
“reconoce la esquina y lo vincula con el acontecer urbano, resuelve la continuidad del espacio público y libera gran parte del primer nivel con un retranqueo que genera un hall de 12 pisos de altura, una muestra de la generosidad del proyecto con la ciudad.” (2021, pág. 124)
Sus 17 pisos y 69 m de altura, la peculiar forma de paralelogramo y la columna expuesta en la esquina que lo hace fácil de distinguir entre las demás edificaciones de la ciudad; aloja oficinas, locales comerciales y de servicios en sus primeros niveles.
El diseño juega con los cambios de nivel y conecta dos calles significativas para Medellín, La Av. La Playa y la Av. Oriental, a través de un semisótano, un punto a resaltar de este edificio son sus escaleras, que funcionan de espacio público, y hall de acceso para la ciudad, desde las dos avenidas; también es importante recalcar, que a diferencia de los demás edificios este no cuenta con plataforma, sino que es una edificación lineal, sin embargo, hace el debido tratamiento del primer nivel.
Este capítulo concluye en que dichos edificios, fueron un cambio radical, que buscaba poner a Medellín en la mira de otros países, para desarrollarse, crecer en infraestructura y en economía; y en esa búsqueda algunos reemplazaron espacios culturales y de atracción que aun la ciudad recuerda y piensa que se perdió la identidad colonial de la ciudad. La arquitectura de esta época a través de estos edificios demuestra la intención de apropiarse de su lugar de emplazamiento y generar una huella notable; cumplen con los objetivos de iconicidad y reconocimiento, jugando con la verticalidad y la horizontalidad como lo es: desde la torre, como el ed. Vicente Uribe Rendón, como el Banco con la torre plataforma y la torre aislada de la plataforma como lo hace El Coltejer; también se demuestra que su tendencia vertical da la necesidad de combinar usos, y la búsqueda constante de dialogar con la ciudad; finalmente entonces se demuestra un buen desarrollo y pensamiento arquitectónico en la época y la búsqueda de relacionar el zócalo y la imagen del edificio con la ciudad desde la arquitectura.
Teniendo un contexto básico y un estado actual sobre el zócalo del edificio de oficinas, se considera fundamental el análisis formal, espacial, normativo de la planta baja y cómo esta influye en las dinámicas sociales de su entorno, para ello se realizan trabajos de campo de observación y cualificación.
Al analizar los fenómenos cotidianos y comportamientos sociales, es posible entonces determinar cuáles son las problemáticas y el deterioro, fundamentados en un método de análisis, y la normativa actual; con ello será posible definir posteriormente las categorías y lineamientos que requieren intervención.
Se refiere a un análisis de la composición física del zócalo, que busca identificar las deficiencias, fortalezas y oportunidades del ámbito físico, material, formal y paisajístico de los zócalos de los edificios de oficina, estudios de caso.
Fortalezas:
Son condiciones del zócalo y la edificación en general que no necesitan modificación e incluso deberían ser preservadas.
Hay variedad de especies ornamentales, las personas utilizan las jardineras para sentarse, escampar, recibir sombra.
Escultura Gorda Botero: Elemento distintivo y turístico.
La fachada, la forma y el remate, reconocido a nivel nacional, cómo icono de la ciudad, fácilmente distinguible, el desenlace de la torre con el suelo, la plataforma aislada, buen tratamiento de la manzana.
La forma de paralelogramo de la planta, donde el vértice remata en la esquina con un elemento estructural y el retranqueo de la fachada, dota de protagonismo y sensación de monumentalidad.
Tabla N° 1 : Matriz dofa Fortalezas
Fachada, forma: Forma simple y agradable a la vista, la simetría de la plataforma y la torre que equilibra la horizontalidad.
El tamaño del predio: pues ocupa una manzana entera, además hay equilibrio entre lo construido y la ocupación.
Conexión de vías: corresponde a la esquina y a las vías que la bordean, las escalinatas, los locales atraen y dan movimiento al zócalo. La gradación de público a privado entre zócalo y torre. Plazoleta–locales comerciales en varios niveles–oficinas
Conexión vías, entorno: El edificio conecta las dos avenidas y genera continuidades con la permeabilidad del primer nivel y el sub sótano.
Son espacios, o elementos del entorno o la edificación con potencial de prestar un servicio público.
Cubierto–descubierto y cambios de nivel:
Las transiciones de público a privado se demarcan por lo cubierto y no cubierto. También los cambios de nivel, dan dinamismo a la planta.
Edificio ColtejerPlazoleta: Espacio que trata de introducir el publico al edificio
Banco de la República Vicente Uribe Rendón
Av. La Playa: El movimiento comercial y cultural de la Avenida y su amabilidad con el peatón.
Av. Oriental: Vía arteria, que conecta a nivel de ciudad y regional. Conexión con el tranvía.
Tabla N° 2 : Matriz dofa, Oportunidades.
El metro: La conexión con el viaducto del metro y la estación. A demás de estar en frente del parque Berrio.
Mixtura de usos: Oficinas en la torre y comercio en el zócalo, que corresponden a la Av. Junín, que es una vía comercial.
Mixtura de usos, cambio de niveles: Locales comerciales en primer piso y sub sótano, oficinas en pisos superiores.
El primer nivel y su influencia en el entorno. 37
Son espacios, elementos del entorno o la edificación con potencial de prestar un servicio público.
Separación Parque Berrio: La Av. Bolívar separa el edificio del parque. Cerramientos nuevos: se clausuran espacios para evitar y controlar el paso y la permanencia de las personas.
Oferta cultural y actividades ocultas: Este edificio tiene una oferta cultural desde la entidad banco de la república, y espacios como el museo filatélico, el auditorio y el archivo; sin embargo, se ubican en pisos superiores.
Vegetación: Vegetación: La vegetación no se implementa o muy poco al interior del zócalo
La Vegetación: no se implementa al interior del zócalo
Mobiliario urbano: Los espacios para sentarse o escampar no se imple mentan o se implementan poco al interior del zócalo
Mobiliario urbano: Los espacios para sentarse o escampar no se implementan o se implementan poco al interior del zócalo Escultura: “El esfuerzo del hombre” de Rodrigo Arenas, en la Av. La Playa.
Son componentes del zócalo, o situaciones en torno a este, que evitan que sea un espacio agradable y atractivo.
Banco de la República
Espejos de agua: Elementos inutilizados y que requieren mantenimiento.
La edificación no cuenta con elementos de ayuda para las personas con movilidad reducida.
Edificio Coltejer
Se clausuran espacios y se generan nuevos cerramientos para evitar y controlar el paso y la permanencia de las personas.
Vicente Uribe Rendón
La edificación no cuenta con elementos de ayuda para las personas con movilidad reducida.
El primer nivel y su influencia en el entorno.
El análisis demuestra fortalezas generales en las formas llamativas, en las localizaciones estratégicas, y la adaptación a dichas localizaciones; la conexión con vías importantes, y en general se reconoce la composición arquitectónica como buena, pues debido a esto son edificios mencionados y examinados por otros autores, por ello se han convertido en edificios icónicos y notables para la ciudad; también se evidencian además potencialidades con respecto a objetos ornamentales, como las esculturas.
Sin embargo, un factor a distinguir es que la ciudad ha cambiado y evolucionado rápido y ello ha conllevado que las edificaciones hayan tenido que resolver dificultades rápidamente y no de la mejor manera o simplemente no se han dado soluciones y se presentan situaciones como:
1. Perdida de la vigencia y se encuentran espacios sub utilizados, plazoletas y dispositivos con poco o sin uso, locales y oficinas vacíos y desconocimiento de la existencia de algunos espacios.
3. No hay accesibilidad para personas con movilidad reducida y a unque dispositivos como escaleras son llamativos, hacen los recorridos cansados.
4. Nuevas vías y nuevos medios de transporte, como el metro, pueden generar separación, como por ejemplo la Avenida Bolívar, que separa el Banco de la República del parque Berrio. Sin embargo, hay potencial en otros casos donde se generan comercios, como los viaductos del metro, aun así es un aspecto que se puede fortalecer, con elementos de conexión y demarcación con el metro plus, paraderos de buses, viaductos del metro y estaciones de metro.
5. No se ha sabido corresponder a las problemáticas sociales como, la indigencia y la inseguridad, debido a ello las soluciones implementadas son controles de seguridad, vigilancia y creación de nuevos cerramientos que no van con el diseño de la edificación.
6. Dichos edificios no suelen aprovechar otros elementos paisajísticos, que son útiles para la sombra y el confort, como la vegetación, el agua y la luz.
7. También arroja la necesidad de mayores diálogos desde la arquitectura con las actividades cotidianas, y económicas, como el comercio informal.
8. Finalmente, los edificios se encuentran en buen estado, pero podrían caer en deterioros físicos si no se presentan mayores apropiaciones.
Después de tener claridad sobre el estado actual físico de los estudios de caso, se hace necesaria una indagación sobre cómo las personas habitan, el zócalo, ¿qué hacen y donde lo hacen? Con respecto a días específicos, y determinadas horas, para ello, el registro de observación es la herramienta indicada; que consiste en observar, de manera presencial, las actividades en el interior y el entorno al zócalo urbano de los edificios Coltejer, Vicente Uribe Rendón y Banco de la República. Dicha información se recolecta enfocados en una lista de control con diversas variables; como lo son:
El comercio y los servicios: hace referencia a la oferta económica del zócalo y su entorno, pues esto acarrea gran cantidad de personas a diario.
El comercio informal: es una actividad que no se puede omitir en un zócalo del centro de Medellín, pues aparte de ser una actividad constante, se ha convertido en la identidad del centro; estas actividades pueden ser, ventas de frutas y legumbre, accesorios para celular, prendas a bajo costo, minuteros, entre otros.
Cultura y turismo: Se trata de actividades que aportan a la economía del zócalo, al enriquecimiento cultural y la difusión de los edificios y la ciudad, no solo entre los residentes, sino en el mundo.
Diligencias y trabajo: Es la población constante, que en promedio debe ir diariamente y debe habitar el zócalo, el entorno y los edificios en cuestión, porque trabajan allí o deben ir a realizar diligencias alguna entidad prestadora de servicios.
Interactuar: por último, corresponde a personas que permanecen por un tiempo corto, para sentarse, conversar, escampar la lluvia, son actividades indefinidas, en la que cada persona decide cómo habitar el zócalo.
Con lo anterior se encontró que se desarrollan diversas actividades, en especial en el entorno al edificio, el comercio informal es parte fundamental en todos los días de la semana y afecta andenes y todos los contornos de los edificios; pero se podría concluir en general que el movimiento de personas es alto, en el parque Berrio, en Las avenidas La Playa, y Junín, en las estaciones de metro y metro plus, en los edificios y comercios.
Estas actividades las ejecutan en general personas, adultas y prefieren habitar los bordes de los edificios y los
zócalos, prefieren los locales visibles y no los que están al interior.
Al interior del zócalo las actividades son más controladas por vigilantes, y hay algunos espacios clausurados y privados, entonces el habitar de los zócalos es muy corto y transitorio, a excepción de los que trabajan en el funcionamiento de los edificios, la permanencia en estas actividades es constante y se pueden ver filas a veces, pero en conclusión son actividades obligadas, que nada tienen que ver con el esparcimiento y la recreación.
Las actividades recreativas y las culturales, aunque se presentan poco, son importantes, para la economía, el reconocimiento de la ciudad, aun así no son estancias muy largas, van de paso, toman fotografías y se van. En resumen hay gran flujo de personas, se puede acceder y caminar por todo el zócalo; sin embargo, las actividades y servicios que ofrece no establecen mayor permanencia ni actividades recreativas, o de interés adicional que al contrario los vecinos de los zócalos si prestan, como espacios para comer, sentarse y esperar.
Figura: N° 66: Fotografía, espacio público parque Berrio.
El primer nivel y su influencia en el entorno. 41 41
El registro de observación: Frecuencia de personas, actividades y sitios.
Interior Entorno
2640 1000
Fig
Mañana Medio
Interior Entorno 120 250
420 1800 630 3800 5000 4200
Mañana Medio
Interior Entorno
300 190 200 1692
Mañana Medio
Lo anterior tiene origen en el trabajo de campo y registro de observación; ello con el objetivo de analizar lo intangible, en qué cantidades y que sitios se daban. En resumen, una primera parte, da cuenta de la cantidad promedio de personas que hacen uso del zócalo, en el transcurso del día, en paralelo a las que pasan cerca o habitan el entorno; con ello se observó que el zócalo maneja una gran cantidad de personas; sin embargo, en comparación con la población flotante y la del entorno, las estancias son cortas y pocos entran a los edificios en cuestión. Ver figura N.º 67
Después de esto; se determinó la frecuencia de personas por edades que hacían uso del zócalo; para lo que en general la población predominante es la Adulta - Joven, seguido de los adultos mayores; y en muy baja cantidad los niños. Ver tabla N.º 5 (pág. 43)
Finalmente, las anteriores frecuencias y cantidades, se reparten en las actividades predominantes, categorizadas anteriormente; interactuar, diligencias y trabajo, cultura y turismo, el comercio informal, el comercio y los servicios. La tabla N.º 6 (pág 44-45) ubica cada actividad, si se da al interior del zócalo o en su entorno, en que medida y en cada edificio.
1000
Fig N° 68: Fotografía parque Berrio.Después del análisis y la observación del funcionamiento, las características del zócalo y las dinámicas dentro y fuera; es posible categorizar las problemáticas en general, para en un siguiente paso determinar las soluciones. Cada detalle que impide un buen desarrollo y el habitar del zócalo, se concentra en una problemática en general de conciencia, rechazo, inseguridad, soledad, deterioro y poco interés. Aquí se presenta entonces un resumen de problemáticas, físicas y sociales.
Espacios libres: Son espacios que actualmente son problemáticos porque están en desuso, deterioro, o son espacios residuales, pero con el potencial de brindar otras actividades, se refieren más a una necesidad de cambio de vocación.
Espacios agotadores: Son espacios incómodos para las personas, con poco confort climático, donde hay calor, donde se mojan las personas, son espacios que reciben constante contaminación auditiva y ambiental, es donde hay caos y ruido, donde es dificultoso caminar y agotador como escaleras muy largas, rampas de pendientes altas, se trata de un problema de accesibilidad.
Espacios sin interés: Son las actividades obsoletas y ofertas poco atractivas, que poco atraen personas y bien podrían ubicarse en la verticalidad del edificio, es también la repetición de un uso o un servicio varias veces.
Espacios que rechazan: En estos lugares se genera segregación social, no cualquiera puede acceder, o son espacios solitarios, que dan sensación de inseguridad.
Teniendo en un itinerario, definido de los problemas también se debe hablar del potencial de los zócalos, teniendo en cuenta esto el propósito de la investigación arroja una necesidad una búsqueda de un cambio, este cambio se resume en el concepto de rehabitar, una explicación de rehabitar es aprovechar, implica rechazar la idea de empezar de cero, se trata de pequeñas transformaciones, que, sin embargo, repercuten en el exterior e interior del edificio e incluso a nivel urbano, y en repensar la forma de como se habita el espacio, después de revisar y analizar lo que se ha hecho hasta hoy, y los nuevos modelos de sociedad, de familia y de expresión social.
Rehabitar también se refiere a la adaptabilidad según las necesidades, y una mirada al espacio público donde se dan las relaciones sociales, recuperar lo que se ha ido perdiendo que ha sido valioso en el centro de Medellín y mejorar las características del espacio. “La vida y calidad de las calles dependen de la integración de las personas y de las actividades que forman parte del vecindario” también es extender actividades interiores al exterior y a la calle, mezclar lo público y lo privado, modificar las estructuras preestablecidas, ajustarse a los modos de vida, plantear otras maneras de acceder, cambiar la percepción de los lugares, mejorar la accesibilidad; por último es encontrar en zonas degradadas el potencial “abandono y oportunidad” (Peñalta Catlán, 2013)
Fig N° 69: Ilustración categorización de problematicas.
El primer nivel y su influencia en el entorno.
Teniendo en cuenta las problemáticas y la necesidad de una intervención al zócalo de los edificios de oficinas para su mejor aprovechamiento, es importante mencionar que la ley Colombiana, le da prevalencia a lo colectivo. Esto es posible verlo desde la constitución de 1991 sobre los derechos fundamentales y la primacía del bien colectivo sobre el individual.
Demostrando entonces una justificación desde la ley en general, una intervención y un desarrollo de la arquitectura desde el bien comun y el bienestar colectivo; esto sin embargo no significa el regalar a la comunidad espacio privado y omitir las garantias de propiedad privada; trata más bien de hacer un llamado de atención a quien niega o no cuenta con las condiciones, para el libre acceso de la comunidad a lo que se ha llamado espacio público.
Esto significia, que si el zócalo ha destinado espacios para la entrada de todo público, debe contar con la
acesibilidad y las condiciones básicas para adultos mayores, niños, jovenes, personas con discapacidad, hombres y mujeres, en fin todo el amplio y diverso panorama de las comunidades actuales.
Ya profundizando en la normativa específica y concerniente al bien inmueble y el espacio público; se encuentran las leyes donde se deja claro el derecho a la propiedad privada; sin embargo distingue y delimita que hay ciertas zonas de transición entre una propiedad privada y lo público que si bien está sujeta a un privado estas están destinadas al servicio común; los cuales tienen prevalencia a la hora de proteger, gestionar y planear el territorio.
Finalmente el Plan de Ordenamiento Territorial desarrolla estas leyes a nivel municipal, con el fin de regular y equilibrar la ocupación de privado y público.
Fig. N°70:Fotografiía panorámica Medellin
Artículo 24.
Derecho de circulación y residencia. Principios fundamentales
Derecho que protege el espacio publico y la libre circulación, por lo que ni un privado o el Estado puede privar el uso de este.
Artículo 82. Constitución política de Colombia de 1991
“Es deber del Estado velar por la protección de la integridad del espacio público y por su destinación al uso común, el cual prevalece sobre el interés particular.” Derecho que protege el espacio publico y hace incapié en la prevalencia del interés colectivo.
Artículo 58 Constitución Politica de Colombia 1991
Articulo 20 N° 1 Ley 1801 de 2016. Codigo de seguridad
Se garantizan la propiedad privada no pueden ser desconocidas ni vulneradas por leyes posteriores; sin embargo cuando haya conflicto entre los derechos de los particulares y el interés privado, predominará el interés público o social.
Propiciar en la comunidad comportamientos que favorezcan la convivencia en el espacio público, áreas comunes, lugares abiertos al público o que siendo privados trasciendan a lo público.
Principios. El ordenamiento del territorio se fundamenta en los siguientes principios:
Articulo 2° Ley 388 de 1997
1. La función social y ecológica de la propiedad.
2. La prevalencia del interés general sobre el particular.
3. La distribución equitativa de las cargas y los beneficios.
El artículo 6º del Decreto 409 de 2007
NIVELES DE PREVALENCIA. Tienen como objeto generar y mantener las condiciones orientadas a proteger los derechos de la comunidad al uso y la racional apropiación colectiva del medio natural y del espacio público y al desarrollo de la propiedad privada como una función social que implica obligaciones.
Art. 3° Estructura del plan de ordenamiento territorial.
Articulo 3 ° Acuerdo 48 de 2014
Plan de ordenamiento territorial Medellín.
N° 3 El conjunto de disposiciones del Plan que gobiernan los Sistemas Físico-Espaciales, se concretan en el uso y ocupación del territorio desde tres elementos entre ellos:
• El Sistema Público y Colectivo que orienta la ocupación del espacio común de todos loshabitantes, compuesto por los subsistemas de Espacio Público de esparcimiento y encuentro, Equipamientos,Patrimonio cultural inmueble, Servicios públicos y Movilidad.
• El Sistema de Ocupación referido al espacio privado, conformado por los subsistemas de Centralidades, y Habitacional, y por las normas de Usos, Tratamientos, Aprovechamientos y Obligaciones urbanísticas.
Acuerdo 48 de 2014
Plan de ordenamiento territorial Medellín.
Tabla N°7: Marco normativo
El Subsistema de Espacio Público de Esparcimiento y Encuentro: corresponde al espacio público efectivo de carácter permanente, destinado a la recreación,esparcimiento, ocio y encuentro ciudadano, adscritos al uso colectivo.
El primer nivel y su influencia en el entorno. 49
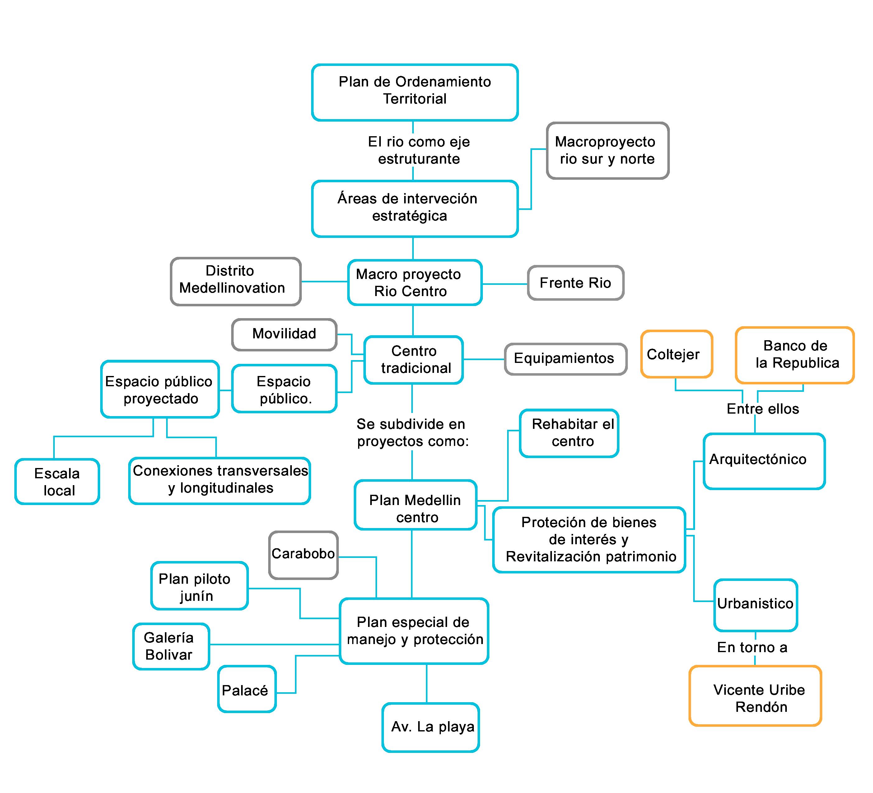
Procesos de mejoramiento y desarrollo relacionados con el zócalo Asimismo, es conveniente realizar un breve rastreo al plan de ordenamiento territorial, y observar que afectaciones tienen estas decisiones de planeación ciudadana en relación con los centros de ciudad y por ende en los zócalos de los edificios administrativos, o de oficinas; basados en los tres estudios de caso.
Se observan entonces planes de mejoramiento y protección al patrimonio del centro de Medellín; además de un planteamiento de un sistema de espacio público en torno a los edificios en cuestión que se interconectan con el proyecto de urbanismo (Parques del río) más importante, de relevancia no solo local sino regional, el cual busca conectar el costado oriental con el occidental de la ciudad a través de un estructurante natural cómo lo es el río, por medio de espacio público y centralidades.
Siendo estos planes de mejoramiento y protección al centro de Medellín una propuesta general y en mayor escala en referencia a los estudios de caso actuales.
Teniendo en cuenta lo anterior, es crucial dialogar y rescatar para los zócalos de la presente investigación con las estrategias de revitalización, espacio público, e incentivo de la cultura y tecnología que se plantean en el plan de ordenamiento territorial.
Consideramos pues que se podria ir en busqueda de traducir esa visión de Medellín con mayor calidad de vida, calidad urbanística y calidad ambiental a una escala micro.
El que además de proteger edificios importantes para el patrimonio, como el banco y coltejer; tambien pueden prestar a la ciudad un primer nivel dinámico y habitable en conexión con los nuevos ejes estructuturantes de espacio público; de unos edificios icónicos y relevantes para la identidad de la ciudad.
Plan de Manejo especial.
Plan Medellín Centro Tradicional
Ed. Banco de la República
Ed. Coltejer
Ed. Vicente Uribe Rendón
Espacio público proyectado Parques del Rio
Fig N°71: Mapa ubicación planes de desarrollo, POT Medellín, relacionados con los edificios
Fig. N° 72 Mapa conceptual procesos desde la administración local, entorno a los zócalos
El primer nivel y su influencia en el entorno. 51
Para la presente investigación, se consideró necesario la opinión de distintos profesionales, conocedores y experimentados en los temas de urbanismo y la normativa actual de Medellín, para poder plantear posibles soluciones realistas; dentro del marco legal, y en relación a la gestión del espacio público, por parte de los entes administrativos, la apropiación de las personas del centro de Medellín y sus necesidades; finalmente con el objetivo de demostrar la viabilidad y la pertinencia o no, de los planteamientos del zócalo urbano de los edificios privados, como complemento del espacio público.
Entrevista N° 1
24 de febrero de 2022, 8:00 am
Profesional:
María Victoria Castaño Sierra
Docente de cátedra, Institución Universitaria Colegio Mayor de Antioquia.
En la presente investigación se habla que parte fundamental de los edificios privados del centro, el su aporte a la identidad; sin embargo, esta se ha ido perdiendo. ¿Piensa usted que estos edificios aportan o influyen en las dinámicas del entorno?
Ellos ciertamente tienen influencia por su valor histórico, arquitectónico, por las empresas que representan tanto públicas como privadas.
Ya si uno mira la influencia del entorno inmediato, uno tendría que observar. Hay que ir y medirla para decir que tantas personas pasan por acá o entran y salen y ahí se podría sacar una cifra algo, real de otra manera es hablar en abstracto.
¿Considera que se deben intervenir y/o plantear propuestas en estos edificios en su zócalo, cómo lo haría?
La propuesta no puede ser solo lo física, realmente para buscar una propuesta se haga realidad, hay un componente muy importante que es el de la gestión, la gestión institucional para lograr que esas propuestas se puedan dar, me refiero a que para cualquier proyecto una parte es diseñar el proyecto, pero otra parte es hacer los enlaces para que las cosas lleguen a la realidad.
Por ejemplo, la administración de cualquiera de los edificios es una copropiedad, en el Coltejer es una copropiedad, es una propiedad horizontal. ¿Los propietarios Tendrían interés? ¿Quiénes son los dueños de los locales del primer piso? ¿Tendrían interés? sería una gestión a través de la alcaldía? ¿Serían contactos a través de proAntioquia, de la gerencia del centro, del Distrito San Ignacio?, múltiples asociaciones o actores públicos y privados que empezarían a dialogar alrededor de una propuesta de estas para poder hacerla realidad.
Para eso, toda esa parte del enlace institucional es clave. Una cosa es el diseño y de he hecho muchas veces el diseño es posterior a toda la parte de la gestión, en la realidad realmente el diseño es siempre posterior a la gestión.
¿Qué estrategias normativas se podrían implementar para lograr un consenso entre el privado y el público?
Para mí el camino adecuado es tener Claridad en qué es espacio Público, de hecho el espacio público está definido Normativamente, pues para nuestro país en un decreto de hace muchos años del decreto 1504 del 98 nos dice que efectivamente en el espacio público hay bienes públicos y bienes privados que tienen un cierto aporte, pero lo que se quiere plantear va más hacia ¿Cómo lograr qué unos bienes privados o bienes públicos qué
son equipamientos aporten al espacio público desde la funcionalidad .
Una cosa es la propiedad y otra es las funciones del espacio público, porque ninguno de los edificios (estudios de caso) en los cuales se están realizando la investigación es público; Entonces no nos podemos fijar desde la propiedad, pero sí desde el aporte qué pueden hacer a la habitabilidad del espacio público alrededor, desde la funcionalidad, de las actividades que se pueden dar en ese Zócalo urbano, como aporte a la vida colectiva del centro, a la riqueza de actividades de todo tipo, si se podría, pero como aporte a eso, no volverlo áreas de propiedad pública, porque de hecho se llevaría por un camino que no lleva a ninguna parte.
Entonces es preguntarse ¿Cómo lograr que esos primeros pisos o esos zócalos, hagan un aporte a la vitalidad, a las actividades del espacio público en el centro de la ciudad, sin irse por el camino de convertir esto en una sesión pública o de propiedad pública, ya que este camino lo lleva por fuera de la normativa, sería una gestión imposible?
¿Hay algún método normativamente hablando, de decirle al edifico, debes hacer un aporte a la ciudad?
Lo que hay desde el Plan de Ordenamiento territorial (POT) de Medellín es que se habla precisamente del Zócalo urbano se puede consultar según la norma de usos del suelo, las disposiciones del uso del suelo, nos habla de esos primeros pisos de los edificios deben estar abiertas hacia el espacio público, nos habla inclusive que no podemos tener parqueaderos en el nivel de la calle ni en el segundo piso, estas normativas existen en el POT Medellín, es aplicar bien la Norma.
¿Teniendo en cuenta para donde va Medellín, considera usted que haya otros usos? considera que los edificios administrativos y en especial los estudios de caso, deben aportar más a la ciudad
Hay que saber diferenciar objetivamente que el banco de la República es mucho su aporte de hecho, cuando en algún momento dijo que se iba a ir del centro algunos pocos años atrás toda la ciudadanía que veía al impacto que podría tener en el centro inmediatamente se negaron, son de las pocas entidades culturales que quedan en el centro. En los otros dos edificios, se debería cambiar toda la dinámica, sería bueno qué tipo de actividades podemos traer que sea interesante y aporte al espacio público.
en otro caso que los turistas que lleguen a conocer Medellín, se den cuenta que en este tipo de edificios que como tal lo ven como administrativo se den cuenta que también realizan otro tipo de actividades que pueden interesar y pueden darle otra cara al centro.
Entrevista N° 2
29 de febrero de 2022, 11:00 am
Profesional:
Arq. Mg. Carlos Goez
Funcionario alcaldía de Itagüí, Departamento administrativo de planeación, sub dirección de ordenamiento territorial.
¿Cree que es válido el planteamiento de un edificio privado como complemento al espacio público?, Es decir considera pertinente adaptar el Zócalo para realizar actividades colectivas respetando el privado?
Sí, me parece que, si puede haber una complementación entre el espacio público y privado, de hecho, así debe see; cuando se habla de la zona centro de Medellín, el concepto de un zócalo comercial y público, así este en
El primer nivel y su influencia en el entorno. 53
lo privado se debe manejar, debido la concentración y el comercio aglomerado.
Una ventaja es que permite tener accesibilidad, permea edificios permea manzanas, muchas veces ese concepto de lo público se ha metido no solamente en los edificios sino a los centros de manzana como pasa con los centros comerciales; entonces eso permite que se generen unos pasos peatonales privados pero que finalmente se alimentan es del público y de permitir que el público en general los utilice.
Esto se puede evidenciar en los primeros pisos del Coltejer que tiene unos desniveles y que comunican las vías que lo rodean, entonces ahí se da ese concepto de ese edificio que es permeado desde lo público siendo de uso privado; … en ese mismo caso el Coltejer ha sido un icono de la ciudad y es el Coltejer un punto de encuentro para muchos ciudadanos en la década de los 70 a los 80, las escaleras eléctricas en ese entonces era una novedad se convirtieron en un atractivo.
(…) entonces debería ser un espacio como tal que el privado permita que el público en general acceda a sus instalaciones y disfrute de un diseño que se realizó, es atractivo y es necesario tanto para el ciudadano como para los fines comerciales para los que fue creado el edifico.
(…) Ya lo que funciona allí, sean temas institucionales y servicios privados son una decisión que obedecen al mercado… En General le veo un gran beneficio ojalá muchos pensarán así de esa forma pero también hay ciertos temas de seguridad como el Banco de la República siempre van a haber muchas partes con accesos restringidos y es una lástima la desintegración del parque del río con la plazoleta dónde está la escultura de la gorda de Botero.
Que una persona que aspira a atravesar esa plazoleta que es bonita, bien diseñada, pero por temas de seguridad siempre va a haber allí una restricción por eso entonces no ha habido apropiación y que eso que obedece más a temas, uno de seguridad y dos a qué partes de las instalaciones no asiste el público general o sea también tiene que ver con la destinación del primeros pisos si estuviese allí un equipamiento o temas comerciales atraerían más usos y se generaría mayor sensación de seguridad.
¿De qué manera la normativa, el plan de ordenamiento territorial, y las demás leyes que rigen los tratamientos de espacio público y privado, pueden ayudar en el planteamiento del edificio administrativo como complemento al espacio público?
Lo que pasa es que desde la norma y el ordenamiento territorial se permite que tanto el subsuelo como los puentes, por ejemplo la posibilidad de que se pueda por debajo o por encima se puedan conectar pasajes peatonales, recuerdo que hay una plazoleta en Suramericana donde la plazoleta está por encima y por debajo pasa una calle.
De alguna forma tener conectividad a una zona colectiva en el subsuelo me pareció muy novedoso creo que eso es de finales de los años 70 cuando no estaba la ley de ordenamiento pero la normatividad y ese tipo de intervenciones comerciales tanto del subsuelo, como en la parte aérea es un tema de reglamentación, no hay dificultades, en otros países cuando usted accede a las estaciones de metro que son subterráneas usted tranquilamente ve allí algunos usos comerciales que permiten que las personas van a acceder a las productos y servicios dentro de las estaciones yo no habría problema y en la parte aérea puede ser por ejemplo la estación central del metro san Antonio, tiene usos comerciales y en un ejemplo que se me ocurre en este momento pero
creo que hay más es lo que ocurrió en sabaneta de MaYorca donde a través de unas pasarelas aéreas se conectan las dos etapas del centro comercial.
Entonces creo que el tema normativo está fundado en el en la Constitución y en la ley 388 y ya es un tema normativo de cada municipio la posibilidad de permitir este tipo de soluciones y de alternativas que de conectividad espacios públicos y privados que puedan convivir de una forma más armónica.
La Constitución y la ley dan el marco general pero cada municipio puede con base en estas normas, establecer las condiciones para que la parte digamos del subsuelo o la parte aérea puedan ser utilizada para estos fines pero siempre como tal conservando lo que es la estructura del espacio público y si hay algún tipo de explotación de tipo comercial lógicamente tendría que tener un costo, es un tema que la ley permite pero que cada municipio tiene que reglamentar para posibilitar su aplicación en cada uno de las entidades territoriales.
En conclusión, el planteamiento de hacer uso del zócalo y generar la fusión y la intención de difuminar la brecha en el espacio privado y el público de los edificios privados del centro de Medellín, es viable, además de plantear ac tividades que atraigan y cambien la manera de habitar el centro y los zócalos de edificios grandes e importantes, que justamente han hecho un gran aporte histórico, a la ciudad. Sin embargo, el tratamiento y las propuestas para llevar a cabo el objetivo, deben ser cuidadosos e integrales, donde todos los actores se beneficien.
Sí es necesario generar o plantear estrategias para beneficiar al colectivo, al transeúnte, y al usuario; generarle motivos para asistir, a estos lugares, hacerlos partícipes de ellos y permitirles el disfrute de edificaciones valiosas para su identidad; sin embargo, no se puede dejar de lado el beneficio económico y el uso para el cual fue concebido cada edificio y espacio, además se ha aclarado que no se trata de sí en términos normativos se permite, sino de cómo se gestionan y se generan los acuerdos desde la administración municipal y la administración del privado, para que haya un equilibrio, en las inversiones y en el cuidado de estos espacios.
Para ello entonces se posibilitan plantear nuevas voca ciones y cambiar las dinámicas sin delegar la responsabilidad a un solo ente; después de generar dicho acuerdo y equilibrio, los planteamientos físicos deben ser integrales y de acuerdo a la población, gustos y necesidades; para que los anteriores acuerdos cuenten con la infraestruc tura, finalmente se trata de aprovechar el volumen de personas que habitan el centro, y proveerles un nuevo espacio público, servicios y comercios en el zócalo de los edificios de oficinas del centro de Medellín.
El primer nivel y su influencia en el entorno. 55 55
Fig N°73: Fotográfia Av Bolivar, desde estación parque Berrio.Este ultimo apartado plantea las posibles soluciones a las problemáticas con estrategias desde las categorías de, dinamizar, atraer y activar; soluciones viables dadas por y para la variable y activa sociedad de Medellín.
“No se trata de buscar nuevos paisajes, sino de tener nuevos ojos” marcel proust.
Para la sociedad actual, sus necesidades y tendencias, es inviable ignorar la importancia de los edificios de oficinas, a causa de su repercusión y protagonismo en relación con la imagen de la ciudad, tanto los edificios proyectados a futuro y más aún los existentes que hacen parte de la historia y la identidad de la ciudad.
Se plantea una propuesta de estrategias y convenios entre ciudad y privado, en el punto de interacción y transición, llamado zócalo; en búsqueda de un desarrollo económico y calidad de vida; dicha propuesta nace de conclusiones sobre las problemáticas actuales del edificio de oficinas y los centros de ciudad.
Problemas, como bajos índices de espacio público por habitante; y que por ende efectos colaterales cómo, el deterioro físico, perdida de la identidad, el desconocimiento de actividades, servicios ofrecidos; también el desuso, el cierre de oficinas, pérdidas económicas, contaminación, inseguridad para transitar en ciertos horarios; así mismo desorden en la apropiación de las transeúntes y el comercio.
La ciudad de Medellín, según informe estadístico, dice que para el año 2019 la ciudad cuenta con 3.77 m² por habitante. “La Organización Mundial de la Salud ha recomendado que este sea entre 10 y 15 metros cuadrados por habitante para el pleno goce de este recurso como parte activa del desarrollo de los seres humanos” (Medellín Cómo Vamos, informe de calidad de vida de Medellín 20162019 Movilidad y espacio público, 2021) Ver tabla N.º 9
No obstante, lo que se busca entonces es corresponder a las anteriores dificultades con estrategias de solución aplicadas al zócalo; después de realizar las búsquedas de las afecciones en estos edificios, se concluyó que
las posibles estrategias de solución constan de tres estrategias o conceptos los cuales son: Dinamizar, Atraer y Activar, sin perder el equilibrio y siempre en búsqueda de una mediación entre el espacio privado y el público; para finalmente lograr rehabitar el zócalo.
La búsqueda del rehabitar, es lo que marcará la pauta, no solo para los zócalos de los edificios de oficinas, sino para cualquier falencia de la ciudad; aun así, el rehabitar incluye una variedad de puntos a tocar y analizar; “una intervención integral” como explica Carlos Goez en la entrevista que se le realizó anteriormente; en la que se le preguntó:
¿Cuáles estrategias, utilizaría usted para rehabitar el zócalo de estos edificios privados donde se beneficie el colectivo y el edificio al no perder su identidad y reconocimiento, al atraer más personas?
Carlos Goez - Un punto importante es la seguridad, si no se brinda seguridad para la apropiación de un espacio es muy difícil que la gente se apropie del mismo, es un elemento básico y hay una preocupación actual y para ello es la recuperación del centro; pues hay cierta desconfianza en la utilización de los espacios y la utilización del espacio público, por el tema de seguridad.
Otros son, para los cuales los arquitectos tienen muchas alternativas, es que los diseños sean lo suficientemente atractivos para que la gente vaya y los ocupe, el tema de la accesibilidad que tiene que ver con los problemas de movilidad, otro tema es el paisajismo, el urbanismo, la localización de actividades que generen entretenimiento, de servicios atractores para que la gente tenga que ir allí a algo y lógicamente el tema del comercio entonces creo que es como tal una intervención integral; una cantidad de aspectos que se tienen que tener en cuenta para que haya espacios que sean atractivos y atractores para ser utilizados porque en el centro existen hoy espacios muy
Corresponder a la ciudad para rehabitar el primer nivel
Fig. N°76: Diagrama Venn, relaciones entre las estrategias. Fig. N°77: Fotografía, parque Berrio, personas habitando el centro.bien diseñados, pero sin personas que lo puedan usar y al contrario hay espacios que no están diseñados, pero que con el volumen de personas que en este momento las utilizan, porque tienen todos los actores en este momento vigentes, en conclusión sería un tema intervención integral.
Pero también retomando la entrevista a la profesora Maria Victoria, quien hace hincapié en que no es solo realizar cambios en las cuestiones físicas, sino la gestión y diálogo entre los privados y el pueblo; se le preguntó:
Tenemos como estrategias Actualizar, atraer y activar, para que se conserve el reconocimiento de los edificios. ¿Qué aporte considera usted o que actividades deben suceder en el zócalo?
Maria Victoria - En el caso del edificio del banco de la república hay que tener en cuenta que evidentemente tiene una cantidad de funciones públicas en el lugar, pero lo que pasa es que están más que todo en el segundo nivel del edificio, entonces es ¿cómo hacemos que la gente realmente vea todos estos servicios que hay?, porque mucha gente los conoce, pero otras no; hay muchos usuarios del centro, algunos usuarios van sus intereses, al banco de la República, a las exposiciones, al centro de documentación, a la sala conferencias, pero muchos más van al centro directamente al hueco o a otro lugar; es entonces este tipo actividades no son lo que están buscando en el centro, ahora bien, esto tiene un impacto sobre las posibilidades del centro y lo que hay que hacer es atraer a otra vez al centro personas que vayan a actividades como son las del banco de la república, y que los que van solamente a cambiar de bus o a otros lugares, pues que se den cuenta de que estas actividades existen y traerla también al primer piso.
Entonces, sí es válido, tratar de que haya más divulgación, de todo lo que hacen es muy valioso
El distrito San Ignacio, es una iniciativa, apoyado por Proantioquia, Grupo Argos, la Alcaldía de Medellín y otros; con el fin de hacer una gestión integral del sector San Ignacio, desde la educación, la cultura y el patrimonio.
Con el objetivo de revitalizar el territorio San Ignacio y el Centro de Medellín; mejorando el uso y la apropiación del espacio público, protección del patrimonio y fortalecer las dinámicas culturales.
Fig. N° 78: Fotografía recorridos Distrito San Ignacio Fig. N° 79: Mapa, Ruta patrimonial Distrito San Ignacio.El distrito perpetuo socorro es otro proyecto de activación de un No-Lugar, que está lleno de bodegas y calles que daban sensación de inseguridad, pero con el potencial de ser un espacio creativo, impulsado por la empresa textil Mattelsa, Comfama y Almacentro.
Hoy se realizan ferias, mercados creativos, charlas y talleres.
para la ciudad, de que todo lo que hacen un poco se muestre en el primer piso, que se muestre en redes sociales, las redes son una estrategia más intensa para la juventud que hoy se comunica a través de estos medios. Nosotros debemos sugerirles como tal a los propietarios de los edificios en conjunto con las distintas entidades, estas distintas estrategias y que ellos puedan tomar la decisión de implementarlo en el primer nivel.
Por ejemplo, está el distrito San Ignacio o el distrito Perpetuo socorro, qué son como asociaciones de personas que están promoviendo un cambio en las dinámicas, sobre todo en lo cultural y de actividades en ciertas áreas, en particular el distrito San Ignacio, alrededor de la plazuela San Ignacio, ellos dentro de los asociados promueven este tipo de actividades, por ejemplo, con Comfama con el paraninfo y otros.
Es lograr hacer estas gestiones con las entidades, para que ellos como primeros interesados y como dueños de esos inmuebles, promuevan ese tipo de actividades y tengan apoyo de otras asociaciones, de la alcaldía, de la gobernación, de distintas entidades para hacer esta actividad realidad, porque cada actividad cuesta, porque hacer ferias cuesta, pues en realidad todo cuesta, entonces debemos saber de dónde saldrá ese dinero (…) para hacer realidad esas ideas que son buenas, la gestión es clave, ¿cómo hacemos?, ¿de dónde sacamos la financiación?, ¿cómo atraemos los interesados?, ¿a quién involucramos en esto para que dinamicen?, para que llame la atención, para que publique todo esto en medios, para que todo esto se haga realidad tiene todo ese componente de gestión que muchas veces no se ve, pero qué es el componente que realmente es clave para que las cosas se den, incluso para lograr los cambios físicos que se quieren.
Corresponder a la ciudad para rehabitar el primer nivel Fig. N° 80: Mobiliario urbano, secto Perpetuo Socorro. Fig. N° 81: Distrito artístico, El Perpetuo SocorroCuando se propone la rehabitación de un espacio, hay un llamado a la actualización de dichos espacios, esto tiene que ver con el concepto de “Dinamizar”, el cual se refiere a espacios flexibles en usos, actividades e infraestructura con relación a la cambiante y variable población actual de la ciudad; en síntesis se trata de “actualizar el espacio en función de los cambios históricos de la ciudad y el comportamiento económico del mismo” (Franco Vergara, 2019, pág. 30) para hacerlo más dinámico.
Es entonces aquí donde encontramos una primera pista, pues los espacios urbanos deben corresponder a la sociedad que hará uso de estos, la ciudad de Medellín al año 2020 cuenta con más de dos millones de habitantes, y adicionalmente los habitantes del resto del área metropolitana, los cuales sumarían una población de cuatro millones de personas de los cuales cientos asisten cada día al centro de Medellín y hacen parte de la población flotante de los edificios de oficinas, que son estudios de caso en la presente investigación.
Esta población se reparte alrededor del territorio en seis estratos distintos, con preferencias, culturas, raíces, edades, ocupaciones diversas y con una alta tendencia de crecimiento (ver tabla N.º 10) para los cuales se debe corresponder desde tres ámbitos:
• El espacio intermedio entre privado y público; que se refiere un espacio controlado de transiciones.
(Relación zócalo - ciudad)
• El espacio público; es decir, un espacio destinado a lo colectivo (libre apropiación)
• Por último, los espacios dedicados al comercio y los servicios; desde la variedad de actividades, la oferta comercial, las formas de apropiación del espacio, la accesibilidad, y la seguridad.
Los cambios demográficos, económicos y sociales que ha sufrido el área metropolitana del Valle de Aburra en Colombia dan cuenta de una de las dinámicas poblacionales y territoriales más importantes registradas en el país. Con más de 3,5 millones de habitantes distribuidos en 10 municipios. (Horbath, 2016)
Fig. N° 82: Tendencias y proyecciones de la población del área metropolitana del Valle de Aburrá en Colombia, 2010-2030
El Centro, como cualquier centro del mundo, es la zona más concurrida. A diario recibe 1.300.000 personas, pero para muchos es un lugar de tránsito. (Pareja M, 2014)
Relación público - privado; zócalo - ciudad. Permanencias cortas. Espacios para incentivar las actividades sociales, la transición entre público y privado; delimita el espacio y atrae el transeúnte, con gestos, colores, mobiliario o vegetación; pues es lo primero que el visitante puede ver.
Corresponder a la ciudad para rehabitar el primer nivel
Espacios de libre apropiación: Permanencias variables, según épocas del año Espacios para incentivar las actividades sociales, colectivas y culturales; es variable, cambiante en las temporadas con relación a las dinámicas sociales del momento.
Estos pueden ser: expresiones artísticas, jornadas médicas y políticas.
Diversificación comercial Permanencias medias - largas Variedad de oferta en comercios y servicios, no monopolizar el espacio en una sola tipología.
Comercios y servicios como: comida, moda y cosméticos, licores, educación, coworking, informática y tecnología.
Comercio informal ordenado Permanencias cortas Impulsar el comercio informal, y la identidad del centro, de manera organizada, más no escondida. Comercios pequeños, de accesorios, alimentos; entre otros.
Corresponder a la ciudad para rehabitar el primer nivel
Considerando aplicar como primera estrategia un zócalo dinámico y actualizado para la sociedad que hará uso de esta, es cuando se debe comenzar a atraer, “Atraer”, se define como la acción de acercar y retener en virtud de sus propiedades físicas (Real Academia Española: Diccionario de la lengua española, 23.5ª Edicición, 2021).
Cuando se presentan problemáticas de inseguridad, desconocimiento, y de poca permanencia, la solución a estos se concentra en cambiar la forma en cómo se puede habitar el espacio, en este punto es necesario ver la atracción de personas desde la parte arquitectónica y física, pero esta debe ir de la mano con una parte del entendimiento anterior del funcionamiento social; a lo que entonces el zócalo de cualquier edificio debería plantear las modificaciones, adaptaciones y/o adiciones desde la parte visual y sensorial con las texturas y formas, ralentizar el paso del transeúnte, tener algo que ver, y por ende un motivo para quedarse y generar una permanencia.
Jan Gehl en su libro ciudades para la gente (2010) describe las mejores condiciones de los espacios urbanos; tanto para alentar cómo para rechazar el transeúnte, condiciones tales como:
• Acortar las distancias
• Conectar
• Bajar la velocidad del transeúnte
• Nivelarse a la calle y/o relacionarse con la calle
• Generar interacciones entre individuos
• Sensaciones de Seguridad
• Disfrutar y protegerse del clima
• Incentivar el Caminar
• Detenerse
• Sentarse, Mirar
• Conversar
• Expresarse
Es entonces generar condiciones agradables; no solo de día sino también de noche.
Es la importancia de un zócalo urbano o planta baja, para mantener ciudades activas y funcionales, desde las condiciones arquitectónicas y físicas anteriormente mencionadas; en conjunto con la economía y los servicios locales.
Trayéndolo a contexto, el atraer se trata de jugar con el urbanismo y el paisaje; el mobiliario, las texturas, los cambios de niveles y los colores, para llamar la atención.
La vegetación, el agua, y el clima; proteger de la lluvia, disfrutar del atardecer, disminuir la contaminación ambiental, visual y auditiva; esto se trata del confort.
La iluminación, las conexiones entre edificios y sitios importantes, la accesibilidad, y la eliminación de barreras y obstáculos; para generar seguridad.
Una caja de herramientas de detalles, gestos, intervenciones y tratamientos, que harán del zócalo y de un edificio de oficinas, más que un lugar, una experiencia; un lugar digno de ser visitado y utilizado.
Fig N° 83: Fotografía, Wynwood Art District, Miami.La iluminación:
Cómo diseño y cómo principal sensación de seguridad.
Generar conexiones y eliminar barreras. En este caso, conectar con el parque Berrio y no visualizar la calle como obstáculo.
Apoyar las ciclorrutas y el caminar a pie.
Vegetación: Como protector de la contaminación, de las vías que lo rodean; a demás de ser un atractivo visual.
El Mobiliario: Más que una silla, generar confort, relaciones interpersonales y apropiación del espacio: con volúmenes y elementos de libre apropiación, para jugar, sentarse, conversar.
Corresponder a la ciudad para rehabitar el primer nivel
Aplicar luz al edificio más alto del centro, cómo guía, como sitio turístico y generar un zócalo activo, tanto de noche como de día.
Generar contraste y diferenciar el zócalo, sobre los demás edificios, desde los colores, los volúmenes y la vegetación.
Vegetación: Enmarcar el edificio y los recorridos, utilizar especies autóctonas, atraer y proteger la fauna y la flora del centro.
El Mobiliario: Elementos llamativos, de formas y colores contrastantes, para proteger y generar nuevas apropiaciones.
La iluminación:
Distinguir el volumen y la forma, con elementos luminosos, para activar de noche.
El Mobiliario: A falta de espacio, es posible reutilizar elementos como las escaleras para implementar mobiliario y vegetación.
La vegetación: En este caso, añadiría colores y protegería los andenes de la ola de calor y ruido producida por las Avenidas Oriental y La Playa.
Atraer con elementos visuales y hacia el semisótano, y generar un entorno agradable, para esperar el bus, y hacer diligencias.
Corresponder a la ciudad para rehabitar el primer nivel
Con los dos conceptos anteriores se adiciona uno más al paquete con el fin de dar una solución integral a la problemática y que finalmente sea viable el planteamiento del zócalo urbano cómo un potencial complemento al espacio público; si bien ya se habló de la adaptación constante a la sociedad y cultura, que responde a la pregunta ¿Qué hacemos?; un desarrollo y mejoramiento de la infraestructura con el objetivo de atraer y permanecer ¿Dónde lo hacemos? y ofrecer la transición privado público, sin embargo, esta parte publica, no debe estar supeditada a infraestructuras y usos sino a las necesidades de la comunidad, la época y las preferencias del colectivo esto responde al ¿cómo lo hacemos? Para generar una apropiación y actividad social constante.
Antonio Yemail, (2005) habla sobre cómo aquellos espacios vacíos, informales y residuales tienen un potencial importante en la red urbana, pero que sin embargo en la actualidad resultan problemáticos por sus condiciones precarias; las cuales llama espacios intersticiales; la similitud de esto con el zócalo urbano de los edificios de oficinas radica en un espacio con problemáticas con la capacidad de ser reciclado para albergar actividades colectivas, y por ende generar conectividad y centralidades.
para ello las estrategias, programas, deben poseer flexibilidad, multifuncionalidad, diversidad, de acuerdo a los sucesos o la cronología de las actividades de la ciudad, “no tiene una función asignada específica sino un inventario de funciones posibles”, por lo tanto la reactivación de los espacios depende de los individuos, sus apropiaciones y la participación comunitaria.
Al día de hoy Medellín crece como una ciudad de servicios y el centro de Medellín se dedica a ellos, debido a esto uno
de los sitios más concurridos es el centro, allí conviven oficinas, bancos, tiendas de ropa, supermercados, san andresitos, un sinfín de ofertas económicas formales e informales , sin embargo cuando estos usos se detienen el centro se detiene.
“Reactivar el espacio es convertirlo en un nodo de la red de la ciudad, para que sea capaz de atraer y retener (…) Es reconquistar la capacidad del espacio público, produciendo una posible reanimación de manifestaciones urbanas, consideradas infecciosas o irrelevante, hasta conducirlas a otra connotación, más activa, más dinámica” (Yemail, 2005, pág. 77)
La propuesta entonces es, prestar e incentivar la apropiación de esos espacios libres; con potencial, según las temporadas, las edades y según las problemáticas.
Ir en dirección de la identidad de la ciudad, por ejemplo Los Alumbrados, que se realizan cada año en el mes de diciembre, o la Feria de las Flores, un evento que se realiza desde 1957; incentivar el turismo, la educación, la investigación y la cultura; el cuidado del patrimonio, con pequeños sucesos en los zócalos, reactivarán el edificio, y como consecuencia también el centro de Medellín, y lo pondrá en la mira de los habitantes y visitantes.
Fig. N° 84: Ilustración, eventos culturales.La conclusión final demostró que los edificios administrativos deben de brindar un espacio integral tanto para lo público como para lo privado, dándole al peatón unos espacios de esparcimiento, que ayuden a generar diferentes dinámicas como son, sociales, culturales y comerciales que harán de estos hitos un lugar interesante de visitar tanto para el público local, como turístico.
La enseñanza de este recorrido por los zócalos de los edificios de oficinas, es pensarlo y, por lo tanto, diseñarlo, intervenirlo o cualquier acción en torno a estos, radica en interpretarlo como un conjunto de conceptos y partes a solucionar, que se deben tocar y desarrollar en armonía, no solo físicas sino también lo social intangible.
En consecuencia, es tocar la pieza, como un todo, la base, la fachada y el desarrollo de las plantas hacia arriba y el remate, coordinar, con la estética, la funcionalidad, y el sitio donde habita el edificio, pero no olvidar detenerse un poco y preguntarse quien lo habita, Medellín es una ciudad que se mueve rápidamente, pasan cosas todos los días, y los primeros niveles son los contenedores de todo el devenir de una sociedad.
Así que los zócalos son los mediadores y el salto entre los poderes públicos, y los derechos de la propiedad privada; la clave es aprender sobre el recorrido hasta hoy, el cual dicta la pauta para el futuro, que predice que a menos que no se desarrollen otras formas de habitar y desarrollar la ciudad, se seguirá creciendo en altura, no solo los edificios de oficinas, sino la vivienda y demás edificaciones; lo que trae consigo efectos colaterales benéficos, pero que también amenazan con hacer ciudades retraídas, que no interactúan, que pierden la identidad y olvidan.
Por esto mismo, un zócalo, amigable con la comunidad, la combinación de actividades colectivas de esparcimiento, con las económicas, en conjunto con las tecnologías, evitarán la mayoría de problemáticas actuales.
Tocar el zócalo de manera integral, desde la parte física, el mantenimiento de los espacios, emplear herramientas paisajísticas a favor, el agua, la luz, la vegetación, con el fin de crear confort, y ser oasis para el caos de los centros de ciudad.
Buscar alternativas para corresponder al estado social, político y económico de las ciudades, dialogar con el comercio informal, dejar espacios abiertos a la necesidad, abierto a las épocas del año, a los cambios climáticos, a los eventos propios de cada ciudad como, los alumbrados, las ferias, los carnavales, las exposiciones artísticas y las manifestaciones.
Finalmente, el aprendizaje es ver e intervenir los zócalos no como unidades en una manzana, sino como una parte del gran sistema y la red que compone una ciudad y los espacios colectivos; haría ciudades como Medellín, sitios más cómodos y seguros para transitar; también la capacidad de encontrar servicios a la mano, incluso mejoras en las economías, protección al medio ambiente, a la fauna y la flora, reconocimientos entre las demás ciudades, incluso a nivel nacional.
Pues no es solo aplicar estrategias distintas e integrales a espacios pequeños, es tejer una ciudad, completa, así que se trata de ser una extensión del espacio público.
Botero Herrera, F. (1996). Medellín 1890 – 1950 Historia urbana y juego de intereses. Medellín. Buitrago, L. A. (s.f.). LA ALTURA DE UNA IDEA. CENTRO DE MEDELLIN. Recuperado el 21 de Abril de 2022, de https://www.centrodemedellin.co/ ArticulosView.aspx?id=363&type=A&idArt=416
Capel, H. (2003). REDES, CHABOLAS Y RASCACIELOS. Colección Mediterráneo Económico: “Ciudades, arquitectura y espacio urbano”.
Cuervo Calle, J. J. (2017). El centro civico para medellín: del plan de wiener y sert al centro administratvo la alpujarra. Iconofacto, 207 -228.
Delgado, M. (2011). El espacio publico como ideología. Madrid: Catarata.
Estrada Cano, M. (1993). Medellín bioclimático : su edificio de oficinas a través del siglo. Boletin cultural y bibliográfico, 30, 74-92.
Franco Vergara, J. C. (2019). Dinamismo a través de la arquitectura, Intervención en san andresito de la 38 - Bogotá. Bogotá, Colombia : Universidad Católica de Colombia. Obtenido de https://repository. ucatolica.edu.co/bitstream/10983/22992/1/ Articulo%20Jenifer%20Catalina%20Franco%20 Vergara%20final.pdf
Garcés Arboleda, Y. (2018). Ciudad planeada, ciudad habitada. Historia urbana de Medellín, 19501980. Medellín: Universidad de Antioquia.
Gehl, J. (2010). Ciudades para la gente. (J. Décima, Trad.) Argentina: Ediciones Infinito.
Glick, R. C. (1992). Desarrollo urbano. Bogotá: ESAP. Goffman, E. (1966). Behavior in Public Places: Notes on the Social Organization of Gatherings. New york : The free press.
Grauer, O., & Samper, X. (2016). Formalidad e informalidad, espacio público y equidad urbana: Prque tercer Milenio. Bogotá : Universidad de la Salle.
Henao Carvajal, E. (2011). Torre - plataforma, colombia, años 50 y 60 . Cataluña: Universidad Politecnica de Cataluña.
Hernandez Chavez, V. (2002). La habitabilidad energetica en edificios de oficinas. En V. H. Chavez, La habitabilidad energetica en edificios de oficinas (págs. 7-18). Barcelona : Universitat politécnica de catalunya .
Hernandez Ciro, E. (2010). Geografás del desarrollo en el centro de medellín: 2009-1950 espacios, tiempos y poderes. Medellín: Universidad Nacional de colombia.
Hernández H, S. L. (2021). Modelos de inserción y variaciones, torres que forman conjuntos urbanos en el centro de Medellín 1959-1972. Medellin: Universidad Nacional de Colombia.
Horbath, J. E. (2016). Tendencias y proyecciones de la población del área metropolitana del Valle de Aburrá en Colombia, 2010-2030. Recuperado el 1 de marzo de 2022, de https://econpapers.repec. org/repec:ecr:col071:40259
Leal, E. T., Reyna, C. M., Castillo, M. L., & Morelos, M. M. (2010). Análisis de los servicios de la tecnología Web 2.0 aplicados a la educación. Recuperado el 28 de 2 de 2022, de http://nosolousabilidad.com/ articulos/tecnologia_educacion.htm
Lynch, K. (1960). La imagen de la ciudad. (E. l. Revol, Trad.) Barcelona: Gustavo Gili. Marrero Guillamón, I. (2008). La producción del espacio público, Fundamentos teóricos y metodológicos para una etnografía de lo urbano. Revista d’ antropologia i investigació social, 74-90.
Medelllin Cómo Vamos. (2021). Medelllin Cómo Vamos, informe de calidad de vida de Medellín 20162019 Movilidad y espacio público. Medellin. Recuperado el 4 de febrero de 2022, de https://www.medellincomovamos.org/system/
files/2021-09/docuprivados/Movilidad%20y%20 espacio%20p%C3%BAblico%20Informe%20 de%20Calidad%20de%20Vida%20de%20 Medell%C3%ADn%2C%202020.pdf
Mendez, J. (1984). Dinamica social y el sistema político. Mexico: Nueva editorial.
Mesa Sánchez, N. E. (1997). Medellin, construcción de ciudad y formas urbanas: hacia el reencanto de la modernidad. Medellin: Universidad Nacional de Colombia.
Ospina, d. l. (2021). TODO EN UNO, Un conjunto urbano en el centro de medellin. Medellín: Universidad Nacional de Colombia.
Pareja M, D. J. (20 de octubre de 2014). El centro de Medellín es uno de día y otro de noche. El tiempo. Obtenido de https://www.eltiempo.com/archivo/ documento/CMS-14716723
Perahia, R. (28 de MAYO de 2007). LAS CIUDADES Y SU ESPACIO PUBLICO. En U. F. Sul (Ed.), IX Coloquio Internacional de Geocrítica LOS PROBLEMAS DEL MUNDO ACTUAL SOLUCIONES Y ALTERNATIVAS DESDE LA GEOGRAFÍA. Porto Alegre. Obtenido de UNIVERSITAT DE BARCELONA: http://www.ub.edu/geocrit/9porto/ perahia.htm#:~:text=Sin%20embargo%20 el%20espacio%20p%C3%BAblico,y%20la%20 naturaleza%2C%20etc.
Peñalta Catlán, E. (2013). Rehabitar en nueve episodios. Angulo Recto, revista de estudios sobre la ciudad como espacio plural., 5(2), 155-157. Obtenido de https://webs.ucm.es/info/angulo/volumen/ Volumen05-2/resenas01.htm
Pérez Nanclares, C. M. (2016). La planta baja de los rascacielos. Medellín: Universidad Nacional de Colombia, facultad de arquitectura.
Ravetllat, P. J. (2005). La planta baja: una intersección entre el edifcio y la ciudad. Departament de
Projectes Arquitectònics. UPC, 2-31.
Real Academia Española: Diccionario de la lengua española 23.5ª Edicición. (2021). Atraer. Recuperado el 27 de febrero de 2022, de https:// dle.rae.es/atraer
Real Academia Española: Diccionario de la lengua española 23.5ª Edicición. (2021). Atraer. Recuperado el 27 de febrero de 2022, de https:// dle.rae.es/atraer
Sullivan, L. H. (23 de marzo de 2007). The tall office building artistically considered. Lippincott’s Magazine, 403-408.
Villa Montoya, F., & Correa Velásquez, L. (EneroDiciembre de 2014). Analisis urbano y formal del edificio Miguel de Aguinaga. Revista de Arquitectura, 16, 38-47. Colombia, facultad de arquitectura.
Yemail, A. (2005). Re-programación es Re-activación. Bogotá. Obtenido de https://issuu.com/ antonioyemail/docs/reactivaresreprogramar
Ante portada, fotomontaje fotografías propias. Pag 1
Portada, compuesto de ilustraciones propias e intervenidas, tomadas de poster el orden vertical de los rascacie los, Url: https://museodeantioquia.co/contenidos/wp-content/uploads/2020/10/ove-med-bn.jpg. pág. 2-3
Índice: Tomado de, Sebas Saldarriaga Instagram @jsebas.saldarriaga (7 de febrero 2022) centro de Medellín, resaltan zonas como el parque de Berrio y el imponente edificio Coltejer icono de la ciudad. fotografía. https:// www.instagram.com/p/CZrwE22LsIz/?igshid=MDJmNzVkMjY= pág. 5
Fig. 1: Suministrada por Martin Duran Hermida pag web researchgate. https://www.researchgate.net/profile/ Martin-Duran-Hermida/publication/352292577/Fig.ure/ Fig.1/AS:1033173559410688@1623339180062/Fig. ura-1-Fragmento-del-plano-de-Roma-de-1748-dibujado-por-Giambattista-Nolli.png
Fig. 2: Fotografía rascacielos en chicago Tomado de Unplash, fotografía por Fineas Anton, contacto: fineas. anton@gmail.com. https://images.unsplash.com/photo-1475254614609-c3478f2adaf3?ixlib=rb 1.2.1&ixi d=MnwxMjA3fDB8MHxwaG90by1wYWdlfHx8fGVufDB8fHx8&auto=format&fit=crop&w=870&q=80
Fig. 3: Aérea del centro de Medellín. Gabriel Carvajal, 1976. https://www.centrodemedellin.co/ArticulosView.aspx?id=423&type=A&idArt=468
Fig. 4: Ilustración, fuente propia.
Fig. 5: Foto aérea tomada en 1998, por la empresa FAL para Empresas Públicas de Medellín. Escala aproxima
da 1:10.930. Creditosh: Departamento Administrativo de Planeación (DAP) Proveedor: FAL
https://www.medellin.gov.co/giscatalogacion/srv/spa/catalog.search#/metadata/b019a075-aa2c-4ec4-9620-bd 6f1f88bbf7
Fig. 6: Ilustración propia. Fig. 7-8: Fotografías propias. Fig. 9 -11: Ilustraciones propias. Capítulo 1 portada, Fotomontaje y fotografías propias.
Fig. 12: Fotografía torres Atrio, Bogotá; “las torres re definirán el horizonte de Bogotá” tomado de: https:// www.atrio.com.co/fileadmin/_processed_/0/8/csm_building-carousel-3_dc712197ec.jpg
Fig. 13: Fotografía Hotel torre de Cali, Cali, Valle, tomado de: https://inelco.com.co/wp-content/uploads/2013/01/ HOTEL-TORRE-DE-CALI-42-pisos.jpg
Fig. 14: Fotografía torre Colpatria, tomado de Fousquare city guide, tomado por Cristian Chaparro. URL: https:// fastly.4sqi.net/img/general/width960/49058650_NFQbv8memDTiksrWjjrz3SsejIZaqKM2UxoMxCIGv0g.jpg
Fig. 15: Ilustración ciudad cósmica Iannis Xenakis, to mado del viento que nos lleva, bloc de notas de Alfredo Aracil, Wordpress. URL: https://alfredoaracil.files.wordpress.com/2011/11/xenakisvillecosmique.jpg
Fig. 16: Tranvía a La América y Estación Medellín. Benja mín de la Calle, 1923. Tomado de Mapa interactivo centro de Medellín, articulo GUAYAQUIL PUERTO SIN MAR Natalia Alvarez Micolta URL: https://www.centrodemedellin.co/imagenes/galeria/Gal57Img2921.jpg
Fig. 17-19: Ilustraciones propias
Fig. 20-24: Fotografías propias
Fig. 25: Tomado de Mapa interactivo centro de Medellín Coltejer Galería actual URL: https://www.centrodemede llin.co/imagenes/galeria/Gal172Img2979.jpg
Fig. 26: Mapa conceptual, fuente propia
Fig. 27: Vista aérea parcial del centro de Chicago (Loop), de la guía de la ciudad publicada en 1893 por Rand, McNally & Co’s, tomado de Distrito Castellana Norte, articu lo La escuela de chicago y el nacimiento de los primeros rascacielos, 1 de febrero de 2019 https://distritocastella nanorte.com/web/app/uploads/2022/04/CHICAGO-1.jpg
Fig. 28: Nueva York 1922, tomado de: https://huellasdearquitectura.files.wordpress.com/2016/03/vista-aerea-ny-1922.jpg?w=1024
Fig. 29: Ilustración, tomado de: trabajos medievales por Alvaro López franco, fichas publicadas por medievalists. Net. URL: https://i0.wp.com/descubrirlahistoria. es/wp-content/uploads/2015/03/3a9ac433-64e6-464ea188-7446a01d6e0e.jpg?ssl=1
Fig. 30: Galería Uffizi, Florencia, Tomado de: viajar Italia, URL: https://www.viajaraitalia.com/wp-content/ uploads/2012/06/galeria-uffizi.jpg
Fig. 31: The county fire office de Jonh Nash, tomado de Nancy Siscoe, Pinterest. URL: https://i.pinimg. com/564x/45/f7/93/45f793b17f958bb94dccfff0d816ba0d. jpg
Fig. 32: Exterior of the Home tttttttttttv Building by architect William Le Baron Jenney in Chicago, Illinois. De Chicago Architectural Photographing Company - Esta imagen está disponible en la competencia Biblioteca del Congreso/Ameritech de la Biblioteca del Congreso de los
Estados Unidos bajo el código digital mhsalad. 250058. https://upload.wikimedia.org/wikipedia/commons/3/38/ Home_Insurance_Building.JPG
Fig. 33: Edificio Henry. Fotografía Rodríguez, 1925. Tomado de Mapa interactivo centro de Medellín, articulo EL EDIFICIO HENRY: UNA MEMORIA ARQUITECTÓNICA EN EL CENTRO DE MEDELLÍN
Luis Fernando González Escobar. URL: https://centrodemedellin.co/imagenes/galeria/Gal191Img3041.jpg
Fig 34: Edificio Olano Tomado de Twitter @colombia_hist
“Medellín Tranvía en el Parque de Berrío en 1925 disfrute esta bella fotografía” publicado 3 de noviembre de 2018 https://pbs.twimg.com/media/DrHwLxAU0AAe6X7?for mat=jpg&name=small
Fig. 35: Tomado de Urbipedia, articulo lever house. URL: https://www.urbipedia.org/images/0/02/SOM.LeverHouse.jpg
Fig. 36: Tomado de Galería de Imágenes Escuela del Há bitat - CEHAP - Facultad de Arquitectura - Universidad Nacional de Colombia - Sede Medellín URL: https://ar quitectura.medellin.unal.edu.co/escuelas/habitat/galeria/ albums/userpics/10005/plano_plan_piloto_sert_RED.jpg
Fig. 37: Tomado de Blog Doyoucity, Proyecto de Desarrollo Urbano, Carta de Atenas, le Corbusier. http://www.doyoucity.com/site_media/entradas/imgs/Carta-de-Atenas.jpg
Fig. 38: Gente juniniando. León Francisco Ruiz, 1971. Tomado de mapa interactivo centro de Medellín, articulo, JUNÍN 1960 Jairo Osorio https://www.centrodemedellin.co/imagenes/ imagenesPagina/Cont_125_Jun%C3%ADn/Captura-depantalla-2016-12-05-a-las-5.56.22-p.m..jpg
Fig. 39-40: Edificio Gonzalo Mejía (Teatro Junín y Hotel Europa). Gabriel Carvajal, s.f. Edificio Coltejer en cons-
Indice de Imágenes
Indice de Imágenes
trucción. Gabriel Carvajal, 1970, Tomado de mapa inte ractivo centro de Medellín, articulo, El ultimo poeta del Coltejer, Eliana castro Gaviria.
Fig. 41: Palacio Arzobispal, BPP-F-001-0870, Lalinde, Manuel A, 1955, Palacio Arzobispal, conocido anterior mente como Palacio Amador, obra del arquitecto francés Carlos Carré. Fue demolido en el año 1979 para dar paso a la Avenida Oriental. URL: https://bibliotecapiloto. janium.net/janium/Fotos/BPP-F-001/BPP-F-001-0870_fi les/11/1_1.jpg
Fig. 42: Fotografía, En esta foto vemos el edificio Vicente Uribe Rendón en construcción. Esquina de la Avenida Oriental con La Playa. Años 80s. Tomado de Memoria Visual de Medellín, Facebook. Publicado el 3 de mayo de 2020, URL:https://scontent. feoh1-1.fna.fbcdn.net/v/t1.64359/95715730_10158144068241308_5578451103416 057856_n.jpg?_nc_cat=105&ccb=1-6&_nc_sid=8b feb9&_nc_ohc=PzlcS2aimUcAX-wSK45&_nc_ht=scontent.feoh1-1.fna&oh=00_AT_GUDXE7Nu70bXvcAykTb q5yxFyBEkQfTY7mOghufG7xg&oe=62A5DEA1
Fig. 43: Fotografía maqueta Nuevo edificio Banco de la República, Tomado del Colombiano, articulo Sucedió hace 50 años1968 El nuevo edificio del Banco de la Re pública: URL: http://blogs.elcolombiano.com/casillerodeletras/wp-content/uploads/2018/01/Edif-Banco-de-la-Re publica.jpg
Fig. 43: Fotografía maqueta Nuevo edificio Banco de la República, Tomado del Colombiano, articulo Sucedió hace 50 años1968 El nuevo edificio del Banco de la República: URL: http://blogs.elcolombiano.com/casillerodeletras/wp-content/uploads/2018/01/Edif-Banco-de-la-Re publica.jpg
Fig.44: Fotografía, tomado de Banco de la República galería Histórica, mapa ilustrado. Centro de Medellin. URL: https://www.centrodemedellin.co/imagenes/galeria/Gal190Img3192.jpg
Fig. 45: Ilustración intervenida, fuente: Modelos de Inser ción y variaciones, torres que forman conjuntos urbanos de Medellín 1959-1972, Steed Leandro Hernández H. Pag 136.
Fig. 46: Ilustración, fuente propia.
Fig. 47: fotografía interior Banco de la República Tomado de Mapa centro de Medellín, galería actual. URL: https:// centrodemedellin.co/imagenes/galeria/Gal189Img3055. jpg
Fig. 48: Fotografía, tomado de Pagina Web, Banco de la república, Colombia, economic research Grupo de Análisis de Modelos en Microeconomía Aplicada (GAMMA) Url: https://investiga.banrep.gov.co/sites/default/files/ styles/full_group/public/grupos-de-investigacion/medellin_1.png?itok=sYFHsFIC
Fig. 49-50: Fotografías propias
Fig. 51-52: Ilustraciones propias, con base en planime trías tomadas de pagina Web, el propio centro; Url: https://www.elpropiocentro.com/
Fig. 53-56: Fotografías propias
Fig. 57-58: Ilustraciones intervenidas, fuente: Todo en uno, un conjunto urbano en el centro de Medellín, Natalia Ospina de los Ríos, Universidad Nacional de Colombia, pag 125
Fig. 59-61: Fotografías propias
Fig. 62: Línea del tiempo, ilustración propia. Portada capítulo 2: Montaje fotografías, propias.
Fig. 63-66: Fotografías propias. Fig. 67: Gráficos propios. Fig. 68: Fotografía propia. Fig. 69: Ilustración propia.
Fig. 70: Fotografía tomada de Instagram @jsebas.salda rriaga.
Fig. 71-72: Ilustraciones elaboración propia Fig. pág. 52 -53 “imagen: Persona iconos, creado por Vitaly Gorbachero, Flaticon.com”. Esta investigación se ha diseñado con recursos de Flaticon.com <a href=”https:// www.flaticon.es/iconos-gratis/persona” title=”persona iconos”>Persona iconos creados por Vitaly GorbachevFlaticon</a>
“imagen: PHombre iconos creados por Freepik Flaticon. com”. Esta investigación se ha diseñado con recursos de Flaticon.com <a href=”https://www.flaticon.es/iconos-gratis/hombre” title=”hombre iconos”>Hombre iconos crea dos por Freepik - Flaticon</a>
Fig. 73: Fotografía. Portada capítulo 3: Fotomontaje Elaboración propia. Fig.74: Fotografía propia
Fig. 75: Elaboración propia tomado de: Grafico Mede llín: espacio público efectivo por habitante, 2014-2020 Grafico Medellín: espacio público efectivo por habitan te, 2014-2020 tomado de: Movilidad y espacio público Informe de Calidad de Vida de Medellín, 2020 / https:// www.medellincomovamos.org/system/files/2021-09/docuprivados/Movilidad%20y%20espacio%20p%C3%BAblico%20Informe%20de%20Calidad%20de%20Vida%20 de%20Medell%C3%ADn%2C%202020.pdf?utm_source=pocket_mylist
Fig. 76: Ilustración propia
Fig.77: Fotografía propia
Fig.78: Fotografía tomada de página web: https://distritosanignacio.com/distrito-san-ignacio/
Fig.79: Ilustración mapa, Recorrido patrimonial, Distrito San Ignacio; tomado de página web: https://distritosanig nacio.com, Url. imagen: https://distritosanignacio.com/ distrito-san-ignacio/
Fig.80: Fotografía tomada de Instagram @elperpetuoso corro https://www.instagram.com/p/Cbh5Hyfuk1F/?igshid=YmMyMTA2M2Y%3D
Fig.81: Fotografía tomada de Instagram @elperpetuosocorro https://www.instagram.com/p/CY7Cfv2rfaT/?igshi d=YmMyMTA2M2Y%3D
Fig.82: Grafico, Tendencias y proyecciones de la población del área metropolitana
del Valle de Aburrá en Colombia, 2010-2030 tomado de Tendencias y proyecciones de la población del área metropolitana del Valle de Aburrá en Colombia, 2010-2030 Jorge Enrique Horbath pág. 45, Url: https://repositorio. cepal.org/bitstream/handle/11362/40259/1/02_Horba th_102A.pdf
Ilustraciones pág. 63-65: Elaboración propia
Fig. 83: Fotografía Winwood Miami, tomado de pagina web: https://la.juxtapoz.com/street-art/maya-hayuks-fini shed-mural-on-houston-bowery-wall/
Ilustraciones pág. 67-69: Elaboración propia
Fig. 84: Ilustración, elaboración propia.
Ilustración pág. 71: elaboración propia.
Fotografía pág. 73: Fotografía e intervención propia. Centro de Medellín, desde el cerro Nutibara.
Fig. 77-78: Ilustraciones propias
Tabla 1: Matriz DOFA, Fortalezas, Elaboración propia Tabla 2: Matriz DOFA, Oportunidades, Elaboración propia Tabla 3: Matriz DOFA, Debilidades, Elaboración propia Tabla 4: Matriz DOFA, Amenazas, Elaboración propia Tabla 5: Frecuencia de personas según edades al interior del zócalo pág. 43. Elaboración propia
Tabla 6: Actividades y localización pág. 44-45 Elabora ción propia
Tabla 7: Marco normativo, Elaboración propia
de Imágenes
Imágenes
En el centro de Medellín se pueden hallar grandes edificaciones icónicas y representativas, que desde los años 70 han venido repercutiendo en la cotidianidad de los habitantes y dotaron a la ciudad de identidad; puesto que su fin era representar el desarrollo económico e industrial que la ciudad venía manifestando, esto era posible gracias a las nuevas técnicas y estilos europeos y norteamericanos que trajeron los arquitectos de la época, a la par del crecimiento de la población urbana, todo ello generó edificaciones monumentales y con tendencias a la verticalidad, sin negar los usos de los niveles superiores, se vieron obligados a desarrollar un primer nivel y actividades distintas que se relacionaran con la horizontalidad del espacio público.
El propósito de esta investigación es analizar y proponer estrategias para fortalecer el zócalo urbano de los edificios de oficinas ubicados en el centro de Medellín, orientados por tres estudios de caso, de edificios que hacen parte de la historia y la identidad de Medellín por su forma, estilo y ubicación, como lo son el edificio Banco de la República (1967), el edificio Coltejer (1968) y El edificio Vicente Uribe Rendón (1977) los cuales en su planta baja de distintas maneras y escalas tienen el potencial de ser el complemento de las necesidades de espacio público del centro de Medellín, sin embargo, se evidencian alrededor de dichas arquitecturas debilidades y amenazas a su funcionamiento y reconocimiento a pesar de su aporte a la arquitectura de la época; para esto se requiere identificar las necesidades, y oportunidades de la planta baja y su entorno.
Esto con el fin de determinar cómo afrontar el desafío de acoger a quienes lo habitan, ofreciendo soluciones aplicables a las problemáticas de acuerdo a los habitantes, los usos y las actividades complementarias que se realizan en estos espacios desde el Atraer, Dinamizar, y Reactivar pues para revitalizar dicho zócalo se debe operar integralmente desde el diseño, la función y la estética, generar permanencias, diversidad en la oferta de actividades colectivas, en equilibrio con el comercio y los servicios que la sociedad actual requiere.
ABSTRACT:
In the downtown of Medellín you can find large iconic and representative buildings, which since the 70s have been impacting the daily life of the residents and gave the city its identity; This was possible thanks to the new European and North American techniques and styles brought by the architects of the time, along with the growth of the urban population, all of which generated monumental buildings with vertical tendencies, without denying the uses of the higher levels, they were forced to develop a first level and different activities that were related to the horizontality of the public space.
The purpose of this research is to analyze and propose strategies to strengthen the urban plinth of office buildings located in downtown Medellín, guided by three case studies of buildings that are part of the history and identity of Medellín for their shape, style and location, such as the Banco de la República building (1967), the Coltejer building (1968) and the Vicente Uribe Rendón building (1977) which in their first floor in different ways and scales have the potential to complement the public space needs of downtown Medellín, however, weaknesses and threats to their operation and recognition are evident around these architectures in spite of their contribution to the architecture of the time; For this reason, it is necessary to identify the needs and opportunities of the first floor and its surroundings.
This in order to determine how to face the challenge of welcoming those who inhabit it, offering solutions applicable to the problems according to the inhabitants, the uses and complementary activities that are carried out in these spaces from the Attract, Revitalize, and Reactivate, because to revitalize such a base must operate integrally from the design, function and aesthetics, generate permanence, diversity in the supply of collective activities, in balance with trade and services that today’s society requires.