Zeitschrift „Bodenschutz“

Page 1


Bodenschutz

29. Jahrgang

4. Quartal 2024

42234

www.BODENSCHUTZdigital.de

Asbest im Boden

Monika Machtolf, Michael Kerth, Dominik Polte, Christoph Wortmann

Klimawandel in historischen Gärten

Dr. Ursula Weiß, Dr. Falk Hieke, Prof. Dr. Karl-Heinz Feger

Blei und Cadmium –Humanbiomonitoring im Landkreis Goslar

Walter Schmotz, Sonja Strieker, Özlem Köseoglu Örnek, Felix Forster, Finn Sonnemann, Michael Hoopmann, Martin Hepp, Dennis Nowak, Stefan Rakete, Katja Radon

Erhaltung, Nutzung und Wiederherstellung von Böden

Herausgegeben vom Bundesverband Boden e. V.

Inhalt 04.24

EDITORIAL

Bodenwissen – Bodenbewusstsein –Bodenschutz 109

Prof. Dr. Daniela Sauer

BODENBELASTUNG

BEWERTUNGSMETHODEN

Asbest im Boden 112

Ansätze zur Bewertung für den Wirkungspfad Boden – Mensch

Monika Machtolf, Michael Kerth, Dominik Polte, Christoph Wortmann

Boden, Asbest, Gefährdungsabschätzung, Bewertung, Orientierungswert

Soil, asbestos, risk assessment, preliminary trigger values

KLIMAWANDEL

STANDORTEIGENSCHAFTEN

Klimawandel in historischen Gärten Böden und Standortsbedingungen im Großen Garten Dresden 119 Dr. Ursula Weiß, Dr. Falk Hieke, Prof. Dr. Karl-Heinz Feger

Historischer Garten, Klimawandel, Stadtparkböden, Standortseigenschaften, C-Speicherung, Baumvitalitätsverlust, Verdichtung, angepasstes Parkmanagement

historic garden, climate change, urban park soils, site characteristics, C storage, loss of tree vitality, compaction, adapted park management

BODENBELASTUNG

HUMANMEDIZIN

Blei und Cadmium –Humanbiomonitoring im Landkreis Goslar

Die BLENCA-Studie des Klinikums der LMU München 2021/22

Walter Schmotz, Sonja Strieker, Özlem Köseoglu Örnek, Felix Forster, Finn Sonnemann, Michael Hoopmann, Martin Hepp, Dennis Nowak, Stefan Rakete, Katja Radon

Blut, Urin, Blei, Cadmium, Boden, umweltmedizinische Studie, Human-Biomonitoring

blood, urine, lead, cadmium, soil, study in environmental medicine, human biomonitoring

130

RUBRIKEN

Forum 134

Vorankündigungen

Eröffnung des Nationalen Bodenmonitoringzentrums: Ein wichtiger Schritt für den Schutz unserer Böden

Lebendige Böden – Stabile Systeme im Klimawandel

Berichte

Jahrestagung des Europäischen Bodenbündnisses (ELSA e.V.) in Tulln

Projekt LogistPlus – Nachhaltige Logistik Boden und Klima im Wandel! – Auch ein Thema bei den 12. Marktredwitzer Bodenschutztagen

Aus dem Internet

Heinz Sielmann Stiftung – Naturwunderwahl

Ausstellungen

„Keine Torte ohne Boden“

Umweltrecht aktuell

BVB-Nachrichten

Jahrestagung und Mitgliederversammlung 2024

Aus den Fachgruppen

Aus den Regionalgruppen

Aus der Geschäftsstelle Veranstaltungshinweise

137

Titelbild: Auftragsboden über gekapptem Fahlerde-Pseudogley (YK(///eLF-SS) aus Hochfluttonen (Foto: Dr. Ursula Weiß)

Asbest im Boden

Ansätze zur Bewertung für den Wirkungspfad Boden – Mensch

Monika Machtolf

Studium der Ernährungswissenschaften in Gießen. Seit 1987 wissenschaftliche Mitarbeiterin/ Gutachterin der IFUA-Projekt-GmbH, Bielefeld.

Michael Kerth

Studium der Geologie in Bonn, Southampton, UK und Essen. 1988 Promotion über ein umweltgeologisches Thema. 1988–2023 Gutachter/Geschäftsführer der Dr. Kerth + Lampe GmbH, Detmold. Seit 2024 freiberuflicher Sachverständiger für Bodenschutz und Altlasten.

Dominik Polte

Studium der Umweltwissenschaften (B.Sc.) sowie Ecology and Biodiversity (M.Sc.) in Bielefeld. Seit 2012 wissenschaftlicher Mitarbeiter der IFUA-Projekt-GmbH, Bielefeld.

Christoph Wortmann

Studium der Versorgungstechnik (Dipl.-Ing.) in Steinfurt. Seit 1989 Mitarbeiter der WESSLING Consulting Engineering GmbH & Co. KG, Altenberge. Sachverständiger für Bodenschutz und Altlasten

Zusammenfassung

Für die Bewertung von Asbest im Boden wurde basierend auf der recherchierten toxikologischen Datenbasis sowie auf spezifischen Expositionsbetrachtungen für Asbest ein Bewertungssystem erarbeitet, das verschiedene Nutzungen differenziert und sich modellhafter Abschätzungen für die mögliche Freisetzung von Asbest aus dem Boden in die atembare Luft bedient. Im Ergebnis werden als vorläufige Orientierungswerte für Asbest im Boden für Kinderspielflächen, Hausgärten und Wohngebiete sowie für Industrieund Gewerbegrundstücke 0,1 Masse-% Asbest, für Parkund Freizeitanalagen und das hier entwickelte Nutzungsszenario „Freizeitaktivitäten“ 0,3 Masse-% Asbest sowie für Sport- und Bolzplätze 0,03 Masse-% Asbest in der Fraktionen F3-F5 nach VDI 3876 (< 3 mm) vorgeschlagen. In der praktischen Anwendung des Bewertungskonzeptes ist eine Differenzierung nach den Eintragszenarien für Asbest in den Boden vorgesehen, die zusammen mit der Sichtprüfung von Grobbestandteilen vor Ort die Erheblichkeit der Asbestbelastung charakterisieren soll und die erforderliche Probenahmestrategie bestimmt.

Schlüsselwörter:

Boden, Asbest, Gefährdungsabschätzung, Bewertung, Orientierungswerte

Summary

For the risk assessment of asbestos in soil, an evaluation system was developed based on the researched toxicological database and on specific exposure considerations for asbestos, which differentiates between different land uses and employes model estimates for the possible release of asbestos from the soil into the breathable air. As a result, preliminary trigger values for asbestos in the soil in fractions F3-F5 according to VDI 3876 (< 3 mm) are proposed with 0.1 % by mass of asbestos for children’s play areas, home gardens and residential areas as well as for industrial and commercial properties, with 0.3 % by mass of asbestos and with 0.03 % by mass of asbestos for sports and football fields. The practical application of the assessment concept provides for a differentiation according to entry scenarios for asbestos in the soil, which, together with the visual inspection of coarse components on site, is intended to

characterize the significance of the asbestos contamination and determine the required sampling strategy.

Keywords:

Soil, asbestos, risk assessment, preliminary trigger values

1. Einleitung

Asbest wurde aufgrund seiner besonderen technischen Eigenschaften (v. a. hohe Hitze- und Säurebeständigkeit, Spinnbarkeit) ab der 2. Hälfte des 19. Jahrhunderts bis zum Asbestverwendungsverbot 1993 in Deutschland industriell verwendet und in einer Vielzahl von Pro dukten eingesetzt. Dazu zählen Platten für den Hochbau, Brems- und Kupplungsbeläge für Fahrzeuge, Dichtungen und Formmassen. Der Begriff „Asbest“ wird dabei als Sammelbezeichnung für eine Gruppe von sechs natürlich vorkommenden, kristallinen Silikaten verwendet, die in Form von Fasern bzw. Faserbündeln auftreten. Chrysotil, auch bekannt als weißer Asbest, ist dabei die vorherrschende kommerziell verwendete Form von Asbest, während Amphibolasbeste im Hinblick auf die verarbeiteten Mengen deutlich darunterliegen. Viele Amphibole können dabei sowohl in asbestiformer (faserförmiger) als auch in nicht-asbestiformer Morphologie vorliegen [1–3].

Deutschland verfügt(e) über keine relevanten Asbestlagerstätten, allerdings ist mit – regional stark schwankenden – natürlichen Hintergrundgehalten insbesondere an Amphibolasbesten zu rechnen (v. a. in Verbreitungsgebieten basischer und ultrabasischer Gesteine sowie glazigener Sedimente, die Bestandteile fennoskandischer basischer und ultrabasischer Gesteine enthalten). Vor allem ist aber aufgrund der vielfältigen Asbestverarbeitung und -verwendung, aber auch später durch Abbruch/Rückbau/Recycling/Entsorgung von belasteter Bausubstanz oder auch durch Gebäudebrände ein anthropogener Eintrag von Asbest in die Atmosphäre und damit in den Boden anzunehmen. Systematische Untersuchungen zu den geogenen und anthropogenen Hintergrundgehalten von Böden in Europa und insbesondere in Deutschland liegen nicht vor. Asbest ist bisher auch kein regulärer Untersuchungsparameter bei der Untersuchung von schädlichen Bodenveränderungen nach BBodSchV und nach bodenschutzrechtlich vorgegebenen Maßstäben abgeleitete Beurteilungswerte liegen nicht vor. Asbestfunde in Böden führen aber immer wieder zu einer Diskussion darüber, wann und in welchem Umfang Maßnahmen zur Gefahrenabwehr notwendig sind.

Vor diesem Hintergrund wurde im Rahmen des Länderfinanzierungsprogrammes „Wasser, Boden und Abfall“ 2022 das Projekt „Grundlagen für den Umgang mit Asbest auf altlastverdächtigen Flächen und Altlasten“ gestartet, gegliedert in zwei Teilprojekte. Im Rahmen des ersten Teilprojektes (B 2.22), wurden exemplarische Untersuchungen an (historischen) mineralischen Auffüllungen auf Asbest durchgeführt [4].

Es konnte gezeigt werden, dass mit vorhandenen Labormethoden eine Untersuchung von Asbest im Boden

möglich ist. Dabei war an allen fünf untersuchten Standorten Asbest im Boden nachweisbar, was die aus der Historie abgeleiteten Hinweise auf Asbest bestätigte.

Aufbauend hierauf war es Ziel des zweiten Teilprojekts (B2.23), durchgeführt von der Bietergemeinschaft IFUA Projekt GmbH/Dr. Kerth + Lampe Geo-Infometric GmbH/WESSLING GmbH und in Zusammenarbeit mit dem 2020 gegründetem ITVA/BVB-Arbeitskreis „Asbest im Boden und Bauschutt“, Ansätze für eine Bewertung von Asbest im Boden nach Maßstäben des Bodenschutzrechts für den Wirkungspfad Boden-Mensch zu entwickeln. Im folgenden B eitrag werden die Ergebnisse dieses zweiten Projekts kurz vorgestellt und diskutiert. Der ausführliche Projektbericht ist unter http://www.laenderfinanzierungsprogramm.de/ projektberichte/labo/ abrufbar.

2. Toxikologie von Asbest

Der Hauptaufnahmeweg für Asbest erfolgt für den Menschen über den Atemtrakt. Im Unterschied zu anderen Gefahrstoffen ist die biologische Wirksamkeit von Asbest in erster Linie auf die biobeständige geometrische Faserform, also das sogenannte Faseragens, und nicht auf die chemische Zusammensetzung zurückzuführen. Eingeatmete Fasern können über lange Zeiträume in der Lunge verbleiben und das Gewebe reizen. Infolgedessen liegt eine weitere Besonderheit in der Wirkung von Asbest darin, dass der zeitliche Verlauf von der Asbest-Exposition, d. h. dem Einatmen der Asbestfasern, bis zum Auftreten einer darauf zurückzuführenden Erkrankung (Latenzzeit), sehr lang ist und bis zu 30 Jahren betragen kann [3, 5, 6].

Aus zahlreichen Studien ist bekannt, dass Asbest nach beruflich inhalativer Exposition nicht-kanzerogene Veränderungen des Atemtraktes (Asbestose, eine Form der Lungenfibrose) und des Brustfells („pleural plaques“) verursacht. Asbest erwies sich zudem in zahlreichen Untersuchungen als krebserzeugend und verursacht insbesondere Lungentumoren sowie Mesotheliome des Rippen- und des Bauchfells. Darüber hinaus wurde ein Synergismus zwischen Asbestexposition und Rauchen bei der Entwicklung von Lungenkrebs festgestellt. Die kanzerogenen Wirkungen gelten als sensibelster Wirkendpunkt, deren Evidenz für die Einstufung der Kanzerogenität von Asbest beim Menschen als ausreichend gewertet wird (Kategorie 1A für Stoffe, die bekanntermaßen beim Menschen kanzerogen sind) [2, 7, 8].

Fasergröße

Konventionsgemäß [9] werden als toxikologisch relevante, alveolargängige Asbestfasern nach [10] solche Fasern bezeichnet, deren Abmessungen eine Länge von > 5 µm, einen Durchmesser von < 3 µm und ein Längezu-Durchmesserverhältnis > 3 : 1 einhalten (sogenannte „WHO-Fasern“). Diese werden trotz ihrer teilweise unterschiedlichen physikalisch-chemischen Eigenschaften im Allgemeinen einheitlich betrachtet. Für solche

WHO-Faserstäube liegen umfangreiche Daten aus zahlreichen Arbeitsplatzstudien vor. Darüber hinaus wurde tierexperimentell eine positive Korrelation zwischen Faserzahl und Tumorrate ermittelt [11]. Es finden sich jedoch auch Ansätze [12], nach denen in Abhängigkeit von der Faserlänge Äquivalenzfaktoren für Amphibolasbeste und Chrysotil zur Berücksichtigung ihrer unterschiedlichen Toxizität vergeben werden.

Vor diesem Hintergrund war zunächst der Frage nachzugehen, welche Bedeutung die Fasergröße für die humantoxikologische Bewertung hat. Im Ergebnis konnte festgestellt werden, dass die Fasergröße zwar Einfluss auf die Toxizität von Asbest hat, dieser allerdings schwer zu quantifizieren ist [13]. Darüber hinaus ist der laboranalytische Nachweis von Asbestfasern, die von der WHO-Faser-Geometrie abweichen, bislang noch mit großen Unsicherheiten behaftet. Auch die Vergleichbarkeit von Untersuchungsergebnissen für andere Faserdefinitionen mit den Datengrundlagen, die basierend auf den WHO-Fasern für die Asbestbewertung herangezogen werden können, wäre nicht ohne weiteres gegeben, so dass vorgeschlagen wird, bis auf Weiteres bei der Bewertung von Asbest im Boden davon auszugehen, dass aus dem im Boden vorhandenen Asbest WHO-Fasern in die Atemluft freigesetzt werden.

Asbestfasern verschiedener Asbestminerale Als Gefahrstoff gelten nach [9] die alveolengängigen Asbestfasern, die nach ihrer chemischen Zusammensetzung den sechs Asbestmineralen Chrysotil (Mineral der Serpentingruppe) sowie Aktinolith, Amosit, Anthophyllit, Krokydolith und Tremolit (Amphibolasbeste) zuzuordnen sind.

Wie der ausgewerteten Literatur zu entnehmen war, ist jedoch die Einschätzung, dass Chrysotil und Amphibolasbeste ein unterschiedliches Wirkpotenzial haben, in der Fachwelt zunehmend Konsens. Das geringere Wirkpotenzial von Chrysotil ist dabei möglicherweise auf eine im Vergleich zu den Amphibolfasern geringere Persistenz und eine damit anzunehmende schnellere Abbaubarkeit im Körper zurückzuführen. Eine Quantifizierung des unterschiedlichen Wirkpotenzials wird allerdings aufgrund der Datengrundlagen derzeit in der Fachwelt noch als wenig belastbar angesehen [13].

Abbildung 1: Rasterelektronenmikroskop-Bild von Chrysotil-Asbest

In der Zusammenschau des zu erwartenden mengenmäßigen Anteils verschiedener Asbestfasern im Boden sowie deren ggf. unterschiedlichen Wirksamkeit wird hier für die Bewertung von Asbest analog der Vorgehensweise der U.S. EPA [14, 15] sowie der EU [13] die Empfehlung abgeleitet, die Risikoabschätzungen für gemischte Expositionen anzuwenden. Dieser Vorschlag beinhaltet, dass im Standardfall davon ausgegangen wird, dass ein Gemisch von Asbestfasern mit dominierendem Anteil von Chrysotil (90–95 %) vorliegt. In der Konsequenz heißt das, dass an einem Standort überprüft werden muss, ob Hinweise für davon abweichende Zusammensetzungen vorliegen. Im Einzelfall kann dann eine gesonderte Bewertung des Wirkpotenzials erforderlich werden.

3. Risikoabschätzung

Die kanzerogenen Wirkungen von Asbest erfordern zwingend eine Lebenszeitbetrachtung („Faserjahre“), wobei darüber hinaus auch die bekannte, sehr lange Latenzzeit besonders berücksichtigt werden muss [11]. Zur Differenzierung des Wirkpotenzials in Abhängigkeit vom Startzeitpunkt der Exposition sowie der Expositionsdauer wurden zahlreiche vorhandene Modelle geprüft und ausgewertet. Im Ergebnis wurde das Modell der U.S. EPA [16] zur Risikoquantifizierung für Mesotheliome (absolut) und Lungenkrebs (relativ) ausgewählt, da das Modell eine Betrachtung der Gesamtbevölkerung, des Alters zum Startpunkt der Exposition und der Expositionsdauer (0  – gesamte Lebenszeit) ermöglicht und in die Bewertung einbezieht. Damit kann auch die höhere Sensibilität von Kindern bei Exposition in jungen Jahren ausreichend berücksichtigt werden. Für die durchgeführten Expositionsbetrachtungen zur Ableitung von Beurteilungsmaßstäben für Asbest im Boden wurde somit ein inhalatives Unit Risk (IUR) in Höhe von 0,23 pro F/cm³ angenommen, geltend für Expositionen über die gesamte Lebenszeit (0–70 Jahre, 24 Stunden täglich), d. h. bei lebenslangen Expositionen gegenüber 1 F/cm³ besteht ein zusätzliches Krebsrisiko von 23/100 (oder umgerechnet bei 100 F/m³ ein zusätzliches Risiko von 2,3 x 10-5). Entsprechend des Modells verändert sich das IUR, je nachdem, wann und wie lange die Exposition stattfindet. Beispielsweise beträgt das IUR nach dem Modell bei einer 10-jährigen Exposition im Alter von 0 bis 10 Jahre 0,83 pro 100.000, im Alter von 50 bis 60 Jah re 0,1 pro 100.000. Eine 20-jährige Exposition ist im Alter von 0 bis 20 Jahre mit einem IUR von 1,4 pro 100.000 verbunden [16].

4. Expositionsbetrachtung

Um eine mögliche Exposition der Allgemeinbevölkerung gegenüber Schadstoffen aus kontaminierten Böden abzuschätzen, wurden zur Begründung von Prüfwerten für den Wirkungspfad Boden – Mensch (Direktpfad) Nutzungsszenarien entwickelt, die eine Quantifizierung der möglichen Schadstoffe sowohl über die orale Aufnahme von Boden als auch über die

Inhalation bodenbürtiger Stäube ermöglichen [17]. Zu nennen sind hier die Nutzungsszenarien „Kinderspielfläche “, „Wohngebiet“, „Park- und Freizeitanlagen“, „Haus- und Kleingärten“ sowie zusätzlich Sport- und Bolzplätze [18].

Darüber hinaus wurde vor dem Hintergrund der Verwendung von asbesthaltigem Material im Wegebau, insbesondere im Umfeld von Standorten der Asbestzementherstellung, das Nutzungsszenario „Freizeitaktivitäten“ entwickelt, das Aktivitäten wie beispielsweise Joggen, Mountainbike fahren, Spazieren u. ä. auf solchen Wegen erfasst.

Während zur Entwicklung bodenbürtiger Stäube auf Annahmen und Konventionen zurückgegriffen werden konnte, waren für Abschätzungen zur Freisetzung von Asbestfasern aus Boden in die atembare Luft gesonderte Recherchen und Auswertungen erforderlich, die in die Begründung von Beurteilungswerten eingeflossen sind.

5. Ableitung von Beurteilungsmaßstäben für Asbest

In vergleichenden Berechnungen verschiedener Expositionsannahmen für unterschiedliche Altersgruppen und Expositionszeiträume konnten unter Annahme eines nach bodenschutzrechtlichen Vorgaben akzeptierten zusätzlichen Krebsrisikos von 5x105 (d. h. 5 zusätzliche Fälle je 100.000 Personen) Beurteilungswerte für Asbestfasern in der Atemluft in F/m³ berechnet werden, die je nach Annahmen und Nutzungsszenario eine Spanne von 3.000 bis 60.000 F/m³ umfassen. Zur Abschätzung der Schadstoffaufnahme des Menschen durch bodenbürtige Stäube wird in den Methoden zur Ableitung der Prüfwerte (vgl. BBodSchV 1999; [17]) für verschiedene Aktivitäten (Kinderspiel, Gartenarbeit) eine Staubentwicklung von 1 mg Staub pro m³ angenommen, auf Sport- und Bolzplätzen werden 10 mg Staub pro m³ unterstellt [18]. Als durchschnittliche Staubkonzentrationen, beispielsweise auf Industrie- und Gewerbegrundstücken werden 0,325 mg Staub pro m³ angenommen. Grundlage hierfür bilden Auswertungen zur Ausbreitung bodenbürtiger Stäube in urbanen Räumen [19], die sich i. d. R. auf die Fraktion <10 µm beziehen. Allerdings wird die Expositionsfrequenz aufgrund der Witterungsbedingungen in Deutschland (Niederschlag, Bodenfeuchte, F rost, Schnee) auf ein Drittel der Nutzungstage reduziert. Inwieweit das Verhalten von aus Boden freigesetzten Asbestfasern mit dem Verhalten von bodenbürtigen Stäuben gleichzusetzen ist, lässt sich nur schwer beantworten. Modellhafte Betrachtungen hierzu wurden von [20] und [21] durchgeführt, mit der Erkenntnis, dass das Asbestmineral, mögliche Bindungsformen, die Bodenverhältnisse (insbesondere die Bodenfeuchte) sowie auch Witterungsbedingungen (insbesondere Wind) für die Freisetzbarkeit der Fasern eine wesentliche Rolle spielen. Aber auch nutzungsbedingter Scherbenbruch und -abrieb (z. B. bei der Bodenbearbeitung oder –nutzung), Frost-Tau-Prozesse, Adsorption an Tonmi-

neralien, Festlegung durch Biomasse und Schutzschichtbildung aus Bodenpartikeln können die Freisetzbarkeit beeinflussen [21].

Aus niederländischen Untersuchungen wurde abgeleitet, dass Faserkonzentrationen in der Luft über 100.000 Fasern/m³ nur bei stark kontaminierten Böden (>10.000 mg/kg) zu erwarten sind [20]. Umgekehrt wurden in Böden mit geringeren Gehalten, aber freisetzbarem Asbest unter 100 mg/ kg (0,01 Masse%) auch bei Tätigkeiten wie Graben, Abladen und Sieben Luftkonzentrationen nicht über 1.000 Fasern/m³ erreicht. Bei Böden mit fest gebundenem Asbest mit Gehalten unter 10.000 mg/kg Boden wurden keine in der Luft befindlichen Asbestfasern gefunden.

In eigenen Abschätzungen mit den pragmatisch festgelegten Faktoren zur Umrechnung von Asbestfasern je Kubikmeter Luft in mg Asbest je Kubikmeter Luft von 20 F/cm³ = ^ 1 mg/m³ nach [11] sowie den Standardannahmen zur Staubentwicklung zeigten sich vergleichbare Größenordnungen für den Zusammenhang zwischen Asbestfasern im Staub bzw. in der Luft und dem Boden.

Im Ergebnis wurden daraus vereinfacht vorläufige Orientierungswerte für Asbest im Boden abgeleitet (Tabelle 1).

6. Hinweise zur Anwendung des Bewertungskonzeptes in der Praxis

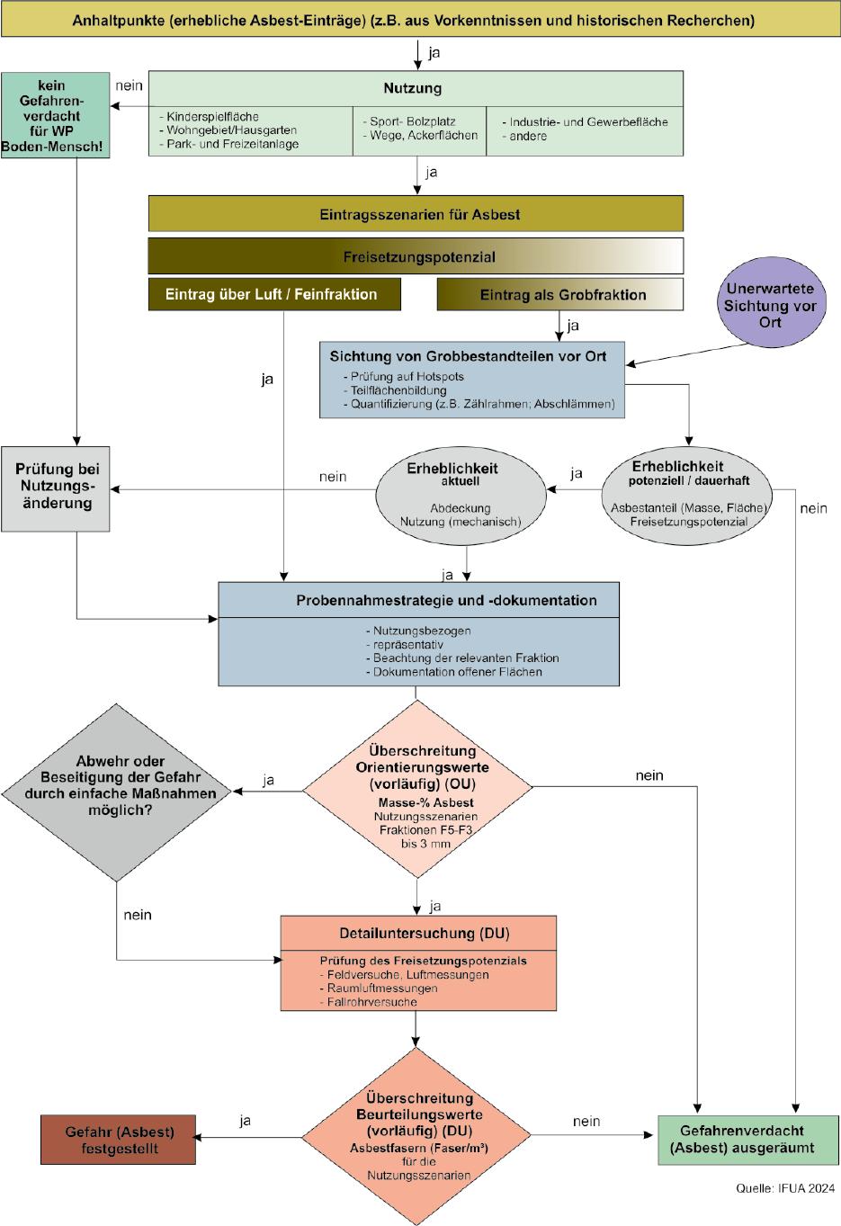
Die hier vorgestellten Orientierungswerte für Asbest in Böden sind als vorläufig zu betrachten und bieten eine erste Beurteilungsmöglichkeit im Rahmen von orientierenden Untersuchungen. Die Werte sind eingebettet in eine speziell entwickelte Vorgehensweise zur Untersuchung und Bewertung von Asbest im Boden auf sensibel genutzten Flächen. Abbildung 2 veranschaulicht die Vorgehensweise in einem Fließdiagramm.

An erster Stelle im Ablauf steht vorgeschaltet zunächst immer erst eine Prüfung auf Anhaltspunkte für das Vorkommen von Asbest im Boden. Aus Vorkenntnissen zur Ursache einer möglichen Asbestbelastung (z. B. in Folge der Produktion von oder dem Umgang mit asbesthaltigen Materialien, Immissionen, „Entsorgung“ von asbesthaltigen Materialien) lassen sich ggf. wertvolle Informationen für das weitere Vorgehen ableiten. Nach bisherigen Erfahrungen sind zwei Eintragsszenarien zu unterscheiden. Hinweise auf einen relevanten luftgetragenen Eintrag (z. B. bei Brandereignissen) bzw. ein Eintrag über Feinfraktionen (z. B. Abschwemmung von Asbestzementdächern und Fassaden, Ablagerung von Asbestzementschlämmen) lassen ein höheres Freisetzungspotenzial für Asbest erwarten und erfordern daher zwingend eine Untersuchung des Bodens, während Hinweise auf den Eintrag von Asbest über Grobbestandteile, wie beispielsweise Asbestzementscherben, zunächst eine Sichtprüfung vor Ort auslösen sollte.

Diese Sichtprüfung der Grobbestandteile muss durch sachkundige Personen und mit großer Sorgfalt vorgenommen werden. Erste Auswertungen dazu wur-

Kinderspielflächen

Hausgärten

Wohngebiete

Asbestgehalte in Masse-% *

0,1

Park- Freizeitanlagen 0,3

Freizeitaktivitäten

Sport- und Bolzplätze 0,03

Industrie- und Gewerbegrundstücke 0,1

* Die Werte gelten für die Standardannahme eines Anteils von Chrysotil von 90–95 % an den Asbestgehalten und beziehen sich auf die Fraktion < 3 mm (Fraktionen F3 bis F5 nach VDI 3876 [22])

den in [4] durchgeführt. Dabei sollten die zu prüfenden Grobbestandteile im Gelände z. B. durch Abschlämmen und Absprühen (z. B. mit Drucksprühgerät) von anhaftendem Feinmaterial befreit werden (Abb. 3). Ziel der Sichtprüfung ist die Beurteilung der Erheblichkeit einer Asbestbelastung und damit, inwieweit eine weitere Untersuchung erforderlich ist oder nicht. Im Feld ist mit einiger Wahrscheinlichkeit bereits erkennbar, ob asbesthaltige Verdachtsmaterialien in relevanten Mengen und in leicht oder schwer freisetzbarer Form vorliegen.

Zu beachten ist, dass Asbest durch verschiedene Prozesse aus den Grobbestandteilen, insbesondere durch mechanische Beanspruchung (z. B. Bodenbearbeitung) und durch Zersetzung der Materialien in Folge der Verwitterung freigesetzt werden kann. Insbesondere bei Asbestzementprodukten ist  – ohne mechanische Beanspruchung – eine Freisetzung erst über Jahrzehnte bis Jahrhunderte zu erwarten. Gleichzeitig sind mögliche Festlegungs- und Verwitterungsvorgänge für Asbestfasern im Boden zu beachten, wobei hierzu bisher keine vertieften Kenntnisse vorliegen.

Im Rahmen der Begehung und Sichtprüfung können darüber hinaus die Rahmenbedingungen einer möglichen Asbestfreisetzung erfasst werden. Hierbei ist zu unterscheiden in unveränderliche (Art, Anzahl, Flächen anteil von asbestverdächtigen/-haltigen Grobbestandteilen, Geländemorphologie, Mikroklima, Bodeneigenschaften, etc.) und veränderliche Rahmenbedingungen (Nutzung, Bodenbedeckung oder -abdeckung, mechanische Beanspruchung der Fläche, etc.).

Sind veränderliche Faktoren, wie z. B. Bodenbedeckung oder -abdeckung oder auch fehlende mechanische Beanspruchung bei der aktuellen Nutzung maßgeblich für die Beurteilung der Erheblichkeit der Asbestbelastung, ist dies kenntlich zu machen (z. B. „kein Handlungsbedarf bei gegenwärtiger Nutzung“).

Eine Veränderung der Nutzung muss dann allerdings zu einer erneuten Betrachtung und zu einer ggf. veränderten Beurteilung führen. Je nach Ergebnis der Begehung und Sichtprüfung kann ggf. von weiteren Untersuchungen Abstand genommen oder gezielt begründet und geplant werden.

Muss eine relevante Asbestbelastung als möglich angesehen werden, ist eine Probenahmestrategie zu entwickeln, die die Bodenbelastung im Hinblick auf die zu bewertende Nutzung repräsentativ abbildet. Aus den

Tabelle 1: Empfehlungen für vorläufige Orientierungswerte für Asbest im Boden

Abbildung 2: Vorgehensweise zur Untersuchung und Bewertung von Asbest im Boden

Vorkenntnissen, der Begehung und Sichtprüfung ist ein konzeptionelles Standortmodell abzuleiten, das bestimmend für die Probenahmestrategie ist. Insbesondere zu beachten ist dabei die Frage der (vermuteten)

Verteilung von Asbest im Boden. Grundsätzlich sind nach den Vorgaben der BBodSchV Teilflächen zu bilden; ggf. sind Belastungsschwerpunkte (Hot-Spots) gesondert zu beproben.

Generell zu empfehlen ist die Probenahme aus Hand- oder Baggerschürfen, da in vielen Fällen asbesthaltige Materialien in den gröberen Fraktionen und inhomogen verteilt vorliegen, so dass bei einer Beprobung mittels Bohrstock/Sonde das Risiko des „Übersehens“ solcher Belastungen besteht. Entsprechend den Vorgaben der BBodSchV sind die Teufenabschnitte von 0–2 cm (Gewerbe- und Industrieflächen, Sport-/Bolzplätze, „Freizeitaktivitäten) und 0–10 cm und 10–30 cm (sonstige Nutzungsszenarien) zu beproben.

Die Laboranalytik sollte entsprechend dem in der VDI Richtlinie 3876 [22] beschriebenen Verfahren erfolgen. Dieses Verfahren sieht die getrennte Untersuchung der Fraktionen F1 (>10 mm), F2 (3–10 mm), F3 (0,25–3 mm), F4 (0,1–0,25 mm) und F5 (<0,1 mm) auf Asbest vor. Die vorläufigen Orientierungswerte für Asbest im Boden sollten dabei auf die Summe der Gehalte in den Fraktionen F3 bis F5, d. h. auf die Gehalte im Material < 3 mm, angewendet werden. Anzumerken ist dabei, dass zwar bereits Erfahrungen mit der Anwendung dieses Verfahrens auf Böden vorliegen, dieses Verfahren aber laut Normgeber bisher nur für Bauschutt und Recyclingmaterial anzuwenden ist, nicht jedoch für Böden. Notwendig erscheint auch, bei einzelnen Verfahrensschritten detailliertere Festlegungen bei Anwendung auf die Untersuchung von Böden zu treffen (z. B. vorsichtige händische Zerkleinerung von Bodenaggregaten vor der Siebung). Im Hinblick auf die Anwendung der vorläufigen Orientierungswerte, die unter Zugrundelegung der Standardannahme eines Anteils von Chrysotil von 90–95 % an den gesamten Asbestgehalten abgeleitet wurden, muss zukünftig auch sichergestellt werden, dass bei der Laboranalytik die Anteile der unterschiedlichen Asbestminerale systematisch erfasst und ein Schätzwert angegeben wird.

Bei Überschreitung der vorläufigen Orientierungswerte im Boden ist im Einzelfall zu prüfen, inwieweit die unterstellten Annahmen (Nutzungsintensität, Staubentwicklung, etc.) zutreffen. Ziel der Detailuntersuchung ist die möglichst realistische Quantifizierung der am Standort freisetzbaren Asbestfasern, die bei der aktuellen oder potenziellen Nutzung in die atembare Luft übertreten bzw. übertreten können.

Labormethoden, mit der die freisetzbaren Asbestfasern sicher bestimmt werden können, gibt es bisher nicht. Daher wird z. B. von der U.S. EPA [16] empfohlen, auf dem zu beurteilenden Standort unter definierten Bedingungen Aktivitäten zu simulieren und die dann auftretende Faserkonzentration in der atembaren Luft zu bestimmen.

Als mögliche laboranalytische Methode steht der Fallrohrversuch [23] zur Bestimmung des Staubungsverhaltens von Schüttgütern zur Verfügung, auf den in [9] verwiesen wird. In [4] erfolgte eine versuchsweise Anwendung dieser Methode auf Bodenmaterial, wobei die Ergebnisse auf eine starke Überschätzung des Freisetzungspotenzials hindeuten.

Im Falle nachgewiesener hoher Bodenbelastungen mit Asbest sollte auch geprüft werden, inwieweit Gebäude im direkten Umfeld vorhanden sind, in denen

Leseprobe, mehr zum Beitrag unter

Abbildung 3: Sichtprüfung der Grobfraktion > 10 mm im Gelände. Eimer und Drucksprühgerät für das Abschlämmen und Absprühen von anhaftendem Feinmaterial.

ggf. eine B elastung des Hausstaubs und/oder der Innenraumluft durch sekundäre Kontamination erfolgt. In den Niederlanden wurden hierzu Normen [24] und Bewertungsvorschläge [25] entwickelt.

Als Sonderfälle sind Standorte zu betrachten, auf denen hohen Anteile an Amphibolasbest anzunehmen sind (über 10 %) und nachgewiesen werden. Hier wird ggf. eine gesonderte toxikologische Betrachtung und Würdigung des Wirkpotenzials erforderlich.

7. Ausblick

Für die Bewertung von Asbest im Boden wurde basierend auf der recherchierten toxikologischen Datenbasis sowie auf spezifischen Expositionsbetrachtungen für Asbest ein mehrstufige B ewertungssystem erarbeitet und es erfolgte eine modellhafte Abschätzung der möglichen Freisetzung von Asbest aus dem Boden in die atembare Luft. Darauf basierend wurden vorläufige Orientierungswerte für Asbest im Boden abgeleitet.

Aus den Erkenntnissen in den beiden durchgeführten Untersuchungsvorhaben konnten erste Hinweise für die Anwendung des Bewertungssystems in der Praxis formuliert werden. Im nächsten Schritt wären Erfahrungen in der praktischen Umsetzung hilfreich, die unterstützt werden sollten durch eine Arbeitshilfe, die praktische Hinweise zur Anwendung des Bewertungssystems liefert und ggf. mit Hilfe von Fallbeispielen erläutert.

Identifiziert wurden zum einen noch offene Fragen, was die Vorgaben zur Durchführung und Auswertung der Sichtprüfung im Hinblick auf die Feststellung der Erheblichkeit einer Asbestbelastung erlaubt. Zum anderen sind auch laboranalytische Fragen zur Bestimmung von Asbest im Boden sowie methodische Fragen zur Bestimmung des Freisetzungspotenzials von Asbest aus B oden in Abhängigkeit unterschiedlichster Einflussfaktoren, wie mechanische Beanspruchung, Bodeneigenschaften, Witterungseinflüsse (Trockenheit, Feuchtigkeit, Wind) und Festlegungs- und Verwitterungsvorgänge noch zu klären.

Literaturverzeichnis

[1] Agency for Toxic Substances and Disease Registry: Toxicological profile for Asbestos. Atlanta, Georgia, 2001 (National Technical Information Service No 200202)

[2] Institut für Arbeitsschutz der Deutschen Gesetzlichen Unfallversicherung IFA: GESTIS-Stoffdatenbank : Asbest. URL https://gestis.dguv.de/ data?name=520041 – Überprüfungsdatum 2024-05-31

[3] Umweltbundesamt: Asbest. URL https://www.umweltbundesamt.de/ themen/gesundheit/umwelteinfluesse-auf-den-menschen/chemischestoffe/asbest. – Aktualisierungsdatum: 2022 – Überprüfungsdatum 2024-09-11

[4] Dr. Kerth + Lampe Geo-Infometric GmbH; WESSLING GmbH: Bericht zum Projekt „Grundlagen für den Umgang mit Asbest auf altlastverdächtigen Flächen und Altlasten: Exemplarische Untersuchung von (historischen) mineralischen Auffüllungen auf Asbest – Teilprojekt 1 – LFPProjekt B2.22“. 2023

[5] Wichmann, H. E., Schlipköter, H.-W., Fülgraff, G.: Asbest. In: Wichmann, H. Erich; Fromme, Hermann (Hrsg.): Handbuch der Umweltmedizin : Toxikologie – Epidemiologie – Hygiene – Belastungen – Wirkungen –Diagnostik – Prophylaxe. 76. Aktualisierung 08/23. Landsberg : ecomedStorck GmbH, 2023

[6] Zentrum für Krebsregisterdaten im Robert Koch-Institut: Krebsdaten. URL https://www.krebsdaten.de/Krebs/DE/Home/homepage_node.html. –Aktualisierungsdatum: 2023 – Überprüfungsdatum 2024-09-11

[7] International Agency for Research on Cancer: IARC monographs on the evaluation of carcinogenic risks to humans, volume 100 A, pharmaceuticals : This publication represents the views and expert opinions of an IARC Working Group on the Evaluation of Carcinogenic Risks to Humans, which met in Lyon, 14–21 October 2008. Lyon : IARC, 2012 (IARC monographs on the evaluation of carcinogenic risks to humans v. 100 pts. A-F)

[8] World Health Organization (WHO), Regional Office for Europe: Air quality guidelines for Europe. Copenhagen, 2000 (WHO regional publications. European series 91)

[9] Bundesanstalt für Arbeitsschutz und Arbeitsmedizin (BAuA): TRGS 517: Tätigkeiten mit potenziell asbesthaltigen mineralischen Rohstoffen und daraus hergestellten Gemischen und Erzeugnissen. 2013 mit Änderungen von 2015 (Technische Regeln für Gefahrstoffe)

[10] International Labour Organization: Safety in the use of asbestos. Geneva : International Labour Organization, represented by the International Labour Office (ILO), 1984

[11] Deutsche Gesetzliche Unfallversichung: BK-Report 1/2013 Faserjahre. 1., neue Ausg. Berlin : Deutsche Gesetzliche Unfallversicherung, 2013

[12] Schwartjes, F. A.; Tromp, P. C.; Wezenbreek, J. M.: Assessment of the risks of soil contamination with asbestos. 2003 (RIVM report 711701034/2003)

[13] European Chemicals Agency: Annex 1 in support of the Committee for Risk Assessment (RAC) for evaluation of limit values forasbestos at the workplace ECHA/RAC/ A77-O-0000006981-66-01/F 10. Helsinki, 2021

[14] U.S. Environmental Protection Agency: Risk Evaluation for Asbestos Part 1: Chrysotile Asbestos. 2020 (EPA Document # EPA-740-R1-8012)

[15] U.S. Environmental Protection Agency; Office of Chemical Safety and Pollution Prevention (OCSPP) (Mitarb.): Draft Risk Evaluation for Asbestos Part 2: Supplemental Evaluation Including Legacy Uses and Associated Disposals of Asbestos. 2024 (EPA Document # EPA-740-D-24-006)

[16] U.S. Environmental Protection Agency; Technical review workgroup of the Office of Land and Emergency Management (Mitarb.): Framework for investigating asbestos-contaminated comprehensive environmental response, compensation and liability act sites. 2021 (OLEM Directive #9200.0-90)

[17] Umweltbundesamt (Hrsg.): Berechnung von Prüfwerten zur Bewertung von Altlasten : Ableitung und Berechnung von Prüfwerten der BundesBodenschutz- und Altlastenverordnung für den Wirkungspfad BodenMensch aufgrund der Bekanntmachung der Ableitungsmethoden und -maßstäbe im Bundesanzeiger Nr. 161a vom 28. August 1999. Berlin : Erich Schmidt, 1999 ff.

[18] Delschen, Thomas; Bertges, Wolf-Dietrich; Leisner-Saaber, Jörg: Bewertung von Schadstoffbelastungen auf Sport- und Bolzplätzen nach Maßstäben des Bodenschutzrechtes. In: Bodenschutz (2006), Heft 2/06, S. 44–47

[19] Burghardt, W.; Höke, S.; Pohle, A.: Schadstoffgehalte und -ausbreitung bodenbürtiger Stäube in Stadt- und Industriegebieten. unveröff. Bericht für das MURL NRW. 1997

[20] Schwartjes, F.; Tromp, P.: A Tiered Approach for the Assessment of the Human Health Risks of Asbestos in Soils. In: Soil & Sediment Contamination 17 (2008), S. 137–149

[21] Kaufmann, U.: Asbestzement im Boden – Herkunft, Beurteilung und Erfahrungen : Asbest bei Rückbau und Sanierung von Altstandorten. In: altlasten spektrum 2019 (2019), Nr. 3, S. 95–102

[22] VDI-Richtlinie 3876. 2018. Messen von Asbest in Bau- und Abbruchabfällen sowie daraus gewonnenen Recyclingmaterialien. 2018

[23] DIN EN 15051-3.2014-03. 2014. Exposition am Arbeitsplatz – Messung des Staubungsverhaltens von Schüttgütern – Teil 3: Verfahren mit kontinuierlichem Fall; Deutsche Fassung EN 15051-3:2013 [24] NEN 2991. 2015. NEN 2991: Lucht – Bepaling van de asbestconcentraties in de binnenlucht en risicobeoordeling in en rondom bouwwerken, constructies of objecten waarbij asbesthoudende materialen zijn verwerkt [25] Oomen A. G.; Lijzen, J.P.A.: Relevancy of human exposure via house dust to the contaminants lead and asbestos. 2004 (RIVM report 711701037/2004)

Autoren

Monika Machtolf (Dipl.-Oec.troph.), Dominik Polte (M. Sc. Ecology and Biodiversity)

IFUA-Projekt-GmbH Milser Straße 37 · 33729 Bielefeld https://www.ifua.de/ monika.machtolf@ifua.de

Dr. Michael Kerth (Dipl.-Geol.)

Sachverständigenbüro Dr. Michael Kerth Bärenkamp 57 · 32805 Horn-Bad Meinberg https://dr-kerth.de/ m.kerth@dr-kerth.de

Christoph Wortmann (Dipl.-Ing.)

WESSLING Consulting Engineering GmbH & Co. KG Oststraße 6 · 48341 Altenberge https://wessling-consulting-engineering.de/de/ christoph.wortmann@wessling-ce.de

Jetzt gratis testen

Testzugang zum eJournal inkl. 2 Ausgaben gratis

Turn static files into dynamic content formats.

Create a flipbook
Issuu converts static files into: digital portfolios, online yearbooks, online catalogs, digital photo albums and more. Sign up and create your flipbook.