


Thank you for considering training with Quality Training and Hospitality College Pty Ltd, trading as Quality College of Australia (QCA).
QCA is a Nationally Recognised Training Organisation registered in South Australia through the Australian Skills Quality Authority (ASQA).
QCA is one of Australia's largest and fastest growing private training companies.
Established in 1992, Quality College of Australia services:
South Australia – Adelaide Metropolitan and Regional areas
New South Wales - Sydney Metropolitan and Regional areas
Overseas Students – in Adelaide and Sydney
QCA currently provides nationally accredited training and employment related services to over 2000 students each year.
We facilitate a range of programs, from ½ day training sessions to training programs lasting over 2 years (including Apprenticeships and Traineeships) delivering in; Hospitality, Hospitality Management and Leadership & Management. We also conduct many Fee for Service and Government funded programs to up-skill those in employment and to assist unemployed people gain the skills, knowledge, and attitude to achieve employment.
Programs are planned and executed in conjunction with both industry and government to facilitate the highest achievable outcomes in terms of learner competencies and employment opportunities.
Our Belief and Practice
To achieve excellence in what we do, through the delivery of the highest level of quality and service to our students.
To enable every student to recognise the full potential of their abilities and realise their ambitions.
To respond rapidly and effectively to the changing needs and requirements of industry.
The purpose of this handbook is to provide you with a quick reference about training programs and processes at QCA.
The QCA head office is located in Adelaide in a modern training facility located at Level 1, Greenhill Road, Wayville, on the edge of the CBD.
The students wing of the Adelaide Campus consists of 5 theory training rooms, and a training bar and restaurant, fitted out with everything needed to learn the practical side of hospitality, including 2 fully operational commercial espresso coffee machines, beer reticulation system, a fully equipped bar including blenders, shakers and fridges, and a range of cutlery, crockery, glassware and linen. Students can access free wi-fi as well as a computer suite to assist with their studies.
A common room exclusive to students provides a space to relax during breaks and includes tea and coffee making facilities, a fridge for food and beverage storage and microwaves to heat up food.
QCA’s administrative staff also work on-site from the Adelaide Head Office, including a Student Placement and Support Officer, who can assist with identifying and securing industry hosts for work placements as well as providing students with on-site support and advice during business hours.
At Adelaide Zoo our practical kitchen training is primarily conducted at the Fig Tree Function Centre. We have renovated the production kitchen in 2018 and designed the layout especially for training. The kitchen features enough equipment and space for a class of students, as well as a demonstration area for the trainer to teach the skills and techniques needed to successfully work in the industry. In addition to this the kitchen is equipped with a camera system and a large monitor to assist with training.
QCA also trains from kitchens located a short walk from the Greenhill Rd campus at the Red Dove café in the Adelaide Showgrounds. QCA closely consulted on the design and development of the Red Dove venue to ensure that it was the perfect kitchen training facility. The kitchen is well equipped and can accommodate a class of cookery students meeting the regulatory standards for kitchen training.
QCA's Sydney Campus is located at Suite 5, Level 2, 55 Pyrmont Bridge Road, Pyrmont NSW 2009. This site features 2 large theory classrooms, offers students free wi-fi and a common room to relax in during breaks and includes (free) tea and coffee making facilities, a fridge for food and beverage storage and microwave to heat up food.
Our Sydney based Student Support and administration staff work from this site.
For practical training the college uses a state-of-the-art kitchen nearby to the Pyrmont campus. The kitchen features a trainer’s demonstration bench with overhead cameras to ensure students get a perfect view of their trainer and the dishes being taught. The students undertake their practical training at custom made workstations with a gas cook-tops, ovens, refrigeration units and bench space for preparation. In addition to this the kitchen is well equipped to current industry standards. Commercial-grade equipment available for utilisation during practical classes include:
Sous vide machines
Smoking guns
Commercial grade ice cream machines
Utensils, pots and pans
Combi ovens
Video equipment / LCD screen
There are sufficient units of each piece of equipment to allow all students the chance to practice themselves, rather than sharing equipment around. The high-tech video camera, allows our trainers to demonstrate precision techniques which are recorded and projected to the LCD screen, so students can easily observe from all areas of the training kitchen.
The kitchen is perfectly located to our Pyrmont Campus and is also easily accessible by public transport.
The Australian Government requires that if you are undertaking nationally recognised training, delivered by a registered training organisation, you will need to have a Unique Student Identifier (USI). This includes studying at TAFE or with a private training organisation (like QCA), completing an apprenticeship or skill set, certificate or diploma course. The Unique Student Identifier (USI) scheme, enabled by the Student Identifiers Act 2014, allows learners to access a single online record of their VET achievements. The scheme also allows for reliable confirmation of these achievements by employers and other RTOs.
A USI gives you access to a personal online USI account, which is made up of ten numbers and letters and will look something like this: 3AW88YH9U5.
Your USI will give you access to an online record of the training you have done since January 1, 2015. Your results from 2015 will be available in your USI account from 2016. You will also be able to produce a comprehensive transcript of your training. This can be used when applying for a job, seeking a credit transfer or demonstrating pre-requisites when undertaking further training.
If you already have a valid USI, you can allow QCA (as your current training provider) to view your transcript/s online. By allowing QCA to view your transcript/s it can assist to determine if any previous study you have completed can be used as a credit towards the current training you are undertaking with QCA.
To give QCA access to your transcript, log in into your USI account, click on the 'Provide your USI' tile and scroll to the 'Set up access to your USI / Permissions' option. You will need to select 'Add Organisation' and search for Quality Training and Hospitality College.
You can access your USI account online from a computer, tablet or smart phone anywhere and anytime.
The Australian Government requires students to have a valid USI prior to obtaining their certificate of attainment from the training organisation where they are undertaking study. If you do not provide a valid USI to your training organisation, your training cannot appear in your transcript. Your USI training record starts from January 2015 and will only include training you completed after you generate a USI account. Training Organisations are not permitted to issue a certificate of attainment to a student who does not have a valid USI.
For more information and how you can apply for your own USI online, please download the information sheet from the QCA website www.qca.edu.au or go to the Skilling Australia website Help | Unique Student Identifier (usi.gov.au)or you can make contact by phone using one of the following numbers.
Domestic Number: 1300 857 536 or, phone the International Number (from outside Australia): +61 2 6240 8740
The USI contact centre is open between 8:30am and 6:30pm (AEST), Monday to Friday (excluding national and South Australian public holidays)
Alternately, if you do not already have a Unique Student Identifier (USI) and you would like Quality College of Australia (QCA) to apply for a USI your behalf, you will need to give written permission by selecting this option when completing your Enrolment Form.
A number of industries require students to complete certain clearances (criminal and health) before the students can commence Work Placement or paid work.
Criminal record screening contributes to creating safe environments for children and other vulnerable people (aged persons and persons who have a disability).
Vaccination screening of persons entering health care settings is an important mechanism to protect the public, staff, and patients in these settings.
Various State and Commonwealth policy and legislation mean many employees and volunteers must have checks done as part of their roles.
The clearances required can vary from State to State and can include but are not limited to:
National Police Check
Annual Influenza (flu) Vaccine
Up to date COVID-19 Vaccine x2 shots and booster/s
If required, completion and payment of the required clearances and vaccinations are the responsibility of the student. Consideration of the time needed for the clearance to be processed must be taken into account, allowing enough time for it to be finalised before work placement commences.
Training Services provided to students follow the policies and procedures developed to meet the National Training Framework and the ASQA Standards for Registered Training Organisations 2015 made under the National Vocational Education and Training Regulator Act 2011.
QCA run a range of programs that are both accredited and non-accredited. Accredited programs have been ratified by State and /or Commonwealth Government and include the following qualifications.
Note: This is a list of training products that QCA has approval to deliver training and/or assessment in. It is not an indication of what training products QCA is actually delivering at any given point in time. Please contact QCA to confirm the course you are considering is currently being delivered.
BSB40520 Certificate IV in Leadership and Management
SIT30821 Certificate III in Commercial Cookery
BSB50420 Diploma of Leadership and Management
SIT30921 Certificate III in Catering
SIT10222 Certificate I in Hospitality
SIT40422 Certificate IV in Hospitality
SIT20322 Certificate II in Hospitality
SIT40521 Certificate IV in Kitchen Management
SIT20421 Certificate II in Cookery
SIT50422 Diploma of Hospitality Management
SIT30622 Certificate III in Hospitality
SIT60322 Advanced Diploma of Hospitality Management
To enrol in a training program, you will need to contact QCA on 1300 511 888 and speak with a Sales Consultant.
The Sales Consultant will discuss your training requirements and course options available to you, including if you are eligible for Government funding. For Classroom Based Courses, they will then plan with you to attend an initial Information Session. The information session entails the following:
Interview.
Discuss the course in detail.
Discuss undertaking a training program.
Confirm your eligibility for Government funding or the fees you will have to pay.
Complete a ‘Training Program Suitability Assessment Form’.
If deemed a requirement, complete a competency-based training assessment (Language, Literacy and Numeracy) to determine your learning needs
All students undertaking training are required to undertake an LLN Assessment, unless the student currently holds a Certificate III qualification or above or can demonstrate equivalent industry experience;
Be informed about the requirements of a police check / other licenses which may be required.
Create your USI (if you do not already have one).
Enrolment application.
The date of the mandatory induction session / first day of training for successful applicants.
All students are required to complete an Enrolment Application Form prior to course commencement to ascertain contact details, Unique Student Identifier, course of interest, emergency contact details, whether there is any recognition of prior learning, course suitability and to collect the relevant statistical information required for AVETMISS reporting.
The enrolment application form outlines the Terms and Conditions of enrolment. Students are required to sign the enrolment form to acknowledge their agreement with the RTO’s terms and conditions.
A copy of the Enrolment Application Form will be supplied to the learner, in line with the Australian Consumer Law requirements, prior to course commencement.
The QCA Sales Consultant is responsible for ensuring each student has completed an enrolment application form prior to course commencement.
Following is a list of “Terms & Conditions of Enrolment” listed on the Enrolment Application Form:
Enrolment and Selection (Clause 5.3)
Consumer Guarantee (Clause 5.3)
Course Fees, Payments and Refunds (Clause 5.3)
Fee Protection (Clause 7.3)
Cooling Off Period (Clause 5.3)
Complaints and Appeals (Clause 6.1)
Credit Transfer (Clause 3.5)
Language, Literacy and Numeracy (Clause 1.7)
Support Services (Clause 1.7)
Legislative and Regulatory Requirements (Clause 8.5)
Workplace Health and Safety (Clause 8.5)
Confirmation that the RTO is responsible for compliance of training and/or assessment
Confirmation that the RTO is responsible for issuance of AQF certification documentation
Details of the RTO complaints and appeals processes
The leaner’s rights if the RTO or third party closes or ceases to deliver the agreed training and/or assessment
Each student is required to complete an enrolment application form prior to course commencement. The form is to be signed by the student stating that they agree with the RTO’s policies and procedures, as outlined in the form.
Course Selection and Enrolment
QCA is dedicated to ensuring that all selection processes into our training programs are fair, equitable and consistent. QCA assesses students on their ability to meet the requirements of the course they would like to undertake.
Consideration takes into account pre-requisite requirements, the Training Package assessment guidelines and will always be made in accordance with our Access and Equity Policy (available on the QCA website www.qca.edu.au). Pre-requisite information for each of our courses is available on www.training.gov.au.
Therefore, selection and enrolment into a training program is based upon the applicant:
Applying in the prescribed manner.
Supplying accurate personal and previous qualification information.
Agreeing to abide by QCA’s policies, procedures and code of conduct.
Paying the prescribed fees.
Satisfying the QCA Entry Requirements for the specific training program you would like to undertake.
Satisfying the QCA Training Program Suitability Assessment.
Completing a Language, Literacy and Numeracy Assessment (if relevant)
Meeting any specific requirements of the Qualification or Unit of Competency or have satisfied the Sales Consultant of their equivalent qualification or experience to undertake the course.
Satisfying the entry criteria of the appropriate funding body (if relevant).
Meeting any pre-requisite qualifications or work experience.
Being able to meet the relevant Training Package assessment guidelines/requirements;
The student is responsible for notifying Quality College of Australia if they have a medical condition or disability or require assistance to undertake the training.
Understand that courses with low enrolments may be cancelled (every effort will be made to contact students, please ensure your contact details are correct).
Requests from the student to transfer or credit their course placement due to changed personal circumstances will be considered and every effort will be made to ensure a placement into an alternative course.
If you are unable to complete your course, due to changed personal circumstances, the RTO will make every effort to ensure you are placed into an alternative pre-scheduled course.
Students can only join after course commencement date if they meet all prerequisites. Full course fees are still payable for late enrolments.
The RTO reserves the right to decline admission to a course, terminate a student's enrolment in a class or change a Trainer/Assessor at any time without notice.
Students participate in courses involving physical activity; field trips, practical demonstrations etc. and do so at their own risk. The RTO’s students are covered by public liability insurance whilst working within the RTO’s premises.
If a student is identified as having a Disability and requiring further support, refer to the Support Services section in this manual.
QCA will ensure that any applicants who do not meet the selection and enrolment requirements are advised of any appropriate pre-entry training they may take to meet eligibility criteria or recommend a more suitable qualification or pathway.
Accredited programs are competency based which means that training and assessment or recognition of current skills and knowledge focuses on the development and recognition of a person’s ability to apply relevant knowledge and skills to perform workplace tasks to a specified standard.
The specific skills and knowledge required for particular workplace applications are set out in Units of Competency and these can be grouped together to make up a nationally recognised qualification. Nationally recognised qualifications are set out in Training Packages, and these can be viewed at www.training.gov.au.
It is important to note that the rules and requirements of a Unit of Competency and a Qualification are applied to any student regardless of where they are, or the mode of training delivery provided. You could be a full-time student in a classroom or in the workplace or you could be applying for recognition of the skills and knowledge currently held.
Each Unit of Competency has the following criteria:
Assessment Requirements;
Performance Evidence;
Knowledge Evidence;
Assessment Conditions.
To be deemed Competent in any Unit of Competency students must be able to meet all the required components contained within Assessment Requirements, Performance Evidence, Knowledge Evidence and Assessment Conditions in a range of situations and environments, including simulated applications in the classroom over a period of time.
Evidence is the material proof that the specified competency or task has been performed to the required standard over a period of time. The evidence requirements will be determined by the Unit of Competency, industry expectations, Government regulations. Evidence can take many forms and more than just one piece of evidence will be required from students to demonstrate competency.
Examples of evidence could include one or more of the following:
Written Assessment Tasks;
Project Assessment Tasks;
Observation of Practical Demonstration of Skills;
Reponses to Verbal Assessment Questions.
Evidence must also demonstrate the following:
That you can do the job or task to the required standard.
Understand why the job should be done in a particular way.
Handle unexpected issues or problems.
Work with others ‘in a team’.
Do more than one thing at a time, e.g., perform the task and be aware of the occupational health and safety requirements.
Know the workplace rules and procedures.
QCA is required and committed to ensuring that all judgments made by the Trainer / Assessor against the same competency standards are consistent. The Trainer / Assessor will examine the evidence students present and then make a judgment on that evidence which will be either:
C which means that you have been deemed competent against that Unit of Competency(s) or.
NYC which means you are not yet competent.
The Trainer / Assessor will advise students what can be done if a NYC for an assessment/s is received. If a student is deemed not competent in their initial assessment, they are allowed a second attempt. However, if deemed not competent in the second attempt, the student will be required to re-enrol. Any concerns can be addressed with the Trainer / Assessor.
Pathways allow students to move through qualifications and levels, with full or partial recognition of the qualifications and/or learning outcomes which they have previously obtained.
There are many training pathway opportunities available to you and if you would like to find out about these please speak to your Trainer / Assessor.
Recognition of Prior Learning (RPL) is offered to students who believe they already have the required skills and underpinning knowledge for components of study they are currently undertaking.
This means that you can submit evidence for a Unit of Competency(s), and have it assessed by a qualified Trainer / Assessor without completing the training.
QCA believes that no student should be required to undertake a competency or element of a competency in a qualification for which they are already able to demonstrate satisfactory achievement of the performance outcomes stated in the endorsed training package or nationally recognised course.
All students are eligible to apply for Recognition of Prior Learning.
Recognition of Prior Learning is granted as a result of identifying and assessing previous and current informal education and training, work experience and/or life experience and knowledge. Previous learning and the evidence supplied is measured against pre-determined performance standards contained within the Units of Competency.
To prepare for recognition of prior learning the student should indicate their decision to apply for recognition as soon as possible after the induction and orientation program. In consultation with the Sales Consultant or the trainer/assessor the student should:
Discuss which units may be recognised through the RPL process
Be prepared to 'show, tell and apply' skills and knowledge
Provide RPL evidence using the QCA RPL Kit
Students will be assessed against the performance criteria and critical aspects of evidence for each unit of competency within the Training Product.
RPL applicants must demonstrate their claim for competency with sufficient detail to enable the assessor to make clear judgements.
Students are required to sign an RPL Assessment Kit, which outlines the requirements of the evidence required for proof of competency.
The RPL Kit is to be completed by students who wish to be given recognition for skills and knowledge that they may currently hold within a field or industry. The application process requires the student to provide evidence of, or demonstrate, their current ability to perform the requirements of each of the performance criteria within the unit of competency of a qualification.
Student advises the QCA Sales Consultant or Trainer/Assessor that they wish to apply for RPL
QCA to supply the RPL Kit and explain the process for RPL with the student to ensure that they understand the requirements of evidence to be supplied
The student collects their required evidence and submits the completed RPL Kit to the Trainer/Assessor
The Trainer/Assessor will review the completed RPL Kit and determine whether the student has the required skills and knowledge against each Unit of Competency.
Performance, demonstration, or skills test/assessment
Workplace or other pertinent observation
Oral presentation
Portfolio, logbook, task book, projects or assignments
Written presentation
Interview and questions
Simulations
Video, photographic (endorsed) evidence
Competency conversations (focusing on key points to look for in responses)
Any documents provided to support claims of competency, must be the originals rather than copies. Original documents will be photocopied and handed back. It is also expected that any evidence submitted is that of the student applying for RPL. The QCA RPL Policy is available on our website www.qca.edu.au.
QCA is required to comply with the Guidelines for Registered Training Organisations (RTO’s) developed by the Council of Australian Government’s (COAG) Industry and Skills Council. This includes a commitment to recognise the training qualifications issued by another RTO, enabling individuals to receive national recognition of their achievements.
Credit Transfer involves assessing a previously completed or partially completed course, to see if it provides equivalent learning or competency outcomes to those required within the student’s current course of study.
QCA's Recognition Policy is to recognise a student’s AQF qualifications and statements of attainment issued by any other Australian Registered Training Organisation (RTO) including TAFE. To apply for Credit Transfer, documented evidence in the form of a copy of a certificate and academic transcript and / or statement of attainment or the original document is required from the learner for QCA to commence with verification procedures.
Where a student’s evidence is more than 5 years old, QCA may determine to utilise the Recognition of Prior Learning (RPL) process. The QCA National Recognition Policy is available on our website www.qca.edu.au.
Any claims made by a student regarding academic qualifications, or certifications to be granted as Credit Transfer (CT) into a new qualification delivered by QCA will be subject to verification from the issuing institution or professional body. QCA requires permission from the applicant to undertake the verification process and this is obtained by completing a Verification of Qualifications Form.
It is very important to make the most of your training opportunity. Please note it is your responsibility to do this. To optimise your own learning and successful completion, undertake to do the following:
Attend scheduled training sessions and complete all required reading and learning activities.
Prepare well in advance of each training session.
Be a willing learner.
Work with fellow students.
Respect other people’s opinions.
Ensure you have a clear understanding of the assessment requirements.
Take responsibility for the quality of evidence that you submit to the Trainer / Assessor.
Keep track of your progress.
Complete and submit all assessment tasks using clear and concise language.
Be willing to contact your trainer if you do not understand the training activity or assessment task.
It is the responsibility of QCA to provide training, resources and infrastructure that complies with both the Australian Quality Framework and Vocational Education and Training.
If you believe that QCA is not meeting its responsibility, please advise the Vocational Education Manager (Adelaide Head Office) and discuss your concerns. If necessary, they will implement the Complaints and Appeals Procedure. The QCA Complaints and Appeals Policy is available on our website www.qca.edu.au.
QCA’s training delivery structure is known as “mixed mode delivery”.
“Mixed Mode” training is an initiative using training methodologies, which include:
Face to Face training - theory sessions using our online Learner Management System (LMS) in the classroom and/or virtual classroom which also incorporates zoom.
Off-the-job workshops – underpinning knowledge and practical skills training and assessment conducted away from your employment by QCA trainers.
Self-paced learning – activities undertaken and managed in your own time such as
Pre-reading of specific sections of the learner resource in line with the delivery timetable
Completion of project work
Completion of research to prepare for assessment
Recognition of prior learning – a process which provides opportunity for skills and knowledge you acquired previously through other formal learning, on job and life experience to be recognised towards your new qualification.
Workplace assessment – assessment and recognition of the skills and knowledge you have acquired whilst on-the-job during the course
For work-based training programs a qualified Workplace Supervisor will support the student whilst they are on-the-job. The workplace supervisor role includes providing on-the-job hands-on experience (in practical and problem-solving skills) to the student to complement the structured training delivered by the trainer/mentor.
The Workplace Supervisor also:
reports / records the learning activities undertaken in the workplace.
provides assessment evidence to the assessor.
offers motivation, encouragement, and feedback to the student. All supervisors, responsible for supervising students within the workplace, must hold a minimum of Certificate III in qualification that they are supervising, have a minimum of 3 years industry experience and must directly oversee the student as part of their job role on a daily basis in the workplace. On the job training commences once the suitability of the workplace, student’s job role and chosen supervisor has been approved by QCA.
Competency based training allows students to learn and be assessed in a variety of diverse ways, allowing a range of learning and assessment strategies to be adopted in a variety of learning environments, in order to cater for differences in individual learning interests, needs, styles, and opportunities.
Training can be both ‘formal’ and ‘informal’.
INFORMAL TRAINING INCLUDES:
Completing a variety of ‘new’ tasks, during a normal working routine.
Formal and informal observation and practice.
On-job coaching and mentoring, including feedback
‘Off Job’ Training Sessions away from your workplace.
‘On Job’ Training Sessions at the workplace individually or in a group.
Formal and informal observation and practice with real time feedback.
Working through training manual and assessments.
‘On-line’ training via our website.
Assessors are responsible for ensuring that all assessments are conducted in accordance with the principles of assessment and the rules of evidence.
Principles of assessment are required to ensure quality outcomes. Assessments should be fair, flexible, valid, and reliable as follows:
Fairness requires consideration of the individual candidate’s needs and characteristics, and any reasonable adjustments that need to be applied to take account of them. It requires clear communication between the assessor and the candidate to ensure that the candidate is fully informed about, understands, and is able to participate in, the assessment process, and agrees that the process is appropriate. It also includes an opportunity for the person being assessed to challenge the result of the assessment and to be reassessed if necessary.
To be flexible, assessment should reflect the candidate’s needs; provide for recognition of competencies no matter how, where or when they have been acquired; draw on a range of methods appropriate to the context, competency, and the candidate; and support continuous competency development.
There are five major types of validity: face, content, criterion (i.e., predictive, and concurrent), construct and consequential. In general, validity is concerned with the appropriateness of the inferences, use and consequences that result from the assessment. In simple terms, it is concerned with the extent to which an assessment decision about a candidate (e.g., competent/not yet competent, a grade and/or a mark), based on the evidence of performance by the candidate, is justified. It requires determining conditions that weaken the truthfulness of the decision, exploring alternative explanations for good or poor performance, and feeding them back into the assessment process to reduce errors when making inferences about competence.
There are five types of reliability: internal consistency; parallel forms; split half; inter-rater; and intra-rater. In general, reliability is an estimate of how accurate or precise the task is as a measurement instrument. Reliability is concerned with how much error is included in the evidence.
Following is a guide to what should be in the assessment tools to meet the “Principles of Assessment”:
Elements addressed (to levels as defined in performance criteria)
Knowledge evidence/required knowledge addressed
Performance evidence/required skills addressed
Assessment conditions/critical aspects of evidence addressed
Context and consistency of assessment addressed to appropriate AQF level
Assessment of knowledge and skills is integrated with their practical application
Assessment uses a range of assessment methods
Criteria defining acceptable performance are outlined for all instruments
Clear information about assessment requirements is provided (for assessors and students)
Allows for reasonable adjustment and provides for objective feedback
Considers dimensions of competency and transferability
Rules of evidence are closely related to the principles of assessment and provide guidance on the collection of evidence to ensure that it is valid, sufficient, authentic, and current as follows:
Validity
Assessment evidence considered has direct relevant to the unit or module’s specifications.
Sufficiency relates to the quality and quantity of evidence assessed. It requires collection of enough appropriate evidence to ensure that all aspects of competency have been satisfied and that competency can be demonstrated repeatedly. Supplementary sources of evidence may be necessary. The specific evidence requirements of each unit of competency provide advice on sufficiency.
To accept evidence as authentic, an assessor must be assured that the evidence presented for assessment is the candidate’s own work.
Currency relates to the age of the evidence presented by candidates to demonstrate that they are still competent. Competency requires demonstration of current performance, so the evidence must be from either the present or the very recent past.
In order to ensure that assessment activities/tasks meet the Principles of Assessment and the Rules of Evidence requirements, which includes meeting workplace requirements and to ensure the reliability and flexibility of assessment, all assessment activities/tasks must be validated.
Following is a guide to what should be in the assessment tools to meet the “Rules of Evidence”:
Validity Assessment evidence considered has direct relevance to the unit or module’s specifications.
Sufficiency Sufficient assessment evidence is considered to substantiate a competency judgement.
Authenticity Assessment evidence gathered is the learner’s own work.
Currency Competency judgements include consideration of evidence from the present or the very recent past.
There are a variety of different assessment techniques available. Trainers/Assessors are bound by Regulatory Requirements of the Standards for RTOs 2015 to ensure assessments are valid, reliable, flexible, and fair. The Trainer/Assessor will seek evidence to confirm achievement of the competencies. Examples of provision of evidence may include:
Written assessments
Projects
Practical demonstration and observation
Oral (verbal) assessments
Case Studies
Samples of skills & knowledge completed in the workplace
Interview with trainee and/or Employer/Workplace Supervisor
QCA will use a selection of the assessment types (above) to ensure all knowledge and performance requirements are met. If the written assessment is not conducted in front of the Trainer / Assessor, you will be asked some ‘sample’ questions from the assessment to validate the fact that you completed the assessment.
Minimum levels of attendance are required dependent upon the course, program, or traineeship. Attendance which does not meet the minimum requirement will reflect in the assessment results. Refer to the Participants Code of Conduct.
Upon enrolment, QCA will provide you with access to your study resources and assessments via a link to our online Learning Management System (LMS). All assessments must be submitted through the online student learning portal (unless advised otherwise by QCA staff).
The LMS is a depository for the following:
Study resources for each subject
Additional content
In class resources
Assessments
To access these materials, you will need to have your own device. Ideally:
A laptop
A tablet
Other similar Wi-Fi enabled device
Your training and assessment will be undertaken using the LMS either face to face in the classroom or with your trainer in a virtual classroom via the LMS and scheduled zoom sessions.
For each unit of study (subject) you will have to complete an assessment which will involve a combination of the following assessment methods:
Written Assessment
Verbal Assessment
Practical Observation
Project Tasks
Roleplays
Work based Logbooks
Third Party Reports (Supervisor Report)
Set yourself up in an appropriate study location
Quiet and comfortable
Good internet connection
Log in on time
You need to participate in activities and learning as directed
Don’t leave your online training and assessment early
Your attendance and participation will be monitored
If you do not attend sessions your trainer and / or the Student Support Officer will contact you to
Keep you up to date with your learning
If you are struggling to complete assessments make sure you contact your trainer to discuss
Each assessment is to be completed and submitted by the due dates
If you do not attend sessions your trainer and/or the QCA Student Support Officer will contact, you to discuss and implement strategies to keep you up to date with your learning
If you are struggling to complete assessments make sure you contact your trainer
Have fun!
All assessments must be submitted through the QCA student portal. Once the enrolment process is completed, students will receive an email with the log in details to the QCA Student Management System ‘aXcelerate’. If you do not receive the email with your log n details to the student portal please phone 1300 511 888 or email admin@qca.edu.au.
If your assessment contains multiple parts eg written assessment and projects tasks, you MUST complete and submit all parts. Only fully completed assessments will be marked by your trainer.
Students who do not competently complete an assessment will be able to resubmit their work giving them further opportunity to demonstrate satisfactory competence.
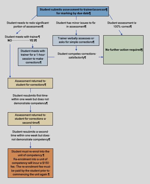
Students will be advised by their Trainer / Assessor if an assessment is deemed Not Yet Competent (NYC). Students will be provided with up to 2 further opportunities to resubmit their assessment to gain competency, before they are required to re-enrol into the unit and complete the training and assessment again. Re-enrolment into a unit will incur an additional fee.
Please refer to the process flow chart for the full process for resubmission of an assessment is detailed in the QCA Assessment Resubmission Policy –Domestic Students and is available on the QCA website www.qca.edu.au.
If you have a complaint or wish to appeal any decision while completing your training program QCA has a documented process for you to follow.
Where you are unable to attend the assessment on the allocated date, you will be given the opportunity to sit the assessment on an alternate date and no penalties will apply.
QCA has an expectation that all students produce their own independent work and comply with standard agreements for authorship. In addition, all forms of intellectual material must be used appropriately and with full acknowledgment to authors (see Copyright below). As such, QCA has a Policy and Procedure in place and any contravention of this policy will result in students being penalised. The Plagiarism and Cheating Policy and Procedure is on the QCA website www.qca.edu.au.
Plagiarism is defined as the act of using the ideas or work of another person or persons as if they were one's own without giving proper credit to the source. Such an act is not plagiarism if it is ascertained that the ideas were arrived through independent reasoning or logic or where the thought or idea is common knowledge. Acknowledgement of an original author or source (including the course resources) must be made through appropriate references, i.e., quotation marks, footnotes, or commentary. Examples of plagiarism include, but are not limited to the following: the submission of a work, either in part or in whole completed by another; failure to give credit for ideas, statements, facts or conclusions which rightfully belong to another; failure to use quotation marks (or other means of setting apart, such as the use of referencing, indentation or a different font size) when quoting directly from another, whether it be a paragraph, a sentence, or even a part thereof; close and lengthy paraphrasing of another's writing without credit or originality; use of another's project or programs or part thereof without giving credit.
Cheating is defined as obtaining or attempting to obtain, or aiding another to obtain credit for work, or any improvement in evaluation of performance, by any dishonest or deceptive means. Cheating includes, but is not limited to: lying; copying from another's assessment/project or examination; discussion at any time of answers or questions on assessment/project or examination, unless such discussion is specifically authorised by the trainer/assessor; taking or receiving copies of an assessment/project or examination without the permission of the trainer/assessor; using or displaying notes, "cheat sheets," or other information devices inappropriate to the prescribed assessment conditions; allowing someone other than the officially enrolled student to represent same.
use notes or other resources without permission during formal testing
hand in someone else’s work as your own (with or without that person’s permission)
hand in a completely duplicated assignment
take work without the author’s knowledge
allow someone else to hand up your work as their own (enabling plagiarism)
have several people write one computer program or exercise and hand up multiple copies, all represented (implicitly or explicitly) as individual work
use any part of someone else’s work without the proper acknowledgement
steal an examination or solution from a Trainer/Assessor
discuss assignments with your Trainer/Assessor or other students to understand what is being asked for
hand in work done alone or with the help of staff
get help to correct minor errors in spelling, grammar, or syntax (sentence construction)
discuss assignment/project requirements and course materials so that you can better understand the subject (this is, in fact, encouraged)
submit one assignment from a group of students where this is explicitly permitted or required
use other people’s ideas where they are acknowledged in the appropriate way, such as referencing using footnotes, end notes or the Harvard system of referencing.
If you are suspected of cheating, your Trainer/Assessor will investigate to establish evidence to support the suspicion.
If there is evidence to support the suspicion, your Trainer/Assessor will notify the QCA Vocational Education Manager who will take action according to the QCA Plagiarism and Cheating Policy & Procedure. A copy of this Policy and Procedure is located on the QCA website www.qca.edu.au.
literary works
dramatic works
musical works
artistic works
Copyright is a form of intellectual property embodied in Australian law in the provisions of the Copyright Act 1968 (Cth). The Act applies to certain materials, including: and other subject matter such as:
Films
sound recordings
Broadcasts
published editions
The copyright conferred by the Copyright Act is a bundle of exclusive rights in relation to the work or material in question. They include the rights:
to copy or reproduce the work
to make an adaptation of it;
to publish it;
to perform it in public; and
to broadcast it to the public
Copyright is a form of property It is an infringement of copyright to do any of the acts listed above without the permission of the copyright owner. An infringement need not involve the whole of a work in question; it is also an infringement to take a substantial part of the work.
LLN support is available to provide students with advice and support services in the provision of language, literacy, and numeracy assessment services. Student’s needing assistance with their learning should be identified upon enrolment. Trainers and staff within the RTO can provide students with support to assist the student throughout the learning process.
Language, Literacy and Numeracy skills are generally included and identified in Training Products and accredited course programs. In identifying language, literacy and numeracy requirements, students are required to have basic skills in:
Count, check and record accurately
Read and interpret
Estimate, calculate and measure
It is a QCA requirement that; all students undertaking training are required to undertake an LLN Assessment unless the student currently holds a Certificate III qualification or above or can demonstrate equivalent industry experience.
Reasonable adjustment means modifications or changes that gives students with a disability or LLN barriers, the same opportunities in training and assessment as a person without a disability or the required level of LLN.
Adjustments need to be ‘reasonable’ and consider the needs of everyone involved so that no one is disadvantaged.
Reasonable adjustment does not:
Give a student with a disability an advantage over others.
Mean that course standards or outcomes will be changed for a student with a disability.
a student with a disability still needs the basic knowledge and skills to do the course and will need to show competency in all tasks
Mean that a student with a disability does not have to follow the student rules.
Give a student with a disability a guarantee of successful course completion.
students with a disability still need to do the work
Changes to an assessment cannot and will not be made to change the assessment outcome.
QCA is committed to providing a learning environment that encourages students of all abilities to participate and to successfully complete their training program. QCA ensures that all training programs are delivered in accordance with the rules and regulations set out by the relevant regulatory body. All students are encouraged to express their views about their learning needs at all stages of their learning experience from the initial enrolment and induction stage. If you require any special assistance, please inform our staff at the initial Information Session. Your Trainer / Assessor is also an ideal support mechanism, if you need some support, please speak to them. QCA respects the student’s right to privacy and confidentiality.
Types of support which may be offered by QCA could include:
Assistance when applying for RPL or credit transfer.
Assistance to determine whether or not specialist support equipment or personnel is required and how to access.
Referral to LLN assistance.
Referral to counselling services;
Access to a study room with computers & internet access for all students commenced in training (no cost).
Assistance in using technology;
Flexible learning options.
One-on-one tutoring.
Alternative assessment strategies.
Where relevant and possible, support services will be provided and may include reasonable adjustment to assessment. For example.
additional time or extensions for assessments.
note taking support.
adapted course material e.g., large print, coloured paper; or
use of a laptop for assessments rather than written
Changes to the assessment cannot and will not be made to change the assessment outcome
Adjustment to equipment (i.e. change of study to support a student with a bad back)
Referral to other services such as assistance with English (Translation and Interpreting Service) or Auslan Interpreter for the hearing impaired.
Other support assistance as required.
This support is available to both in-house and external students.
We endeavour to provide welfare and guidance services to all students including:
Work Health & Safety.
Review of payment schedules where possible.
Learning pathways and possible RPL opportunities.
Provision for special learning needs.
Provision for special cultural and religious needs.
Provision for special dietary needs.
If required, QCA will provide one to one counselling and the Trainer / Assessor may arrange additional counselling throughout the duration of the program as may be required or requested by the learner or identified by the Trainer / Assessor.
All QCA trainers and mentoring staff will endeavour to be responsive to and assist students with difficulties in language, literacy, and numeracy or with a disability. However, in the event that we are unable to meet a student’s specific needs, we will refer onto a specialised external support provider. Please note that depending on the service/s required there may be an associated fee (in addition to the course fees) which is the student’s obligation to fund and not QCA’s responsibility.
QCA recognises that students may have problems that do not directly concern the company but may impinge on their ability to achieve competencies. In this instance QCA will offer advice in referring students to appropriate external support groups for assistance: EMERGENCIES
In an emergency, telephone 000 for: Police; Ambulance; and/or Fire Brigade.
Lifeline - https://www.lifeline.org.au - 13 11 14
Lifeline provides all Australians experiencing a personal crisis with access to online, phone and face-to-face crisis support and suicide prevention services.
Beyond Blue - https://www.beyondblue.org.au/ - 1300 224 636
Beyond Blue creates mentally healthy environments and supports people across Australia – whatever their age and wherever they live.
Suicide Call Back Service - https://www.suicidecallbackservice.org.au/phone-and-online-counselling/ - 1300 659 467
The Suicide Call Back Service is a 24-hour, nationwide service that provides free telephone, video and online counselling.
Alcoholics Anonymous Helpline - http://www.aa.org.au/ - 1300 222 222
National Alcohol and Other Drug Hotline - https://www.health.gov.au/topics/alcohol and https://www.health.gov.au/our-work/drug-help - 1800 250 015
Family Drug Support Australia - http://www.fds.org.au/ - 1300 368 186
Just Ask Us! - www.justaskus.org.au - (03) 8413 8413
NA – Narcotics Anonymous - http://na.org.au - 1300 652 820
Mobile Assistance Patrol (MAP) - http://asg.org.au/mobile-assistance-patrol-map - 0411 474 368
In South Australia only, MAP transports people under the influence of alcohol or other drugs to places of safety and support. Service available seven days a week.
Domestic Violence Crisis Line - 24-hours per day, 7 days per week service - 1800 800 098
National Sexual Assault, Domestic and Family Violence Counselling Service - https://www.1800respect.org.au
1800 737 732 (1800 RESPECT)
The National Domestic Violence Hotline - http://www.thehotline.org/ - 1800 799 7233 (1800 799 SAFE)
A vital link to safety for women, men, children, and families affected by domestic violence - 24/7, 365 days a year.
GAMBLING
Gambling Help Online - https://www.gamblinghelponline.org.au/ - 1800 858 858
HEALTH
Health Direct - https://www.healthdirect.gov.au/ - 1800 022 222
Safe, practical health information (a free service supported by the Governments of Australia)
Food Poisoning - https://www.healthdirect.gov.au/food-poisoning
Food Complaints and Recalls - http://www.foodstandards.gov.au/consumer/safety/complaints/pages/default.aspx
(02) 6271 2222
POISONS INFORMATION LINE
Health Direct - Poisoning - https://www.healthdirect.gov.au/poisoning - 13 11 26
Australian Government – Department of Health - http://www.quitnow.gov.au/ - 13 78 48
HOMELESSNESS
NSW Government - Housing and homelessness | Family & Community Services (nsw.gov.au) - 1800 152 152
SA Government - https://www.sa.gov.au/topics/housing/emergency-shelter-and-homelessness/accessing-services
1800 003 308
MensLine Australia - https://mensline.org.au/ - 1300 789 978
MensLine Australia is a telephone and online counselling service for men with family and relationship concerns
The National Domestic Violence Hotline - http://www.thehotline.org/ - 1800 799 7233 (1800 799 SAFE)
A vital link to safety for women, men, children, and families affected by domestic violence - 24/7, 365 days a year.
National Sexual Assault, Domestic and Family Violence Counselling Service - https://www.1800respect.org.au
1800 737 732 (1800 RESPECT)
New South Wales - https://www.victimsservices.justice.nsw.gov.au/ - 1800 633 063 (Victims Access Line) or
1800 019 123 (Aboriginal Contact Line)
South Australia - https://www.victimsa.org/ - 1800 842 846 (1800 VICTIM)
The National Domestic Violence Hotline - http://www.thehotline.org/ - 1800 799 7233 (1800 799 SAFE)
A vital link to safety for women, men, children, and families affected by domestic violence - 24/7, 365 days a year.
National Sexual Assault, Domestic and Family Violence Counselling Service - https://www.1800respect.org.au
1800 737 732 (1800 RESPECT)
National Council for Single Mothers and their Children - http://www.ncsmc.org.au/ - (08) 8354 3856
LANGUAGE, LITERACY AND NUMERACY SERVICES (LLN)
The Reading Writing Hotline - http://readingwritinghotline.edu.au/ - 1300 655 506
Adult Multicultural Education Services (Adult Migrant English Program)https://www.ames.net.au/students/about-adult-migrant-english-program - 13 2637
QCA will only issue AQF Qualifications and Statements of Attainment which meet the requirements of the AQF Qualifications Issuance Policy and Endorsed Training Packages within its Scope of Registration.
QCA only issues Qualifications and Statements of Attainment to a student whom it has assessed as meeting the requirements of the training product as specified in the relevant training package.
Students will be issued with a Qualification Parchment (Certificate) and an Academic Transcript (Record of Results) showing the units of competency achieved on completion of the course, successful completion of all assessments and receiving a competent result for all Units of Competency (UOC) within the qualification.
Students will receive a Statement of Attainment which lists the individual UOC/s achieved when successfully completing assessments and receiving a competent result for UOC/s, but where not all of the required UOC were completed for a Full Qualification.
QCA will issue a Qualification or Statement of Attainment to a student within 30 calendar days of the student being assessed as meeting the requirements of the training product, if the training program in which the student is enrolled is complete, the student has a valid USI and providing all agreed fees the learner owes to QCA for the delivery of the training have been paid.
Students who wish to defer or discontinue their training must notify QCA in writing via email or letter as soon as the decision has been made. A QCA representative will respond and plan to meet and discuss the circumstances relating to the decision to defer or withdraw from training including alternative training course options, fee and/or refund implications which might apply.
From time to time Nationally Recognised Qualifications are updated by Skills Service Organisations (SSOs) to meet the current and future needs of the relevant industry. When a new Qualification supersedes its previous version, Registered Training Organisations (such as QCA) must transition to the current qualifications and units. One year is allowed for transition to the new qualification.
Students who are enrolled in a Qualification which becomes superseded and who will complete their study within the one-year transition period, do not need to be transferred into the updated qualification. The Qualification Parchment or Statement of Attainment will be issued under the superseded Qualification Code and Title.
Students who are enrolled in a Qualification which becomes superseded and who will not complete their study within the one-year transition period, will be transferred and enrolled into the updated Qualification by QCA.
All units which have previously been completed from the superseded qualification, will be mapped to the new qualification and resulted as a ‘credit transfer’. The remaining units will then be delivered and assessed as normal and resulted as competency achieved. The Qualification Parchment or Statement of Attainment will be issued under the updated Qualification Code and Title.
QCA will ensure that it respects the privacy of students and prospective students by implementing the Australian Privacy Principles.
The Australian Privacy Principles (APPs) in the Privacy Amendment (Private Sector) Act 2000 sets out how private sector organisations should collect, use, keep secure and disclose personal information. The principles give individuals a right to know that information an organisation holds about them and a right to correct that information if it is wrong.
QCA will ensure it operates consistently with the APPs and only collects the personal information that is necessary for the conducts of its business, and that it will use that information in the manner for which it was intended.
The purpose for which QCA collects personal information of students includes satisfying legal obligations, administration purposes, to keep employers informed of the student’s progress during their course of study and to allow QCA to discharge its duty of care.
For further information, the QCA Privacy Policy is available on the QCA website www.qca.edu.au.
There are a few factors that will determine how much your course will cost:
The course you choose to study;
Any credits that may be applied through direct credit transfer, and/or recognition of prior learning;
Completing the whole course, or only taking specific units and;
Your eligibility for Government Funding (if applicable).
The fees you will have to pay will be determined and advised to you at the initial Information Session along with information in relation to refunds. Please refer to the specific course Payment and Collection of Fees Form, for information on course fees, refunds, any required deposits, admin fees, materials fees and any other charges.
Refund rights vary depending on which course of study you enrol into, as well as what funding (if any) is being accessed. The Payment and Collection of Fees Form which you sign upon enrolment, will include the specific refund rights that are appropriate to the participants training contract.
To protect fees paid in advance (where $1500 or more is paid upfront), QCA is a current member of the Independent Tertiary Education Council Australia’s (ITCEA) Australian Student Assurance Scheme (ASTAS). A copy of this statement is available at www.qca.edu.au.
If you would like to find out more about our fees, charges and the refund policy for your specific course of study, please contact our office to make an appointment with the Sales Consultant.
Payment of Fees
Payment of course fees can be made to QCA via:
Credit Card / Debit Card
Electronic Funds Transfer
Fees are charged for each Qualification / Unit of Competency in which you are enrolled and are payable as described in the specific course Payment and Collection of Fees Form (Fee Agreement) which you sign upon enrolment.
Whilst studying with QCA, students are expected to maintain an appropriate standard of dress and personal hygiene. During your studies you will be involved in activities which bring you into close contact with other students and customers and therefore attention to detail in presentation is essential.
Course participants are expected to comply with QCA’s uniform policy as listed below:
White, long sleeve business shirt (able to wear a tie with)
Black suit pants or knee length black skirt
Black socks or stockings
Black closed in dress shoes
QCA will provide the College Tie (where relevant)
The consumption of or being under the influence of alcohol or illicit substances during training hours is unacceptable and will result in the student being asked to leave the premises. Continued abuse of this policy may result in the student’s removal from the course.
A student’s behaviour must not disrupt or threaten other students or QCA personnel. Abusive behaviour or physical violence can result in instant expulsion from the program and referral onto the appropriate authorities.
Mobile phones are to be switched off whilst participating in training and assessment unless they are specifically required to undertake these activities. Your trainer will advise when this is relevant.
QCA reserves the right to ‘hold on’ to student phones during training and assessment activities if this policy is not observed.
QCA ensures that all staff, students and visitors are fully informed of the safety and health requirements including Emergency Procedures that effect their duties or participation in vocational education and training.
QCA is responsible for:
Ensuring the workplace health and safety of all staff they supervise, students, clients or visitors who enter the premises;
Identifying, evaluating and controlling hazards throughout the workplace;
Evaluating workplace practices with a view to mitigating hazards.
Students are responsible for their own safety and other participants by:
Ensuring that their behaviour does not put them or others in harm’s way;
Reporting to the trainer any situation which may be hazardous;
Reporting near misses.
If students have any concerns or notice a condition or practice that seems unsafe, it is important to report this to your trainer.
In the event of an emergency situation eg: a fire, bomb threat, gas leak etc, all QCA employees, contractors and students on site are required to follow the Evacuation Procedures below.
Upon notification to evacuate, eg alarm or a warning from the Fire Warden, employees, contractors and students are to await further instructions from the Fire Warden.
Once the Fire Warden has given instructions to evacuate employees, contractors and students should:
follow the Fire Warden to the Evacuation Meeting Point
leave the building in an orderly manner, and
meet at the Evacuation Meeting Point indicated on the signs located around the building.
Upon arriving at the Evacuation Meeting Point please await further instructions from the Fire Warden or the Emergency Services.
Please do not leave the Evacuation Meeting Point until you are instructed to do so, as a roll call will be initiated to ensure that there are no employees/contractors or students left behind in the building.
QCA ensures that compliance with Commonwealth, state/territory legislation and regulatory requirements relevant to its operation is integrated into its policies and procedures and that compliance is maintained.
QCA complies with relevant Commonwealth, state/territory legislation and regulatory requirements including, but not limited to:
New South Wales
Vocational Education and Training (Commonwealth Powers) Act 2010
South Australia
Vocational Education and Training (Commonwealth Powers) Act 2012
STATE LEGISLATION
New South Wales
Anti-Discrimination Act 1977
Work Health and Safety Act 2011 No 10
South Australia
Equal Opportunity Act 1984 (SA)
Racial Vilification Act 1996 (SA)
Work Health and Safety Act 2012
FEDERAL LEGISLATION
Commonwealth of Australia Constitution Act
Work Health and Safety Act 2011
Disability Discrimination Act 1992
Human Rights and Equal Opportunity Commission (Transitional Provisions and Consequential Amendments) Act 1986
Privacy Act 1988
Racial Discrimination Act 1975
Sex Discrimination Act 1984
Sex Discrimination Amendment (Sexual Orientation, Gender Identity and Intersex Status) Act 2013
Quality College of Australia’s (QCA’s) standards of quality follow the ASQA Standards for Registered Training Organisations 2015 made under the National Vocational Education and Training Regulator Act 2011.
The Code of Practice is available to all students and is enforced by all at Quality College of Australia.
Quality College of Australia’s Philosophy
Our Core Values
To be proud of our integrity – honesty in everything;
To demonstrate our discipline of professional;
To ensure quality by being “a little bit better today than yesterday”;
To have a genuine desire to help others achieve success (preparing them for opportunity);
To have the courage to be innovative;
To place great trust in our staff;
To remain in business by being commercially profitable.
Our Main Company Goal
To be the best in our field because your success is our success.
Our Key Company Targets
Maintain continuous improvement in:
Staff Performance;
Course Materials;
Administration;
Financial Control;
Sales / Marketing.
We welcome and acknowledge ideas, improvements and positive behaviour.
Our Standards
We are the yardstick by which others are measured.
Our Pride
Feeling of satisfaction in past/present achievements.
Our Dedication
The degree to which we are prepared to devote our time to all the above with a positive attitude.
Your rights as a consumer are important to us.
We market and advertise our training services in an ethical and accurate manner.
How the Registered Training Organisation (RTO) ensures Students’ rights as a consumer are protected and they receive the services detailed in their agreement with the RTO.
Before you enrol, we will advise you of all fees and charges and material costs you will be charged for throughout your training.
We have a refund policy that is fair and equitable, and you will receive a copy of this before you enrol. We have systems in place to ensure that if we cannot fulfil our training obligations to you, that you will receive the refund of our services or be referred to another RTO at no extra cost.
We maintain your academic, financial and other information in strict confidence.
We comply with all Commonwealth & State legislation related to how we operate as Registered Training Organisation (RTO).
How the RTO adheres to principles of access and equity and meets its legal obligations and maximises outcomes for each learner.
We take steps to provide a safe, secure and healthy learning environment.
You have access to your personal information at all times.
You have access to a compliant/assessment appeal process.
All of our marketing is current, ethical and accurate.
Students are informed of their rights, responsibilities and obligations prior to enrolment.
We engage an Industry Expert Panel when developing our training and assessment strategies. All Trainer/Assessors have current and relevant industry experience and qualifications.
We engage with employees, members and other industry representatives regularly to ascertain their wants and needs.
How industry is engaged in the RTOs operations so that Students can be confident that the qualifications issued by the RTO are recognised by industry.
We encourage suitable workplace experience. Our assessment procedures all include a workplace component. We recognise prior learning, industry skills and experience.
Our organisation ensures we maintain industry currency and relevance by: Employing Trainer/Assessors that are qualified in our Hospitality Industry Sector
Regularly engage with industry including employers, skills boards, on-job experience and professional bodies
Attend regular professional development opportunities to ensure we maintain currency with regulations, legislative and industry requirements.
Our Trainer/Assessors meet with employers, industry groups, skills councils on a regular basis.
Our organisation is committed to continuously improving the services it offers and seek learner feedback through evaluation surveys conducted during and on course completion.
The services provided by our organisation will continuously to be improved with ongoing collection; analysis and action on the data reported by our, Trainer/Assessors and the learner.
How it assures the quality of training and assessment provided across all of its operations.
We will ensure that our organisation complies with the required standards for RTOs by conducting regular internal audits.
We will maintain effective internal and external communications of changes to policies through our web page.
We employ fully qualified Trainer/Assessors with current industry knowledge and experience to deliver and assess our programs.
How it will meet the individual needs of all Students by assessing their current skills and knowledge prior to the commencement of training.
All trainers have relevant industry experience and vocational competence in their area of expertise. We will recognise existing skills and knowledge gained through work and life experience, and formal study. We tailor training to meet learner needs and legislative requirements. We recognise that you may already have skills and experience in the Hospitality industry which is relevant to learner course assessment.
We can assist Students to gain recognition of prior skills and experience through a process called Recognition of Prior Learning (RPL). If you have completed relevant units of competency from the Hospitality training package, we will credit these towards the completion of your qualification.
We encompass training methodologies and principals of adult learning and flexible learning, tailored to provide relevance to our current industry sector.
This Code of Practice documents how QCA services meet the RTO requirements listed in the ASQA Guidelines for Standards for Registered Training Organisations 2015 made under the National Vocational Education and Training Regulator Act 2011 http://www.comlaw.gov.au
Our Code of Practice Statements are based on collaboration with other RTO’s at an ACPET (now ITECA) Code of Practice Workshop. However, they are complementary to Procedures within Quality College of Australia.
Quality College of Australia (QCA) is Nationally Accredited and Registered under ASQA and CRICOS and abides by the following Code of Conduct which sets an ethical standard for our operation whilst remaining responsive to the development of training and education opportunities for the Australian community and International Students.
QCA will:
At all times conduct our operations transparently, equitably and with integrity;
Practice zero tolerance of all behaviours and activities that diminish the importance of individuals:
Ensure the safety and wellbeing of all minor Students and continuously work to the enhancement of a quality child safe environment;
Observe the standards prescribed by the Australian Quality Framework and Education Services for Overseas Students and other regulatory and accrediting bodies as is required;
Establish policies which fulfil our obligations to all stakeholders, and which comply with all legislative and governance requirements;
Strive for continuous improvement of all facets of our operation and service provision;
Take responsibility for professional development of all persons involved in the provision of our services;
Make every endeavour to assure that QCA is ecofriendly;
Through a spirit of mutual cooperation, engage the general community, industry, employer and employee representative groups and government to:
maximise the potential for the employment, training and personal development of the Australian workforce.
develop equitable policy objectives, supported by adequate resources.
develop understanding in the general community of the role of RTOs and their place in the business community.
encourage community acceptance of entry level training as a viable option, for all and in particular disadvantaged groups.
promote, implement and monitor quality training programs relevant to industry and the community.
Our Code of Practice Customer Service outlines our minimum service commitment.
To support our aim, we guarantee to provide all customers (internal and external) with prompt and efficient service.
To ensure those standards are met at all times QCA’s professional service is supported by Quality Assurance measures.
As a minimum QCA will ensure that:
All customers are treated in a professional, ethical and courteous manner;
Maintain open and honest channels of communication with our customers;
Access and equity principles apply to and for all customers at all times;
All Commonwealth and State legislative compliance is met;
Our Customers’ safety remains QCA’s paramount priority. Workplace Health and Safety compliance of all stakeholders is monitored and meets legislative requirements;
Appropriately qualified staff will be supported with processes and procedures that ensure the highest quality of service provision.
As part of our commitment QCA’s staff will:
Always clearly identifying themselves when contacting customers;
Wherever possible, provide a one point of contact service;
Aim to answer questions or resolve issues quickly and satisfactorily;
Provide clear, accurate and helpful information/advice at all times;
Normally respond to training enquiries within 48 hours;
Address industry enquiries, including request for trainees, same day as receipt;
Ensure timely and accurate payment and recording of financial transactions including wages;
Maintain privacy in compliance with the Privacy Act 1988.
QCA encourages feedback to help us improve our service.
Our processes for collection of feedback will include:
Open unsolicited access to the QCA team via telephone, facsimile or email during normal working hours;
Customer satisfaction surveys from time to time;
Ad hoc requests for feedback when our team members are in contact for other reasons;
Invitations to industry to participate in quality evaluation and improvement programs.
All customer comments and suggestions will be:
Kept confidential unless an appropriate authority to use the information has been received.
Reviewed for use in the improvement our service.
Participants attend training because they choose to – they have decided they want to learn a particular subject or gain skills. This means that adult Students “own” their learning and take responsibility for it.
You are asked to read the below listed Code of Conduct thoroughly and sign the ‘Student Declaration’ located on your Student Induction Checklist, to indicate that you understand and agree to these conditions: